继续操作前请注册或者登录。

湖北荆门 | 荆门市属国有企业应届毕业生专场招聘公告


关注加星标,尽览人才引进公告
长按二维码添加尖尖老师微信,拉你进人才引进交流总群及各地区交流群。

报名时间:8月15日18:00截止
为进一步加大人才引进力度,缓解应届大学生就业压力,根据国务院国资委、省政府国资委要求,荆门市政府国资委拟于近期组织开展应届毕业生专场招聘工作。
招聘对象及资格条件
(一)招聘对象
主要面向国内全日制普通高校大专及以上学历或国外高校同等学历应届毕业生(含2021年、2022年、2023年普通高校毕业生)。
(二)资格条件
1.拥护中华人民共和国宪法,拥护中国共产党领导和社会主义制度。
2.具有良好的政治素质、职业素养和团队精神,有较强的大局意识、责任意识和服务意识。
3.具有正常履行职责的身体条件和心理素质。
4.具有报考职位要求的工作能力。
5.具备报考岗位要求的其他资格条件。
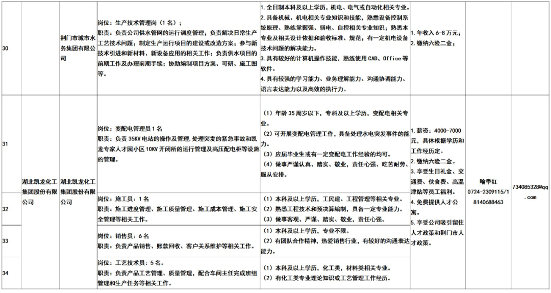
招聘岗位及条件







报名时间、方式及有关要求
1.报名时间:2023年8月3日8:00至8月15日18:00。
2.报名方式:本次招聘仅接受网上报名。
应聘者登录“荆门人事考试网”官方网站(http://www.jmrsks.cn/)、“荆门市人民政府国有资产监督管理委员会”官方网站(http://gzw.jingmen.gov.cn/),下载《荆门市市属国有企业2023应届大学生公开招聘报名登记表》(详见附件2),填写后连同相关资料扫描件发送到指定报名电子邮箱(请在标题中注明“应聘公司+应聘职位+姓名”),参加面试时需携带相关资料原件。
3.报名需要提供资料:《荆门市市属国有企业2023应届大学生公开招聘报名登记表》,本人有效身份证件扫描件,学历、学位、职(执)业资格或专业技术资格证明书扫描件,中国高等教育学生信息网(https://www.chsi.com.cn/)学籍、学历在线验证报告(海外取得学历学位者须提供教育部留学服务中心出具的《国(境)外学历学位认证书》)。
4.每位应聘者限报一个职位,请勿重复发送。
履历评价
在简历筛选的过程中,本着人岗相适的原则,按照招聘公告岗位要求,对报考人员填报的身份、年龄、学历、工作履历等信息进行简历初筛,同时对符合报名条件候选人的工作履历情况进行综合评价,择优确定进入水平测试人员。
资格审核
资格审查贯穿整个招聘工作全过程,任何环节发现资格条件不符合者,即取消报考资格。报名人员注册虚假报名信息,扰乱报名秩序或者伪造学历证明及其他证件骗取考试资格的,一经查实,取消其报考资格。
水平测试
水平测试具体时间、地点由企业自行组织,以电话、短信通知为准。
体检、政审及公示
根据面试情况确定意向人选,组织体检、政审。除特殊情况外,报考人员不按规定的时间、地点参加体检、政审的,视作放弃。因体检、政审不合格出现缺额的或合格人员放弃入职资格的,在同职位其他人选中择优确定递补人选或取消该职位。根据体检、政审确定拟聘用人员名单后,将在荆门市人民政府国有资产监督管理委员会官方网站进行公示,公示期为3个工作日。
点击【阅读原文】查看原文及附件
1.荆门市市属国有企业2023应届大学生专场招聘岗位表
2.荆门市市属国有企业2023应届大学生公开招聘报名登记表
各省人才引进汇总
江苏    浙江    上海    山东    河南    安徽    广东    四川    重庆    北京    天津    河北    陕西    山西    湖南    湖北    江西   福建    内蒙古    黑龙江    吉林    辽宁    云南    贵州    云南    海南    广西    青海    甘肃    新疆     宁夏    西藏    港澳台
往期推荐
人才引进 近期优选
【推荐理由】优选近期人才引进公告,总有一个适合您
浙江杭州高新区招聘聘用制人员92人
山东省各地人才引进公告汇总
我们的课程,推荐给您
980人才引进面试系统班
(点击查看详情)
经典班型,小班教学,强调实战,口碑推荐,高性价比,全程服务!
980人才引进面试系统班=面试全套纸质资料(480页左右)+理论基础课(约20小时,报名后即可立即、反复学)+实战训练课(连续8晚超22小时,一对多,疯狂开口答题+纠错点评)+全程无限期免费咨询、答疑指导
一对一课程
(点击查看详情)
上课时间、内容您说了算,私教式约课服务,适合时间紧、时间不自由,短期突破,追求高效,急切上岸,或者备考竞争大地区的同学!
一对一面试课程=面试全套纸质资料(480页左右)+理论基础课(约20小时,报名后即可立即、反复学)+实战训练课(一对一真题实战答题+老师针对性点评讲解)+全程无限期免费咨询、答疑指导



到顶部