继续操作前请注册或者登录。

湖北武汉 | 华中师范大学2023年辅导员、管理人员、技术人员、附校教师招聘98人公告


关注加星标,尽览人才引进公告
长按二维码添加尖尖老师微信,拉你进人才引进交流总群及各地区交流群。

报名时间:自发布之日起至3月17日
华中师范大学位于九省通衢的湖北省武汉市,坐落在武昌南湖之滨的桂子山上,占地面积160余万平方米,是教育部直属重点综合性师范大学,国家“211 工程”重点建设大学,国家教师教育“985优势学科创新平台”建设高校和“双一流”建设高校。
因工作需要,现公开招聘辅导员、管理人员、技术人员、附校教师,具体事项公告如下。
【招聘岗位】
专职辅导员15名,管理人员43名,实验技术人员16名,附校教师24名。
【招聘条件及薪酬待遇】
一、专职辅导员
1.基本条件
①原则上应为2023届博士毕业生或优秀硕士毕业生(须于2023年7月1日前取得毕业证和学位证)。
②中共党员(含预备党员),思想政治素质高,政治敏感性和政治鉴别力强。具有较强的纪律观念和规矩意识,遵纪守法,为人正直,作风正派,廉洁自律。无违法违纪行为记录。
③博士研究生不超过32周岁(1991年1月1日以后出生),硕士研究生不超过28周岁(1995年1月1日以后出生)。
④组织管理和语言、文字表达,及教育引导、调查研究能力强。
⑤热爱学生工作,责任心和敬业精神强,具有主要学生干部经历或心理咨询师证书者优先。
2.职业发展
①专职辅导员纳入学校事业编制,具备思政教师与职员双重身份,具有教师专业技术职务、管理职员职级、党政管理职务“三线晋升”通道。
②学校支持专职辅导员长期从事学生工作,首聘期满也可转岗为专职管理干部。具有博士学位的辅导员首聘期满后,鼓励转为专任教师。
③学校提供各类专项工作研究经费和国内外研修学习机会。
3.待遇优厚
①年收入不低于18万元。
②按月享受辅导员专项工作津贴。
③享受子女入托入学以及医疗、保险等福利。
二、管理及专业技术人员
1.基本条件
①思想政治素质高,遵纪守法,品行端正,具有良好的职业道德素养。
②热爱教育事业,敬业精神和团队合作意识强。
③身心健康,能够适应岗位要求。
④专业基础扎实,具备岗位所需理论知识和业务能力。
2.岗位条件及薪酬待遇




三、实验技术人员
1.基本条件
①思想政治素质高,遵纪守法,品行端正,具有良好的职业道德素养。
②热爱教育事业,敬业精神和团队合作意识强。
③身心健康,能够适应岗位要求。
④专业基础扎实,具备岗位所需理论知识和业务能力。
2.岗位条件及薪酬待遇




四、附小教师、幼儿园教师
1.基本条件
① 拥护中国共产党的领导,热爱祖国,遵纪守法,品行端正,具有良好的职业道德素养;
② 热爱教育事业,综合素质全面,有较强的敬业精神和团队协作意识;
③ 身心健康,能够适应岗位要求;
④ 专业基础扎实,具备学科教学所需的专业能力及教育学、心理学相关专业知识,能熟练运用信息技术手段开展教学活动,能够胜任相应学段的教学工作;
⑤一般应具有研究生学历并获得硕士及以上学位。应届优秀公费师范生或相关教育教学经验丰富的优秀本科毕业生亦可报名。
⑥年龄一般不超过30岁(1993年1月1日后出生)。省市级教学现场竞赛一等奖、市区级学科带头人、十佳班主任等奖项荣誉获得者,特级教师称号、中学高级教师及以上职称者,年龄和学历可适当放宽。
2.岗位条件及薪酬待遇


【招聘程序】
1.报名
请应聘人员通过网上招聘系统(http://zp.ccnu.edu.cn/)报名并上传支撑材料。报名时间自公告发布之日起至2023年3月17日止。支撑材料包括:
①就业推荐表;
②身份证;
③学历、学位证书;教育部学历学位认证书(海外留学人员提供);
④党员证明材料;
⑤外语水平证明材料;
⑥主要获奖证书、代表性科研成果等相关材料;
⑦担任学生干部经历的证明材料(所在单位团委或基层党委出具的任职证明);
⑧其他与岗位工作相关的职业资格证书(如教师资格证)等。
2.初审
审查应聘人员材料,择优确定进入考核环节名单。
进入考核环节的应聘人员需在参加考核时携带本人身份证、学历学位证书及其他相关证书原件进行资格复核。
3.考核、公示
4.政审、体检
5.聘用
【相关说明】
1.在招聘过程中,将按照疫情防控有关要求,合理安排或调整相关工作,请及时关注学校相关部门主页并保持通讯畅通。
2.报名人员所提供的材料和信息必须真实、准确,凡弄虚作假者,一经查实,一律取消资格。
3.凡与华中师范大学教职员工有直系、三代以内旁系或近姻亲关系的应聘人员,须在报名系统中逐一填写清楚。与应聘者有以上关系的人员在相关工作中应主动提出并全程回避。
【联系方式】
专职辅导员:
党委学生工作部联系人:陈老师、曹老师 电话:027-67867510
部门主页:http://xgb.ccnu.edu.cn/
管理及专业技术人员:
人事部联系人:佐老师 电话:027-67868051
部门主页:http://hr.ccnu.edu.cn/
实验技术人员:
实验室与设备管理处、科技处联系人:赵老师     电话:027-67867912
部门主页:http://lab.ccnu.edu.cn/
附小教师、幼儿园教师:
国内合作与培训管理处联系人:孙老师       电话:027-67863378
附小联系人:冷老师 电话:027-87507125
附属幼儿园联系人:魏老师 电话:027-67868180
部门主页:http://hzc.ccnu.edu.cn/
点击【阅读原文】查看原文及附件
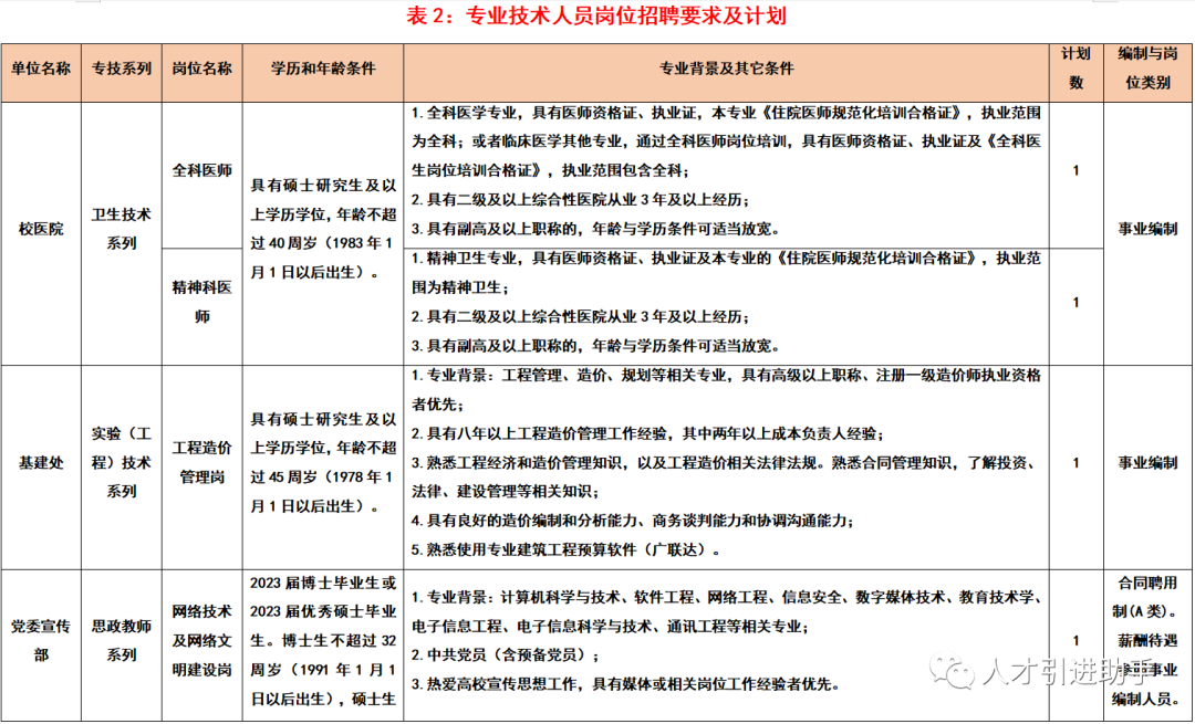
1:华中师范大学2023年管理人员、技术人员岗位要求及计划
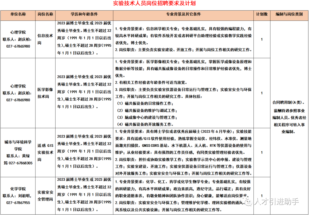
2:华中师范大学2023年实验技术人员岗位要求及计划
3:华中师范大学2023年附属小学和幼儿园教师岗位要求及计划
各省人才引进汇总
江苏    浙江    上海    山东    河南    安徽    广东    四川    重庆    北京    天津    河北    陕西    山西    湖南    湖北    江西   福建    内蒙古    黑龙江    吉林    辽宁    云南    贵州    云南    海南    广西    青海    甘肃    新疆     宁夏    西藏    港澳台
往期推荐
人才引进 近期优选
【推荐理由】优选近期人才引进公告,总有一个适合您
江苏盐城市企事业单位引进优秀青年人才2166人
浙江杭州上城区招聘事业单位紧缺专业人才40人
江苏苏州吴江经济开发区选聘专业化青年人才15人
江苏苏州张家港市面向部分高校选调优秀毕业生若干人
江苏镇江市优秀应届大学毕业生定岗特选180人
江苏泰州各区市选聘党政青年人才
泰州市(市级)    海陵区    泰兴市    兴化市    靖江市
江苏常州溧阳市引进名校优生45人
江苏宿迁市选聘应届紧缺专业毕业生50人
上海宝山区2023年青年储备人才招聘30人
广东深圳光明区事业单位面向应届毕业生招聘24人
浙江衢州市县联动引进事业单位高层次紧缺人才660人
浙江温州鹿城区引进紧缺高层次人才和优秀本科毕业生50人
浙江湖州市招引高层次储备干部人才100人
浙江湖州长兴县引进党政储备人才20人
山东济宁市“优秀青年人才引进计划”引进1425人
山东青岛西海岸新区“优选计划”选调110人
山东青岛市市北区“北尚青蓓”优选生选调40人
山东青岛即墨区“优秀青年人才选育计划”60人
山东枣庄市2023年青年人才优选100人
福建厦门2023届优培生选拔若干人
四川成都青羊区招聘事业单位高层次人才18人
四川成都锦江区面向高校招聘高层次人才7人
四川成都金牛区面向高校招聘急需紧缺高层次人才25人
河北雄安新区2023年度引进优秀应届毕业生50人
我们的课程,推荐给您
980人才引进面试系统班
(点击查看详情)
经典班型,小班教学,强调实战,口碑推荐,高性价比,全程服务!
980人才引进面试系统班=340页面试全套资料+理论基础课(12小时报班即可反复学)+小班实战演练(连续8天近22小时疯狂开口)+专业示范复盘课程(4小时录播课)+全程无限期免费咨询、答疑指导
绝对考场一对一课程
(点击查看详情)
上课时间、内容您说了算,私教式约课服务,适合时间紧、时间不自由,短期突破,追求高效,或者竞争大地区同学,急切上岸!
绝对考场一对一课程=340页面试全套资料+理论基础课(12小时报班即可反复学)+一对一实战训练(每次1.5小时左右,自定义上课时间和模块内容)+全程无限期免费咨询、答疑指导



到顶部