一凡 发自 副驾寺智能车参考 | 公众号 AI4Auto
李想,认错了。
微博沉寂近20天后,李想发布内部全员信,坦承MEGA上市不顺,指出团队存在的两大问题,并给出了解决方案。
全员信发布不久,理想汽车对外公告,大幅下调交付预期,股价应声大跌。
理想全员信和随后的公告,引发网友热议,就在当天,还有一条消息广泛传播,引起了更多的争论。
![]()
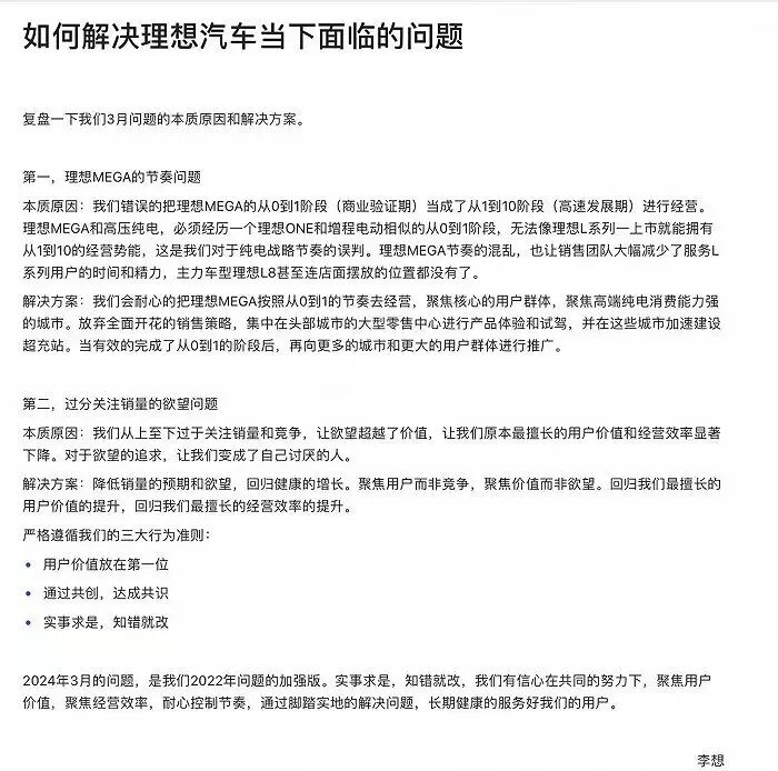
理想全员信:我们错了
李想在全员信中指出了公司存在的两大问题,背后原因,并讲述该如何解决。
首先是MEGA上市遇到的问题,李想承认误判了节奏,误将MEGA视为一个“从1到10(高速发展期)”的产品来经营。
作为品牌第一款纯电车,也应该当作“从0到1(验证期)”去应对。
![]()
李想在信中表示,MEGA自身的问题还影响到了L系列,销售团队接待L系列用户的时间精力变少了,还挤占了L8的店面位置。
实际上有人实地探访理想门店,确实如李想所说,MEGA上市后,有门店面积不够同时摆放四款车,而因为L9和L8外观内饰很相似,所以就只保留了L9。
面对这种情况,还有门店则选择撤掉了MEGA,保留L系列,销售人员对此解释称,看MEGA的人很多,但好多都是“看热闹”,接待不了这么多人。
![]()
对于MEGA造成的问题,李想给出的解决方案是聚焦:
聚焦核心用户,聚焦高端纯电消费能力强的城市。
此前理想试图大面积推广MEGA,而一些城市可能对纯电车尤其是高端纯电接受度并不高。理想今后会将理想MEGA集中在“头部城市”,而且强调是“大型零售中心”,进行产品体验。
并且会针对头部城市,加速建设超充站。
实际上,早在李想发布全员信前,理想MEGA就进行了调整。
![]()
理想MEGA上市时仅有一款SKU,名为MAX,如今却悄然变成了Ultra,售价保持不变,仍然是55.98万元。
![]()
有人推测,可能今后会出一款更便宜的理想MEGA。
不光是针对新产品,李想在信中还反思了品牌整体存在的问题:
过分关注销量。
李想认为,目前团队上下过分关注销量和竞争,而对用户价值的追求减少了。
李想对此表示,今后要“降低销量的预期和欲望”,回归到用户价值和经营效率的提升。
![]()
有网友认为,“降低预期和欲望”的解决方案,是理想在给自己找台阶:
问界已经连续两个月夺下新势力销冠,截止本月17日,问界本月销量领先理想1500台,大概率问界会继续蝉联新势力销冠。
所谓“降低欲望”,实际是“真打不过”。
![]()
甚至还有人据此预测,理想这是在作铺垫,今后不发布类似上图的“周销量榜”了。
毕竟每次发布,都是友商排自己前面,用自家流量帮友商叫好,这叫什么事儿呢。
网友的预测是否成真,还要等本周过完,看理想汽车的动作。
而对于李想在全员信中的指示,理想汽车则迅速进行了落实。
风波中的理想
就在李想发布全员信后不久,理想汽车发布公告,由于销量不及预期,现将一季度预计交付量调整为7.6-7.8万辆。
![]()
相较于此前预期销量下跌了大约24%,同时也意味着,如果要实现原来80万辆的年销量目标,理想汽车今后每月平均销量至少要在8万台以上,月均销量需要超过一季度之和。因此有消息称,理想已将全年预期销量下调至最多64万台。
同时在公告中,理想汽车再次提及了全员信中的两大问题。
发布公告后,理想汽车美股股价应声下跌超7%。
理想内部做出调整的当天,还有一则消息开始在网络广泛流传:
![]()
消息称,新款理想L系列的电池、电机和隔音玻璃发生了变化。
首先,老款Pro和Max车型采用的都是宁德时代的电池,只有入门款Air采用的是欣旺达。
而新款L系列多了一个“Ultra”的SKU,如今只有Ultra采用的是宁德时代的电池,Air、Pro和Max的电池则都来自欣旺达了。
![]()
电机也从之前的汇川电机和华为电机,换成了蜂巢供应的电机。
隔音玻璃的供应商也从圣戈班变成了福耀玻璃。
有人对此质疑,认为是“减料”,理想汽车目前尚未对此回应。
从MEGA上市前“五十万级全品类销量第一”“月销八千台”目标,到如今发布全员信专门反思,以及大幅调低销量预期,新款L系列被质疑,在2023年高歌猛进,狂揽千亿营收的理想,如今陷入了漩涡之中。
![]()
此前顺丰顺水的理想,现在和蔚来小鹏一样,也遇到了挑战。
2021年,小鹏首夺新势力销冠,紧接着在2022年发布顶配超40万元的小鹏G9,遭遇滑铁卢,冲高“失败”,销量走低。
此后何小鹏请来强援王凤英,改革管理层和营销体系,同时坚持技术投入,竖立智驾标杆,打造爆款G6,重新发布G9,用一年的时间走出了泥潭。
![]()
而2019年蔚来则因产能问题,陷入困境,资金一度紧张,后来安徽出手,才将蔚来拉回泥潭。
在2023年初,蔚来又因为产品换代的阵痛,销量一度低迷,后来通过调整权益,降价促销,并在外引来新的投资,走出了困境。
这样看来,“蔚小理”的冲高总是曲折,推出高价车型总是会遇到各自的问题,并且产品换代时会遇到麻烦。
![]()
即使理想提前做了准备,老款早就降价3万清库存,L系列改款仍然面临争论。
不过理想和蔚来、小鹏的境遇又有些不同,理想已经有了造血能力,去年盈利57.5亿元,手握1036.7亿元现金,能更从容地解决当前的问题。
但理想面临的任务无疑也更艰巨:如果想夺回新势力销冠,将不得不直面华为智选车“样板间中的样板间”问界。
![]()
蔚来和小鹏用了一年时间走出危局,风波中的理想摆脱困境,时间可能不会太长,但要重回巅峰,仍然需要历劫。
— 联系作者 —
![]()
智能驾驶2023年度评选结果
在经过广泛征集、专业推荐,以及智能车参考垂直社群的万人票选后,智能车2023年度评选结果正式发布。涵盖三类奖项:
· 十大智能车领军人物
· 十大智能车产品
· 十大智能车技术方案
在汽车工业迎来百年未有之大变局时,我们希望能以此提供智能维度的参考和注脚。
其中,十大智能车产品是:
![]()
![]()
![]()
![]()
![]()
![]()
![]()
![]()
![]()
![]()
![]()
<< 左右滑动查看更多 >>
— 完 —
【智能车参考】原创内容,未经账号授权,禁止随意转载。
点这里👇关注我,记得标星,么么哒~
李想,认错了。
微博沉寂近20天后,李想发布内部全员信,坦承MEGA上市不顺,指出团队存在的两大问题,并给出了解决方案。
全员信发布不久,理想汽车对外公告,大幅下调交付预期,股价应声大跌。
理想全员信和随后的公告,引发网友热议,就在当天,还有一条消息广泛传播,引起了更多的争论。
理想全员信:我们错了
李想在全员信中指出了公司存在的两大问题,背后原因,并讲述该如何解决。
首先是MEGA上市遇到的问题,李想承认误判了节奏,误将MEGA视为一个“从1到10(高速发展期)”的产品来经营。
作为品牌第一款纯电车,也应该当作“从0到1(验证期)”去应对。
李想在信中表示,MEGA自身的问题还影响到了L系列,销售团队接待L系列用户的时间精力变少了,还挤占了L8的店面位置。
实际上有人实地探访理想门店,确实如李想所说,MEGA上市后,有门店面积不够同时摆放四款车,而因为L9和L8外观内饰很相似,所以就只保留了L9。
面对这种情况,还有门店则选择撤掉了MEGA,保留L系列,销售人员对此解释称,看MEGA的人很多,但好多都是“看热闹”,接待不了这么多人。
对于MEGA造成的问题,李想给出的解决方案是聚焦:
聚焦核心用户,聚焦高端纯电消费能力强的城市。
此前理想试图大面积推广MEGA,而一些城市可能对纯电车尤其是高端纯电接受度并不高。理想今后会将理想MEGA集中在“头部城市”,而且强调是“大型零售中心”,进行产品体验。
并且会针对头部城市,加速建设超充站。
实际上,早在李想发布全员信前,理想MEGA就进行了调整。
理想MEGA上市时仅有一款SKU,名为MAX,如今却悄然变成了Ultra,售价保持不变,仍然是55.98万元。
有人推测,可能今后会出一款更便宜的理想MEGA。
不光是针对新产品,李想在信中还反思了品牌整体存在的问题:
过分关注销量。
李想认为,目前团队上下过分关注销量和竞争,而对用户价值的追求减少了。
李想对此表示,今后要“降低销量的预期和欲望”,回归到用户价值和经营效率的提升。
有网友认为,“降低预期和欲望”的解决方案,是理想在给自己找台阶:
问界已经连续两个月夺下新势力销冠,截止本月17日,问界本月销量领先理想1500台,大概率问界会继续蝉联新势力销冠。
所谓“降低欲望”,实际是“真打不过”。
甚至还有人据此预测,理想这是在作铺垫,今后不发布类似上图的“周销量榜”了。
毕竟每次发布,都是友商排自己前面,用自家流量帮友商叫好,这叫什么事儿呢。
网友的预测是否成真,还要等本周过完,看理想汽车的动作。
而对于李想在全员信中的指示,理想汽车则迅速进行了落实。
风波中的理想
就在李想发布全员信后不久,理想汽车发布公告,由于销量不及预期,现将一季度预计交付量调整为7.6-7.8万辆。
相较于此前预期销量下跌了大约24%,同时也意味着,如果要实现原来80万辆的年销量目标,理想汽车今后每月平均销量至少要在8万台以上,月均销量需要超过一季度之和。因此有消息称,理想已将全年预期销量下调至最多64万台。
同时在公告中,理想汽车再次提及了全员信中的两大问题。
发布公告后,理想汽车美股股价应声下跌超7%。
理想内部做出调整的当天,还有一则消息开始在网络广泛流传:
消息称,新款理想L系列的电池、电机和隔音玻璃发生了变化。
首先,老款Pro和Max车型采用的都是宁德时代的电池,只有入门款Air采用的是欣旺达。
而新款L系列多了一个“Ultra”的SKU,如今只有Ultra采用的是宁德时代的电池,Air、Pro和Max的电池则都来自欣旺达了。
电机也从之前的汇川电机和华为电机,换成了蜂巢供应的电机。
隔音玻璃的供应商也从圣戈班变成了福耀玻璃。
有人对此质疑,认为是“减料”,理想汽车目前尚未对此回应。
从MEGA上市前“五十万级全品类销量第一”“月销八千台”目标,到如今发布全员信专门反思,以及大幅调低销量预期,新款L系列被质疑,在2023年高歌猛进,狂揽千亿营收的理想,如今陷入了漩涡之中。
此前顺丰顺水的理想,现在和蔚来小鹏一样,也遇到了挑战。
2021年,小鹏首夺新势力销冠,紧接着在2022年发布顶配超40万元的小鹏G9,遭遇滑铁卢,冲高“失败”,销量走低。
此后何小鹏请来强援王凤英,改革管理层和营销体系,同时坚持技术投入,竖立智驾标杆,打造爆款G6,重新发布G9,用一年的时间走出了泥潭。
而2019年蔚来则因产能问题,陷入困境,资金一度紧张,后来安徽出手,才将蔚来拉回泥潭。
在2023年初,蔚来又因为产品换代的阵痛,销量一度低迷,后来通过调整权益,降价促销,并在外引来新的投资,走出了困境。
这样看来,“蔚小理”的冲高总是曲折,推出高价车型总是会遇到各自的问题,并且产品换代时会遇到麻烦。
即使理想提前做了准备,老款早就降价3万清库存,L系列改款仍然面临争论。
不过理想和蔚来、小鹏的境遇又有些不同,理想已经有了造血能力,去年盈利57.5亿元,手握1036.7亿元现金,能更从容地解决当前的问题。
但理想面临的任务无疑也更艰巨:如果想夺回新势力销冠,将不得不直面华为智选车“样板间中的样板间”问界。
蔚来和小鹏用了一年时间走出危局,风波中的理想摆脱困境,时间可能不会太长,但要重回巅峰,仍然需要历劫。
— 联系作者 —
智能驾驶2023年度评选结果
在经过广泛征集、专业推荐,以及智能车参考垂直社群的万人票选后,智能车2023年度评选结果正式发布。涵盖三类奖项:
· 十大智能车领军人物
· 十大智能车产品
· 十大智能车技术方案
在汽车工业迎来百年未有之大变局时,我们希望能以此提供智能维度的参考和注脚。
其中,十大智能车产品是:
<< 左右滑动查看更多 >>
— 完 —
【智能车参考】原创内容,未经账号授权,禁止随意转载。
点这里👇关注我,记得标星,么么哒~