为什么一提到欧洲,我们就说希腊和马耳他?


◎本文作者 | 岚姐
版权声明:本文是麦克斯出国旗下“移民研究所”公众号原创作品,其他公众号转载此文时,需在正文前署作者名、标来源,并同时转载文末二维码,否则视作侵权。‍

今天这个主题可能有点介绍我们这个行业怎么做项目选品的那个意思了。
拥有比较稳定的投资移民政策的欧洲国家还是很多的,从最早的葡萄牙,西班牙,到最常说的马耳他,希腊,还有塞浦路斯等等。
办理路径都差不多,都是投资房地产(或房产相关的理财产品),拿到一个居留身份,可以长久居住,需要定期续签,一般都适合中产以上的申请人,收获是一个说走就走的身份和一份欧元资产。
听上去差别不大。
但是,大家可能都注意到这个现象了,随便在搜索引擎上搜一搜,跳出来的大多都是介绍如何移民马耳他和希腊的。
即使是对欧洲移民有比较深入了解的来访者找到我们,我们也是优先推荐马耳他和希腊。
而不是国力更加强盛的西班牙葡萄牙,也不是前两年还比较火热的塞浦路斯。(爱尔兰关停了,我很怀念它)
这到底是为什么呢?

究其原因,是因为这两个项目门槛最低,也是最好的话题切入点。

换句话说,你想在欧洲得到什么,这两个国家都能给你,还不太麻烦你一定要去做这做那来维持身份。
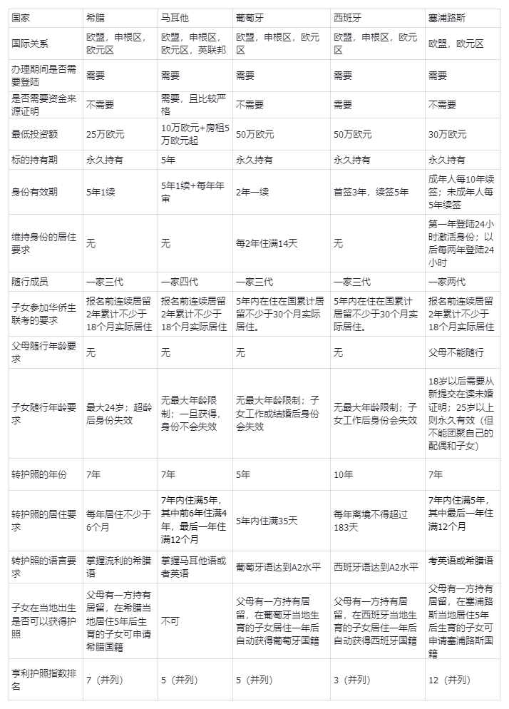
今天从各个维度给主流的欧洲投资移民国家做个对比。先上个不太好啃的硬骨头表格:

肯定很多读者看到这又太长不看了。但是这个表我肯定要放在这,因为很可能会有读者在进一步考虑这些国家的时候会回来按图索骥。
为了让不想看的人也能收获点什么,下边我简单归纳一下这几个欧洲主流国家适合什么样的目的:
当地生活质量:西班牙,葡萄牙,马耳他
投资门槛低:马耳他,希腊,塞浦路斯
居留卡通行国家较多:马耳他,希腊,葡萄牙,西班牙
资产变现不失去居留身份:马耳他
想要欧盟宝宝:葡萄牙,西班牙
主申请人想要尽快转为欧盟护照:葡萄牙
转为欧盟护照考英语:马耳他,塞浦路斯
维持身份无居住要求:马耳他,希腊,西班牙
最快满足华侨生要求:马耳他,希腊,塞浦路斯
祖父母可随行:马耳他(一家四代)
父母可随行:希腊,马耳他,葡萄牙,西班牙
身份有效期(续签)最长:马耳他,希腊
随行子女身份永久有效:马耳他,塞浦路斯
不需要资金来源证明:希腊,葡萄牙,塞浦路斯

想要办理欧洲身份的目的不外乎也就是如上一些要点了。这篇文章的主角是希腊和马耳他,我标了红色。
事实告诉我们,最便利,最好用,最省心的欧洲身份就是这两个国家了。这两个国家能以相对较低的资金门槛,满足绝大多数来访者的要求了。
大可以放心,整个行业优选这俩国家,背后不存在啥暗搓搓的利益交换。
正因为如此,来访者找到我们的时候,我们才优先选择推荐希腊和马耳他,进一步分析来访者的需求,再探讨是否需要进阶到葡萄牙或者西班牙这样的目的国。(对其他欧洲投资移民感兴趣一样可以找我们)
尾注:今天我们讨论的是投资移民,并没有把非盈利签证这样资金门槛更低的项目算在内,因为这样的项目要求申请人绝大多数时间居住在目的国,和投资移民的居住要求已经不在一个维度了。
尾注的尾注:匈牙利投资移民这个月悄悄复活了,岚姐观望中,由于还在等当地律师的分析,所以过段时间才会更新这个国家的产品情况,到时候上表也会更新重新发出。
我得知道我卖的是什么我才能卖它。我先挖个坑摆在这,这坑填不填要看这国家诚意怎么样,就算是M叔也得等着。
PS:我是岚姐。一个潜伏在M叔和大所长背后多年的移民圈宅女。infp。我做移民项目经理好几年。
由于岗位职责多为判断风险,个案评估,项目筛选的关系,我养成了看啥都不顺眼的职业病。
因此我的文风属于唠叨和吐槽类。
有什么好的建议或者好的主意,欢迎大家多多提出。
好,以上就本期文章的全部内容了,如果您对“欧洲身份”感兴趣,或是想了解更多的移民政策,
欢迎扫描下方二维码,或是手动添加“小助手”微信号(yiminhelper),我们会安排经验丰富的移民顾问给您做一个免费的评估,帮您找到适合自己的移民途径。


1、欧洲真的挺不住了,有存款,直接给身份!
2、宁愿住“棺材房”也不来内地!香港人在想啥?
3、中国这个地区的人,居然率先实现“全球免签”?
4、中国亿万家庭的“眼中钉”,居然能拿美国绿卡?
5、"中国这么好,为什么那么多人想移民?"答案究竟是什么?
星标关注《移民研究所》微信公号
移民好方法话你知
到顶部