三亚游客自曝潜水时被教练恶意摘面罩关氧气?国内外“消失的游客”竟不是个案!


3月28日晚,报姐观影团将在北京、上海、长沙三地举办《哥斯拉大战金刚2》超前观影活动。报名方式见文末,快来参加!
当你潜入蔚蓝又神秘的深海,在毫无防备欣赏着海中美景时,突然被人摘下氧气面罩,会不会觉得惊悚又恐怖?这犹如噩梦般的惊魂一幕,就发生在一些前往三亚旅游的游客身上。
最近,三亚警方打掉一个在潜水过程中,摘游客潜水面罩,强迫购买拍照服务的黑心团伙。
可怕的是,为了蝇头小利就敢关氧气瓶、摘氧气面罩的情况,并非个例。

(示意图)
2019到2023年期间,陆续有游客在各大社媒反映,称自己在三亚参加深海潜泳项目时,有人会兜售海底拍照项目,如果不购买,对方就直接上手拉人的氧气面罩。游客被猛地灌海水后,担心生命安全被威胁,只好花钱购买。


其中一位王先生对新闻媒体透露,自己在入住的酒店报了前台推荐的游艇一日游,其中就包括了潜水项目。结果当天刚下水几秒钟,教练就推销拍照项目,要价1000多元。
因为当天天气不好,景色一般,王先生没有购买。谁想到,教练竟然将他摁到水里,提着他的脚,头朝下拼命抖动他,还在海里来回翻转他的身体,王先生无比惊恐,至今都记忆犹新。

示意图
有同样遭遇的,还有吕女士和朋友一行5人。他们在亚龙湾参加深海潜泳时,被教练故意带到海底。

示意图
等到附近人少时,教练把她和其他两个朋友单独捞到海面推销拍照项目,听到不购买时,就把他们潜水面罩撩起。
被狠狠呛了一口的几人吓得只好同意拍照,然后各自向对方支付了560元。最后收到的照片非常难看又敷衍,没一张能用的。
媒体报道里,还有郑女士一家四口。他们在三亚租住的别墅附近,报了深海潜泳项目。下水后,家中3个大人都被工作人员隔离开,并取下潜水面罩推销拍照。当时因为一家人很害怕,只好都答应了。

(示意图)
回到住所后,他们越想越气要求退款,经过一番拉扯,对方答应退回900元,但要求不能公开谈论此事,郑女士一家同意后才退了这笔钱。
以上这些被坑的游客,都因为下水时不能携带录音录像设备没有留下相关证据,而且水下很难看清具体嫌疑人,他们因为担心人身安全,最终无法向警方提供线索。
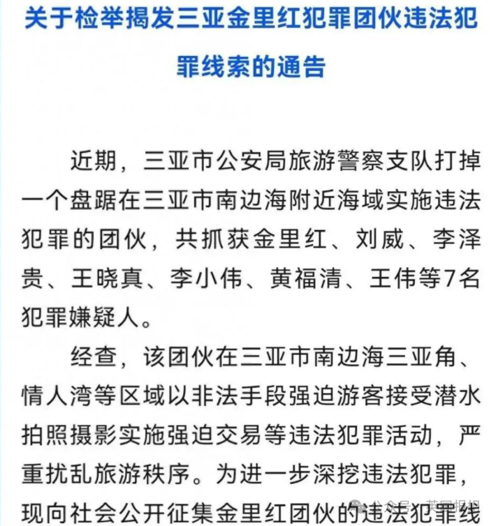
直到今年3月17日,三亚警方终于根据游客提供的线索,将实施恐怖手段的潜水游团伙全数缉拿归案。

图源:三亚公安局
利用游客对深海的恐惧赚黑心钱,这样的人其心可居。
要知道,人在潜水时受到来自海水压力的影响,需要承受更大的压力,耗氧量会比在陆地上要大得多。
在潜水时如果被关停氧气瓶或突然被摘下氧气面罩,大脑皮层缺氧超过4分钟,脑部、心脏和肾脏等脏器就会发生不可逆的损害,还会导致心脏骤停和脑死亡。

(示意图)
然而,这样为一点利益不顾人生死,甚至谋财害命的黑心人,不止出现在三亚。在国外,也发生过不少做潜水生意的人,让游客惨死于大海之中的恶性事件。
2019年,广州游客俞先生在菲律宾潜水胜地PG岛报了个潜水项目。因为是新手,他在下水时不小心踢到了潜水员“T仔”。
等到下潜到15米时,他突然吸不上氧气。意识自己的氧气瓶可能被关的俞先生,立即向身边3米远的教练求助,对方把自己的备用呼吸头塞给他,才避免了一场事故。

图源:紫牛视频
上岸后,同团的朱小姐告诉他,她在一旁亲眼目睹了潜水员T仔关闭俞先生氧气瓶的全过程,而且不止一次。是朱小姐立即上前拍打示意后,T仔走开,她才把俞先生的氧气瓶打开。因为两次间隔太短,俞先生都没能感觉到。

T仔潜水照
第二天,这个T仔竟然又关了另一位中国游客的氧气瓶。这位游客向其他人求救时,T仔还在一旁发出挑衅手势。

图源:澎湃新闻
最后经过多个游客的反映投诉,T仔才不情不愿地出来道歉,称自己是开玩笑,觉得有趣才关了他们的氧气瓶。但有游客出来指证,T仔经常向游客们推销潜水套餐赚佣金,没成功就会报复下手。

事情发生后,T仔自称所在持证的潜水认证机构的中国总部发布声明,称他并未获得他们签发的技术潜水证书,因此很可能是没有证的“野导”。

事实上,潜水圈里潜伏着“野教练”的事儿并非个案。
中国潜水打捞行业协会公布的数据显示,截止2022年,全球体验潜水业务收入达到634.57亿美元(约合4586亿人民币),全球潜水培训市场规模将达到127.12亿美元(约合918亿人民币)。
为了能从这块巨大的蛋糕中获利,不少潜水旅行机构会雇佣只需要4天就能拿证的初级潜水员证书OW证书,或者新手潜水教练证,权威性和含金量,有待商榷。

在一些东南亚国家,野证教练和野机构,频频发生事故。
2022年,一名游客在泰国芭提雅潜水时,被海上浮标的绳子挂住,几名潜水教练因经验不足没能施救成功,最终游客溺水而亡。

2023年,一名德国游客在泰国某机构潜水时,身体不适上岸,但教练没有发现异常,错过了最佳救治期,游客最终死亡。

出事的潜水机构用船
在国内也常有游客吐槽,东南亚潜水机构教练经验不足,差点酿成悲剧的经历。



人类出于对探索海洋的好奇和兴奋,在潜水时可能会忽视存在的风险。而陪伴入水的教练是否靠谱,决定了这趟潜水行程是否能安全收尾。
因为目前潜水圈鱼龙混杂的乱象,一些大型潜水认证机构经常提醒游客们,在报名潜水项目时尽量选择规模大的旅行社。
随机开盲盒的行为,等同于拿自己性命做赌注。我们能做的,就是保护好自己,坚决不让别人把自己的生命当儿戏。

(示意图)

报姐观影团

#报姐观影团# #电影哥斯拉大战金刚2# 全国三城超前观影活动招募开启!
【北京站】--“这里的怪兽有点猛”专场
⏰活动时间:3月28日(周四)20:00-22:10
签到时间 19:00-20:00
观影时间 20:00-21:55
映后互动 21:55-22:10
📍观影影院:英皇电影城(英皇中心店)
招募人群:肌肉猛男、健身人士优先
【上海站】--“这里的怪兽有点萌”专场
⏰活动时间:3月28日(周四)19:30-21:40
  签到时间 18:30-19:30
  观影时间 19:30-21:25
  映后互动 21:25-21:40
📍观影影院:橙天嘉禾影城(上海luOne凯德晶萃店)
招募人群:亲子家庭优先
【长沙站】--“这里的怪兽有点甜”专场
⏰活动时间:3月28日(周四)19:30-21:40
  签到时间 18:30-19:30
  观影时间 19:30-21:25
  映后互动 21:25-21:40
📍观影影院:英皇电影城(长沙国金中心店)
招募人群:情侣/夫妻,朋友优先
“怪兽宇宙”系列电影开启新篇章,哥斯拉、金刚史前泰坦巨兽再度归来!巨大未知的威胁即将来临,关键时刻两大王者并肩作战、共迎强敌!更生“猛”的史诗对决!超粉“萌”的新皮亮相、“甜”度飙升的怪兽CP等你一一揭晓!
快跟报姐观影团一起,看哥总靓仔制霸宇宙,一爽到底!影片将于3月29日全国上映。
报名请扫下图对应场次二维码



(左右滑动查看)
加入报姐观影团,参加更多线下活动,
请加报弟微信:ukbaodi1
到顶部