教育部:学生需掌握1—3项体育运动技能



体育教师网
全国体育教师交流的平台,欢迎
 关注
近日教育部发布《普通高中学校办学质量评价指南》,着力克服普通高中办学中“唯分数、唯升学”倾向,切实扭转不科学的教育评价导向,加快建立以发展素质教育为导向的普通高中学校办学质量评价体系。

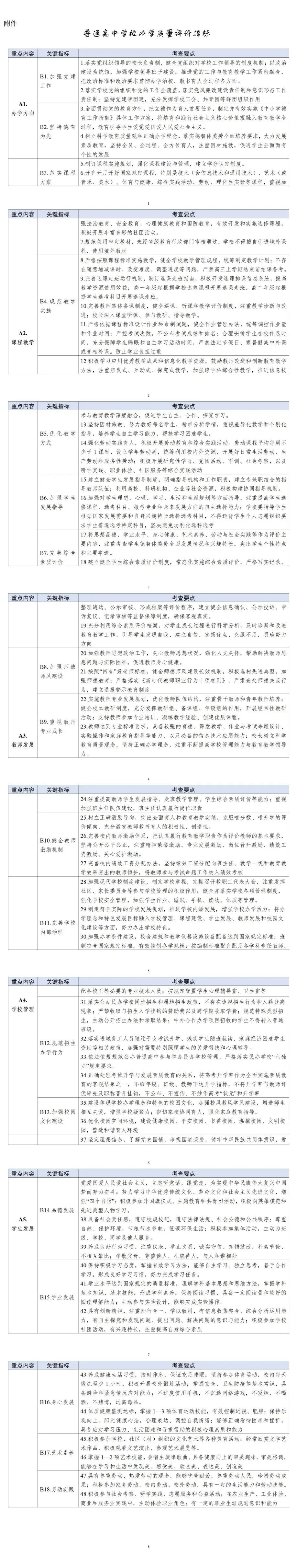
《评价指南》从办学方向、课程教学、教师发展、学校管理、学生发展等5个方面明确了普通高中办学质量的评价标准,细化了18项关键指标和48个考查要点。要求各地依据所辖县数、学校数和工作需要,以3—5年为周期,实现对学校办学质量评价的全覆盖。
在办学方向上,《评价指南》提出加强党建工作和坚持德育为先等2项关键指标。要求把立德作为育人首要任务,制定并有效实施《中小学德育工作指南》具体工作方案。
开齐开足开好国家规定课程,劳动课平均每周不少于1课时
在课程教学上,提出要开齐开足开好国家规定课程,特别是技术(含信息技术和通用技术)、艺术(或音乐、美术)、体育与健康、综合实践活动、劳动、理化生实验等课程,有效开发和实施选修课程。强化劳动实践育人,积极开展劳动教育和综合实践活动。劳动课程平均每周不少于1课时,设立学年劳动周,统筹利用校内外资源,开展好日常生活劳动、生产劳动和服务性劳动;积极开展研究性学习、党团活动、军训、社会考察,以及研学实践、职业体验、社区服务等综合实践活动。
健全综合素质评价制度,将思想品德、社会实践等纳入评价主要内容
为克服“唯分数、唯升学”倾向,《评价指南》提出将思想品德、学业水平、身心健康、艺术素养、劳动与社会实践等作为评价主要内容,注重考查学生德智体美劳全面发展情况和兴趣特长,突出学生个性特点和主要事迹。建立健全学生综合素质评价制度,常态化实施综合素质评价,严格写实记录、整理遴选、公示审核、形成档案等评价程序。充分利用综合素质评价档案,对学生成长过程进行科学分析,及时诊断和改进教育教学工作。
学生需掌握1—3项运动技能,1—2项艺术技能
为增强学生综合素质,《评价指南》提出学生在校内每天锻炼至少1小时,体质健康监测达标,掌握1—3项体育运动技能,有效控制近视、肥胖。掌握1—2项艺术技能。具有尊重劳动、热爱劳动的观念,积极参加家务劳动、校内劳动和校外劳动。在学业上,特别提出具备一定阅读量和较好的阅读理解能力,具有创新精神,有自主探究和发现问题、提出问题、解决问题的意识与能力。

严禁高三上学期结束前结课备考,完善选课走班运行机制
为防止抢赶教学进度,《评价指南》提出要严格按照课程标准实施教学,统筹制订教学计划,不得随意增减课时、改变难度、调整进度,严禁高三上学期结束前结课备考。严禁法定节假日、寒暑假集中补课或变相补课。
为适应普通高中课程改革和高考综合改革,《评价指南》提出要完善选课走班运行机制,制订选课走班指南,积极开发选课排课信息系统,提高教学资源使用效益;高一年级起根据学校选修课程开展选课走班,高二年级起根据学生选考科目开展选课走班。
加强对学生理想、心理、学习、生活和生涯规划等方面指导,注重提高学生选修课程、选考科目、报考专业和未来发展方向的自主选择能力;学校要指导学生根据国家发展需要和自身兴趣特长选择选考科目,不得违背学生个人志愿组织要求学生普遍选考特定科目,坚决避免功利化选科选考。
优化评价方式方法,防止“一把尺子”衡量不同学校
《评价指南》对各地优化评价方式方法提出了要求,提出结果评价与增值评价、综合评价与特色评价、外部评价和自我评价、线上评价与线下评价四个相结合的评价方式。
在关注学校办学质量实际水平的同时,关注学校在办学质量上发展提高的程度,科学判断学校为提高办学质量所付出的努力和取得的成效。在关注学校全面育人整体成效和学生德智体美劳全面发展情况的同时,关注学校特色发展和学生个性发展情况,切实防止用“一把尺子”衡量不同学校的做法,促进普通高中多样化有特色发展。
充分发挥现代信息技术在评价中的重要作用,建立学校常态化评价网络信息平台及数据库,完善学生综合素质评价档案;通过实地调查、观察、访谈等方式,深入了解掌握实际情况,切实做到定性评价和定量评价相结合,确保评价真实全面、科学有效。
(向上滑动查看)
《评价指标》全文


体育运动培养对抗精神、应变能力、抗压能力等,会让孩子今后的发展受益匪浅。在体育运动中铸就的坚韧,能让人在身处困境的时候更为勇敢地去坚持和面对。
动因体育自成立以来,深耕教学,建立体育教育教学标准化,打造“训、赛、测”教学闭环,率先开启OMO新教学场景,并结合近10年的教学经验,升级赛事服务体系,推出动因BIG4少儿篮球联赛,让孩子们热爱体育运动,在运动中锻炼身体、磨炼意志、享受乐趣,培养孩子受益一生的能力和健康的体魄,让孩子因运动而强大。
点击下面名片,获取更多体育知识!
         
往期精彩

◀头条丨体育教师必备资料领取

◀头条丨【免费领取】小学体育课件PPT全套

◀头条丨《校园足球游戏100例》电子书籍免费领取

◀头条丨《现代篮球教学》电子书籍免费领取

◀头条丨体育教学游戏1000例免费领取                      

◀头条丨【免费领取】足球教学视频整套             

◀头条丨篮球教学视频资料领取                             

◀头条丨【免费领取】现代乒乓球训练方法        
长按图片识别二维码联系王老师

来源:央视新闻、教育部官网

到顶部