体育中考统一测试项目居家锻炼指南



家长和学生都盼望初中毕业升学体育统一测试取得好成绩,为中考总分添砖加瓦。那么,中考体育测试如何才能拿高分呢【作者:马桂霞、任萧榕来源:天津教育报】
为进一步落实疫情防控期间“停课不停教、停课不停学”要求,加强应届初中毕业生居家体育锻炼,根据初中毕业升学体育考试统一测试内容,组织青少年体育锻炼专家有针对性地编写了《初中毕业升学体育考试统一测试项目居家锻炼指南》(以下简称《指南》),科学引导应届初中毕业生居家进行体育锻炼。
《指南》针对体育统一测试必测项1000米跑(男生)、800米跑(女生),以及统一测试限选项50米跑、立定跳远、1分钟跳绳、引体向上、1分钟仰卧起坐、掷实心球,按照科学合理、循序渐进、确保安全的原则,结合居家锻炼实际,分项目为广大初中毕业生提供简单易学且行之有效的锻炼方案。
初中毕业升学体育考试统一测试
项目居家锻炼指南
——1000米跑(男生)、
800米跑(女生)
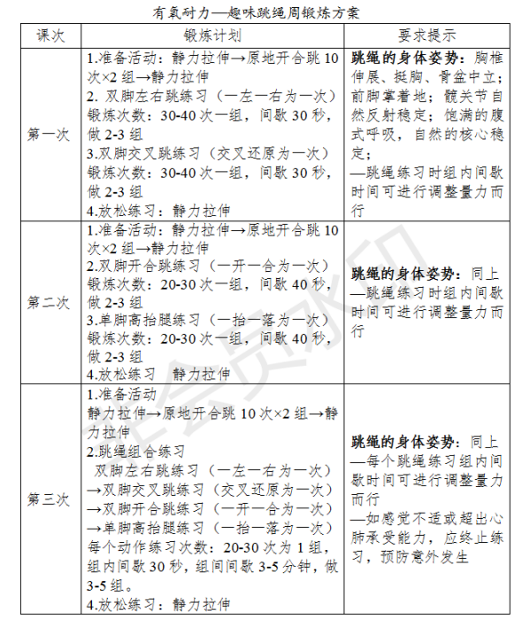
一、有氧耐力—趣味跳绳
居家通过有计划的有氧运动也可改善你的心肺功能水平,保持和提高耐力素质。跳绳项目对于居家是较容易开展的运动。跳绳运动一方面能帮助我们维持良好的身体姿势、建立腿部肌力、增加敏捷弹性;另一方面通过采用间歇训练的方法,靠着动、停、动、停的运动模式,产生过量氧耗效应,帮助我们增强心肺功能提高耐力素质。

二、有氧耐力—原地节拍跑
原地节拍跑主要锻炼目的是培养同学们长距离跑时的节奏感。可采用每分钟150—180拍的音乐(本锻炼计划提供了160拍/1分钟、180拍/1分钟音乐,也可根据自己的耐力基础水平选择适应的节拍,可网上自行下载),采用不同时间段定时原地节拍跑,提高耐力素质的同时有效建立良好跑节奏的锻炼方法。


锻炼小贴士:
1.训练前需要进行热身活动,训练后同样需进行拉伸放松;
2.如感觉不适或超出心肺承受能力,应终止练习,预防意外发生;
3.有氧耐力锻炼建议采取每日锻炼或隔日锻炼的方法进行,尽量每周不少于3次;
4.建议居家锻炼时要穿上舒适的运动服和运动鞋。

——50米跑
这套周训练计划方案,针对于田径运动的短跑和跳跃项目的体能与技能可以起到非常好的帮辅作用,特别是对即将参加体育中考的同学们,居家学习期间,既可以保持良好的身体状态,还可提高心肺有氧能力和身体素质,更重要的是让同学们的身体更加健康。
此套方案为间隔天练习,因为第三次课的运动负荷相对较大,建议安排在周末进行。

——立定跳远
提示:立定跳远的动作要领
1.准备阶段:两脚自然站立,双腿不要并拢,双脚与肩同宽。接下来,双手向前摆起,两腿保持伸直状态。然后双手尽量往后摆,身体降低重心,双腿屈膝。
2.起跳阶段:起跳时,双脚脚掌同时用力蹬地,两臂用力向上摆动,整个人向前上方腾空跳起,并充分展体。
3.落地阶段:落地时要记得收腹,小腿往前伸,同时双臂用力往前。
注意:立定跳远最终成绩是按照手触碰地面位置来计算跳出距离的。
      


准备部分训练内容
1.提踵肩背部静态拉伸
练习者自然站立,目视前方,双手交叠,掌心向上。双脚脚跟抬起,双臂高举过头并适度后伸。保持6-10秒,每组6-10次,每次3-5组。该动作能够着重牵拉肩背部同时锻炼脚踝力量。
2.髋及臀部动态拉伸
练习者自然站立,双手抓握一侧膝关节使之向躯干靠拢,单脚支撑,保持6-10秒向前一步换另一条腿,行走练习距离15米。该动作能够牵拉髋关节后侧和臀部肌肉。注意在行进间保持平衡和姿势稳定性。
3.大腿前侧动态拉伸
练习者自然站立,用一侧手抓握并将同侧腿向后拉至脚跟触碰臀部,对侧手高举,保持6-10秒向前一步换另一条腿,行走练习距离15米。该动作可充分牵拉股四头肌,避免突然运动或高负荷运动引起的股四头肌拉伤。注意完成该动作时,身体躯干保持直立。
4.大腿后侧静态拉伸
练习者自然站立,双手交叠,双臂伸直举过头顶。双脚交叉,身体前倾,尽可能触碰脚尖,另一侧重复相同动作。保持6-10秒,每组6-10次,每次3-5组。该动作能够牵拉腘绳肌等大腿后群肌肉,有助于预防肌肉拉伤、韧带扭伤等。
5.大腿内侧静态拉伸
练习者身体成侧压腿姿势,双臂平行于肩部向前平举,膝盖不超过脚尖。另一侧腿伸直,双脚掌着地,臀部向后坐。保持6-10秒,每组6-10次,每次3-5组。另一侧重复相同动作。该动作能够充分牵拉大腿内收肌。
6.小腿后侧动态拉伸
练习者身体成前后弓步压腿姿势,后腿伸直,全脚掌着地,躯干保持中立位,向前顶髋,根据个人小腿后群肌肉的紧张程度感受小腿后侧肌肉被拉拽的感觉。保持6-10秒,向前一步换另一条腿,行走练习距离15米。该动作可缓解小腿三头肌等紧张,避免不必要的小腿及邻近关节损伤。
基本部分训练内容
周一:踝关节力量训练
1.原地提踵
动作要领:练习者双脚打开,与肩同宽,脚尖、膝盖在一条直线上,收紧腰腹,脚跟缓缓向上抬起,将身体中心逐渐转移到脚趾上,达到最高点后保持2-3秒,缓缓落下。保持呼吸均匀,踝关节稳定。
练习建议:15-20次一组,做三组。(注意每组之间间歇一分钟左右)
2.台阶提踵
动作要领:练习者双脚或单脚站在一级台阶上,前脚掌踩在台阶的边缘处,一侧手扶固定物,另一侧手叉腰部,保持身体平衡,做上下提踵运动。快速上抬,缓慢落下。最高点保持2-3秒。
练习建议:15-20次一组,做三组。(注意每组之间间歇一分钟左右)
3.单脚站立俯身
动作要领:练习者开始时采用站立姿势,一脚微微抬离地面。上体俯身前屈90度成燕式平衡,保持支撑腿微屈。不要转动背部。右腿向后伸展保持平衡,用右手去触摸左脚脚尖。然后还原成起始姿势。左右脚交替重复以上动作。
练习建议:左右各10-15一组,做两组。(注意每组之间间歇一分钟左右)
4.单脚站立(闭眼)
动作要领:练习者站立姿势,一条腿抬腿屈膝,双手扶在腰间,保持身体稳定之后闭眼30秒,踝关节用力,保持身体稳定不要晃动。
练习建议:左右各30秒为一组,做两组。(注意每组之间间歇一分钟左右)
5.台阶跳
动作要领:练习者两脚自然开立,双腿微屈降低重心,选择合适高度的台阶(20-30cm),前脚掌用力快速连续跳上跳下,双臂协同摆动。也可单脚跳上跳下。
练习建议:15-20一组,做三组。(注意每组之间间歇一分钟左右)
6.双脚十字跳
动作要领:练习者两脚站立,双手叉腰。双脚发力依次跳向前、后、左、右四个方向,跳完每个方向之后回到中心起始位置紧接着跳向下一个方向。注意动作连续,前脚掌保持持续发力状态。
练习建议:四个方向循环3次为一组,做三组。(注意每组之间间歇一分钟左右)
7.单脚十字跳
动作要领:练习者单脚站立,双手叉腰。单脚发力依次跳向前、后、左、右四个方向,跳完每个方向之后回到中心起始位置紧接着跳向下一个方向。注意动作连续,前脚掌保持持续发力状态。
练习建议:四个方向循环3次为一组,做两组。(注意每组之间间歇一分钟左右)
8.原地纵跳
动作要领:练习者双脚站立与肩同宽,前脚掌发力双脚同时向上跳起,注意膝盖尽量不要弯曲,保持踝关节稳定,两臂协同摆动,落地之际迅速发力再次向上跳起。多次重复上述动作,注意动作频率。
练习建议:10-15次一组,做三组。(注意每组之间间歇一分钟左右)
周二:专项辅助训练
1.挺身跳
动作要领:练习者屈膝下蹲,两手后摆,然后用力向上跳起,两臂向后上方,两腿向后下方展开,身体成背弓,落地屈膝缓冲。
练习建议:10-15次一组,做三组。(注意每组之间间歇一分钟左右)
2.收腹跳
动作要领:练习者两脚打开与肩同宽,两脚发力原地跳起,收腹使膝盖尽量接近胸部位置,落地后再次快速跳起,保持动作连续快速。多次重复上述动作。
练习建议:10-15次一组,做三组。(注意每组之间间歇一分钟左右)
3.连续半蹲跳
动作要领:练习者挺胸收腹,收紧臀部,脚尖与膝盖保持同一方向,膝盖不要超过脚尖,两脚发力向上跳起。落地时,前脚掌着地,迅速过度到全脚掌,再次发力向上跳起,保持身体在空中有短暂停留。
练习建议:10-15次一组,做三组。(注意每组之间间歇一分钟左右)
4.单足跳
动作要领:练习者以右脚跳为例,左腿屈膝提起,右脚前脚掌用力蹬地,起跳腿在离地后迅速折叠向前,摆动腿积极前摆,落地全脚掌着地缓冲,同时手臂以单(双)臂摆动,手脚协调配合,保持身体平衡,上体正直。
练习建议:连续10-15次一组,做三组。(注意每组之间间歇一分钟左右)
5.连续蛙跳
动作要领:练习者两脚站立与肩同宽,摆臂、收腹、下蹲协调,重心从后脚跟过渡到前脚掌起跳,两手带起,45度起跳,腾空要高,然后收腹双脚前伸。落地后继续重复上述动作,保持动作连续性。
练习建议:连续5-10次一组,做三组。(注意每组之间间歇一分钟左右)
6.深蹲跳脚踢臀
动作要领:练习者屈膝深蹲,整个身体向后蹲坐,至臀部低于髋关节之后腿部用力,快速向上跳起。跳起后双腿折叠,脚后跟向臀部位置接近,落地后迅速顺势下蹲,再快速将身体起立;如此反复训练。
练习建议:15-20次一组,做三组。(注意每组之间间歇一分钟左右)
周三:上肢力量训练
1.跪姿俯卧撑
动作要领:练习者双脚交叉跪于垫上成俯撑,腰背挺直,从侧面看身体呈一条直线,双手撑于胸部两侧,间距略比肩宽。屈臂俯身至肘关节略高于躯干,然后伸臂起身还原,屈臂吸气,伸臂呼气。发力时动作加快,注意动作节奏。
练习建议:15-20次一组,做三组。(注意每组之间间歇一分钟左右)
2.俯卧撑
动作要领:练习者俯卧撑于垫上,腰背挺直,从侧面看身体呈一条直线,双手撑于胸部两侧,间距与肩同宽。屈臂俯身至肘关节略高于躯干,然后伸臂起身还原,屈臂吸气,伸臂呼气。发力时动作加快,注意动作节奏。
练习建议:15-20次一组,做三组。(注意每组之间间歇一分钟左右)
3.宽距俯卧撑
动作要领:练习者俯卧撑于垫上,腰背挺直,从侧面看身体呈一条直线,双手撑于胸部两侧,间距较标准俯卧撑宽。屈臂俯身至肘关节略高于躯干,然后伸臂起身还原,屈臂吸气,伸臂呼气。发力时动作加快,注意动作节奏。
练习建议:15-20次一组,做三组。(注意每组之间间歇一分钟左右)
4.窄距俯卧撑
动作要领:练习者俯卧撑于垫上,腰背挺直,从侧面看身体呈一条直线,双手撑于胸前,间距双手尽量接近。屈臂俯身至肘关节略高于躯干,然后伸臂起身还原,屈臂吸气,伸臂呼气。发力时动作加快,注意动作节奏。
练习建议:15-20次一组,做三组。(注意每组之间间歇一分钟左右)
5.俯卧撑交替摸肩
动作要领:练习者身体呈俯卧撑准备姿势,屈臂俯身至肘关节略高于躯干,然后伸臂推起还原,同时,抬起一侧手臂经胸前触摸另一侧肩关节后还原。然后做第二次俯卧撑,另一侧手臂重复相同动作。注意动作节奏。
练习建议:15-20次一组,做三组。(注意每组之间间歇一分钟左右)
6.动态支撑
动作要领:练习者四点支撑撑于垫上,两臂依次折叠,用前臂撑于垫上,然后还原至初始动作。重复上述动作,注意保持每个动作环节的节奏。
练习建议:10-15次一组,做三组。(注意每组之间间歇一分钟左右)
7.支撑抬臀
动作要领:练习者俯卧撑于垫上,从侧面看身体成一条直线,重心后移,臀部上抬,腰背挺直,至手臂与躯干成一条直线,稍作停留后还原。重复上述动作,注意动作节奏。
练习建议:15-20次一组,做三组。(注意每组之间间歇一分钟左右)
8.波比跳
动作要领:练习者双脚与肩同宽站立,俯身下蹲,双手撑地与肩同宽,同时双腿向后跳跃伸直;屈肘,身体触地双手先推起上半身,再将双腿快速向腹部收回;起身跳跃,双手在头上空击掌之后迅速俯身下蹲,没有站立过程,尽力向高处跳。
练习建议:15-20次一组,做三组。(注意每组之间间歇一分钟左右)
周四:核心力量训练
1.平板支撑
动作要领:练习者肘关节弯曲使前臂紧贴地面,双脚脚尖触地。保持头部、肩部、背部、跨部和踝部在同一平面。收紧腹部和臀部。双眼正向看着地面,保持呼吸匀称。
练习建议:30秒一组,做三组。(注意每组之间适当间歇)
2.平板支撑交替抬腿
动作要领:练习者肘关节弯曲使前臂紧贴地面,双脚脚尖触地。保持头部、肩部、背部、跨部和踝部在同一平面。收紧腹部和臀部。依次抬起左腿保持2-3秒,下落换右腿。双眼正向看着地面,保持呼吸匀称。
练习建议:左右各5-10次一组,做三组。(注意每组之间适当间歇)
3.动态支撑
动作要领:练习者四点支撑于垫上,两臂依次折叠,用前臂撑于垫上,然后还原至初始动作。重复上述动作,注意保持每个动作环节的节奏。
练习建议:10-15个一组,做三组。(注意每组之间间歇一分钟左右)
4.跪姿鸟式伸展
动作要领:练习者俯卧在瑜伽垫上,右手和左膝着地,左手和右膝收于胸前,向远处伸展左手和右脚,背部保持平直,腰部不可下塌;略作停顿后回到起始状态,换另一侧重复上述动作,收紧腹部保持身体稳定,伸展时吸气,回收时呼气。
练习建议:左右各5-10次一组,做三组。(注意每组之间适当间歇)
5.屈膝收腹
动作要领:练习者后仰坐于地上,臀部着地,手臂自然放于双腿外侧,双腿微屈,腹肌绷紧稳定身体。收腿同时收腹,身体微屈,手臂超过脚跟,然后还原至初始位置。注意伸腿时吸气,收腿时呼气。
练习建议:15-20次一组,做三组。(注意每组之间适当间歇)
6.支撑侧提膝
动作要领:练习者俯撑在瑜伽垫上,双手与肩同宽,手肘微屈,身体保持一条直线,将一侧膝盖提至身侧,同侧手臂屈肘向该侧膝盖方向贴近,目光注视该侧手臂,略作停顿回到起始位置,做另一侧的提膝,提膝时呼气,还原时吸气。
练习建议:左右各5-10次一组,做三组。(注意每组之间适当间歇)
7.俄罗斯转体
动作要领:练习者后仰坐于地上,臀部着地、收紧腹肌、双手胸前交叉、双腿伸直。扭动身体使手接触一侧地面后,继续保持腹肌收缩,慢慢回到原来位置,然后转向另一侧。循环往复,左右交替即可。
练习建议:左右各5-10次一组,做三组。(注意每组之间适当间歇)
8.V字坐
动作要领:练习者后仰坐于地上,臀部着地、收紧腹肌、双手交叉贴于胸前、双腿伸直夹紧,使身体呈V字型。保持身体稳定,不要晃动。
练习建议:30秒一组,做三组。(注意每组之间适当间歇)
周五:爆发力素质训练
1.俯身快速踮脚
动作要领:练习者双脚开立,与肩同宽,俯身,双脚快速的踮脚,越快越好。手臂跟随腿部自然摆动。
练习建议:20-30秒一组,做三组。(注意每组间歇一分钟左右)
2.快速原地纵跳
动作要领:练习者双脚站立与肩同宽,前脚掌发力双脚同时向上跳起,注意膝盖尽量不要弯曲,保持踝关节稳定,两臂协同摆动,落地之际迅速发力再次向上跳起。多次重复上述动作,注意动作频率。
练习建议:15-20次一组,做三组。(注意每组间歇一分钟左右)
3.快速深蹲跳
动作要领:练习者腰背挺直,收紧腰腹部,下蹲时手臂自然放置身体两侧,利用蹲到底时大腿和臀部的肌肉弹性快速跳起,起跳的瞬间发力,手臂配合向上摆动,下落时吸气,跳起时呼气,重复上述动作。注意动作节奏。
练习建议:15-20次一组,做三组。(注意每组间歇一分钟左右)
4.开合深蹲
动作要领:练习者挺直腰背,双手交握放于胸前,双脚略宽于肩,深蹲起身时,双脚蹬地跳起下落时,屈髋屈膝,缓冲落地,下蹲吸气,跳起呼气。
练习建议:15-20次一组,做三组。(注意每组间歇一分钟左右)
5.快速高抬腿
动作要领:练习者直立提踵、提高身体重心位置。一侧大腿屈膝高抬与地面平行,另一侧腿蹬伸髋、膝、踝,两臂协同摆动。一侧腿下压脚扒地式落地之际,另一侧大腿屈膝高抬与地面平行。两腿快速交替多次重复。
练习建议:20-30秒一组,做三组。(注意每组间歇一分钟左右)
6.跳深
动作要领:练习者选择一个与膝盖差不多高度的台阶或箱子,站立在箱子上。双脚或交叉步跳下箱子,顺势下蹲,然后摆动双臂,在腿上加满能量。关节同时伸展(踝膝髋)拔地而起向前,向上爆发跳起,落地缓冲。
练习建议:10-15次一组,做三组。(注意每组间歇一分钟左右)
7.跪跳起
动作要领:练习者从跪立开始,上体前倾,两臂后摆,臀部后坐。两臂迅速向前上摆,摆至前举时立即制动,同时伸腰展髋,脚背与小腿用力下压。身体向上腾起,迅速提膝收腿成半蹲姿势。
练习建议:10-15次一组,做三组。(注意每组间歇一分钟左右)
8.跪跳起接挺身跳
动作要领:练习者从跪立开始,上体前倾,两臂后摆,臀部后坐。两臂迅速向前上摆,同时伸腰展髋,脚背与小腿用力下压。身体向上腾起,迅速提膝收腿成半蹲姿势。紧接着双腿用力向上跳起,两臂向后上方,两腿向后下方展开,身体成背弓,落地屈膝缓冲。
练习建议:10-15次一组,做三组。(注意每组间歇一分钟左右)
周六:专项辅助练习
1.挺身跳
动作要领:练习者屈膝下蹲,两手后摆,然后用力向上跳起,两臂向后上方,两腿向后下方展开,身体成背弓,落地屈膝缓冲。
练习建议:10-15次一组,做三组。(注意每组之间间歇一分钟左右)
2.收腹跳
动作要领:练习者两脚打开与肩同宽,两脚发力原地跳起,收腹使膝盖尽量接近胸部位置,落地后再次快速跳起,保持动作连续快速。多次重复上述动作。
练习建议:10-15次一组,做三组。(注意每组之间间歇一分钟左右)
3.连续半蹲跳
动作要领:练习者挺胸收腹,收紧臀部,脚尖与膝盖保持同一方向,膝盖不要超过脚尖,两脚发力向上跳起。落地时,前脚掌着地,迅速过度到全脚掌,再次发力向上跳起,保持身体在空中有短暂停留。
练习建议:10-15次一组,做三组。(注意每组之间间歇一分钟左右)
4.单足跳
动作要领:练习者以右脚跳为例,左腿屈膝提起,右脚前脚掌用力蹬地,起跳腿在离地后迅速折叠向前,摆动腿积极前摆,落地全脚掌着地缓冲,同时手臂以单(双)臂摆动,手脚协调配合,保持身体平衡,上体正直。
练习建议:连续10-15次一组,做三组。(注意每组之间间歇一分钟左右)
5.连续蛙跳
动作要领:练习者两脚站立与肩同宽,摆臂、收腹、下蹲协调,重心从后脚跟过渡到前脚掌起跳,两手带起,45度起跳,腾空要高,然后收腹双脚前伸。落地后继续重复上述动作,保持动作连续性。
练习建议:连续5-10次一组,做三组。(注意每组之间间歇一分钟左右)
6.深蹲跳脚踢臀
动作要领:练习者屈膝深蹲,整个身体向后蹲坐,至臀部低于髋关节之后腿部用力,快速向上跳起。跳起后双腿折叠,脚后跟向臀部位置接近,落地后迅速顺势下蹲,再快速将身体起立;如此反复训练。
练习建议:15-20次一组,做三组。(注意每组之间间歇一分钟左右)
结束部分训练内容
       
结束部分的训练内容可以同准备部分内容一样,采用静止拉伸动作。
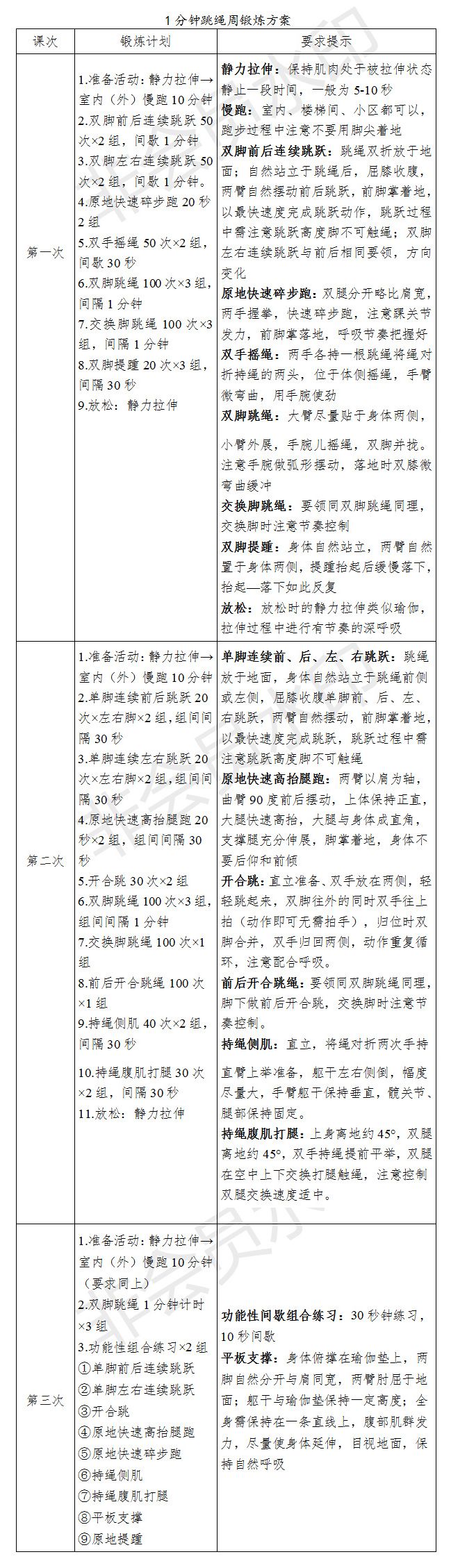
——1分钟跳绳
本方案体育教师网介绍一套提高跳绳成绩的锻炼计划方案,以期能够收获良好效果且提高学生身体素质,进而增强自身免疫力。
此套方案为间隔天练习,每次训练针对性不同,建议训练周期不要间断。
器材准备:跳绳、瑜伽垫。

——引体向上
引体向上,主要考察上肢肌肉力量的发展水平。此套方案锻炼时间每周3次,隔天进行练习,在开始锻炼的首周要注意运动强度,遵循逐渐增加训练量的原则。

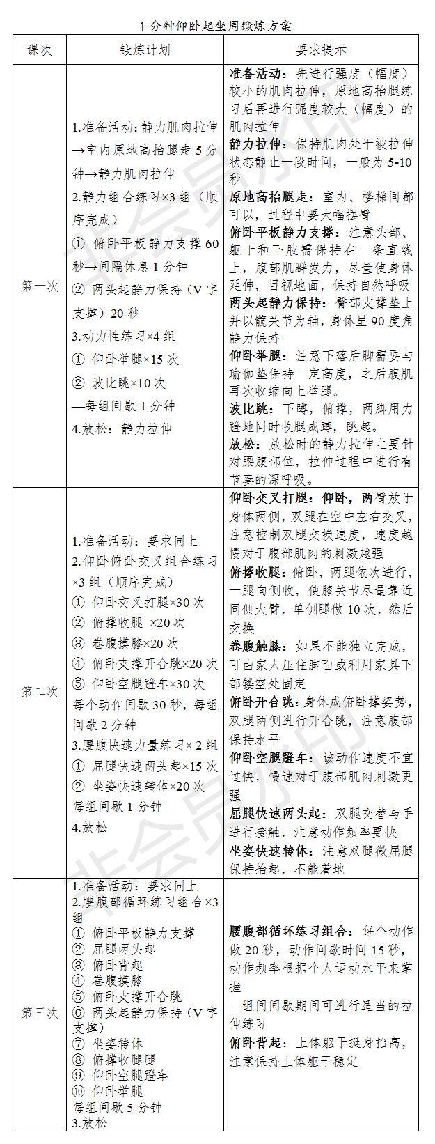
——1分钟仰卧起坐
此套方案锻炼时间每周3次,隔天进行练习,在开始锻炼的首周要注意运动强度,遵循逐渐增加训练量的原则。

——掷实心球
我们首先了解一下决定实心球飞行远度的主要构成因素:出手速度、出手角度、出手高度和空气动力学因素,其中出手速度是决定实心球投掷远度的最重要因素。居家锻炼我们就以提高投掷出手速度的训练为核心进行模拟练习,每周3次。
         
往期精彩

◀头条丨体育教师必备资料领取

◀头条丨【免费领取】小学体育课件PPT全套

◀头条丨《校园足球游戏100例》电子书籍免费领取

◀头条丨《现代篮球教学》电子书籍免费领取

◀头条丨体育教学游戏1000例免费领取                      

◀头条丨【免费领取】足球教学视频整套             

◀头条丨篮球教学视频资料领取                             

◀头条丨【免费领取】现代乒乓球训练方法        
长按图片识别二维码联系王老师


到顶部