儿童青少年身体活动能量消耗纲要(中文版)



体育教师网
全国体育教师交流的平台,欢迎
 关注
体育教学游戏1000例免费领
《儿童青少年身体活动能量消耗纲要》(以下简称《纲要》)是一份涵盖6~18岁儿童青少年身体活动和久坐行为(统称为身体活动)能量消耗水平的综合列表。《纲要》创编于2018年,为久坐和站立、户外游戏和体育运动、散步和跑步等活动的能量消耗提供了标准化参考。《纲要》包括16种活动类别共计196种具体身体活动项目在不同年龄组的能量消耗值(youth MET或METy)。每个具体身体活动项目对应一个6位数的活动编码,以便通过自我报告形式记录身体活动情况。《纲要》按照不同年龄段呈现数据,因此可在研究、教育、临床实践、休闲和公共卫生等多个领域,用于确定儿童青少年各种身体活动的能量消耗值。
《纲要》的发展
《纲要》是在美国儿童肥胖研究合作组织(National Collaborative on Childhood Obesity Research,NCCOR)的支持下开发的。NCCOR于2009年成立,是由美国国立卫生研究院(National Institutes of Health,NIH)、美国疾病控制和预防中心(Centers for Disease Controland Prevention,CDC)、罗伯特· 伍德· 约翰逊基金会和美国农业部共同构成的公私合作组织,旨在减少美国儿童肥胖问题。NCCOR还开发了许多关于儿童肥胖及其影响因素的参考资料,包括饮食、身体活动和环境因素等。这些参考资料包括1300多个相关测试方法的验证性研究,一系列基于美国的国家监测系统和各式各样的培训材料。目前,这些资料仅提供英文版,且只关注美国儿童肥胖情况。然而,它对世界各地能够使用英语材料的研究人员可能有一定的参考意义。除NCCOR的支持外,《纲要》的编制还采纳了其他专业人员的意见。《纲要》的编制过程从能量消耗专家的研讨会开始,以确定是否需要一种工具来标准化儿童青少年身体活动的能量消耗水平。随后,儿童青少年能量消耗工作组成立并为编制《纲要》收集数据,包括对文献进行系统综述,汇总身体活动能量消耗测试数据,以及汇总专注于儿童身体活动能量消耗的专刊数据。
《纲要》列表组织方式和身体活动项目编码方案
《纲要》列表的组织方式为:确定活动类别、具体身体活动项目及其对应的6位数字活动编码,以及4个不同年龄组的METy值。表1举例说明《纲要》列表的组织方式。
6位活动编码:《纲要》采用了6位数字的编码方案,代表了活动类别、具体身体活动项目和不同年龄组儿童青少年的能量消耗水平(METy)。前2位数字表示16个活动类别中的某个(如活动类别10指的是嬉戏玩耍)。接下来的3位数字表示该类别下的某项具体身体活动如活动260代表跳绳)。X表示年龄组,代表2~5间的任意一个数字(2代表6~9岁;3代表10~12岁;4代表13~15岁;5代表16~18岁)。表2列举了6位数字的编码方案,并以601203为例加以说明,即:60=跑步,120=慢跑,3=10~12岁的METy值5.9。

活动类别:16个活动类别按字母顺序排序,以方便快速定位到具体活动项目。这些类别根据活动类型和功能列出,包括久坐行为、体育锻炼、比赛和游戏、屏幕时间和家务活动。表3列出了活动类别及其对应的2位数字编码。

具体身体活动项目:包含在不同的活动类别中,以提供活动类型和强度信息。有些身体活动项目是通用的,只用几个词进行描述(例如,体育运动/游戏:手球,编码为65240X),而另一些身体活动项目则需要更多的描述来确定其类型或强度(例如,游泳:自由泳,0.9m/s,编码为75120X)。
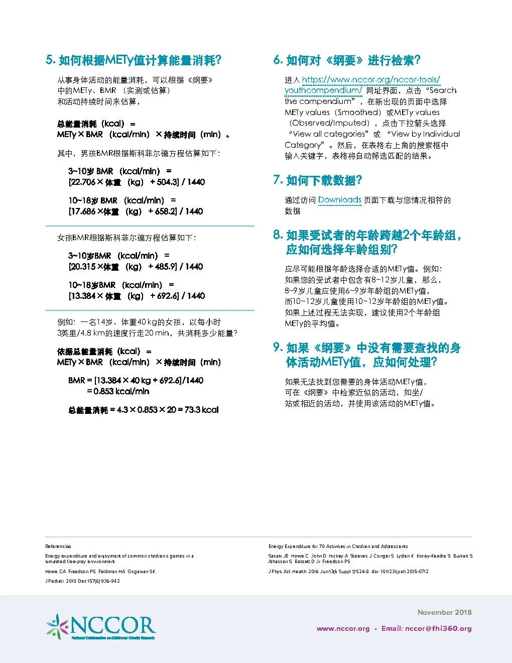
特定年龄组的METy值:METy是儿童青少年特定的代谢当量,用于反映不同年龄儿童青少年具体活动的能量消耗水平(强度)。MET的定义是某一活动的代谢率与静息代谢率(RMR)或基础代谢率的比值。在《成年人身体活动能量消耗纲要》中,用于计算MET值的分母是标准静息代谢率3.5ml· kg-1· min-1。由于儿童青少年单位体重的基础能量消耗值比成年人低,因此需根据年龄、性别和体重等信息通过斯科菲尔德方程预测其基础MET值。然后,用间接测热法测量的能量消耗除以由斯科菲尔德方程预测的平均基础代谢率,
从而计算出综合的METy值。考虑到不同类型和强度身体活动METy值的年龄依赖性,《纲要》中的METy值按照4个不重叠的年龄组进行呈现,分别是6~9岁、10~12岁、13~15岁和16~18岁。若某项身体活动在特定年龄组的METy值未进行实测,则使用混合线性统计模型对其进行估算。目前,关于使用哪个强度界值来确定儿童青少年身体活动强度水平,尚未达成共识。因此,儿童青少年能量消耗工作组并未推荐具体强度界值。然而,以静息代谢率作为基准METy值,活动强度可分为:久坐行为(≤1.50METy),轻强度(1.51~2.99METy),中等强度(3.00~5.99METy)和高强度身体运动(≥6.00)。这些强度界值在已有文献报道的范围内,且与成年人的绝对强度分类一致。其中,儿童中等强度活动为3.00~5.99METy和4.000~6.99METy,高强度活动为≥6.00METy或≥7.00METy。
辅助资料
NCCOR编制了4份使用《纲要》的辅助资料。《儿童青少年身体活动能量消耗纲要》资料页对《纲要》进行了概述,包括《纲要》中身体活动列表简介、METy的定义,并举例说明如何使用《纲要》。第2份资料为《常见问题》,回答了使用《纲要》过程中可能出现的9个问题,包括如何使用METy值计算能量消耗等。最后2份资料对《纲要》进行了简要描述,并举例说明体育教师和公共卫生从业者如何使用《纲要》。
《纲要》特别适用于中国体育教育一线从业者和决策者,他们可以利用《纲要》为儿童青少年提供结构化的身体活动方案,以实现《健康中国2030》中提出的身体活动和体质健康目标。该目标要求全国在校学生每天的校内体育活动时间不少于60min,争取到2030年,超过25%的学生在体质健康测试中获得“优秀”。《纲要》可用于构建体育课程,以实现国家对青少年身体活动和体质健康的目标。例如,一节6~9岁儿童的体育课,学生可以:通过1.6km/h的速度步行5min进行热身(编码801202,2.5METy);接着进行35min中强度身体活动,如健美操(编码302002,4.0METy)、投篮(编码651202,5.9METy)或投掷球(编码652002,4.1METy);然后是20min的高强度身体活动,如跳绳(编码102602,6.9METy),带有弹跳、踢球、运球的球类游戏(编码101201,6.1METy),或自定速度的跑步(编码603802,7.8METy)。体育教师可以参考《纲要》设计适合不同年龄学生的中高强度身体活动课程,帮助青少年愉快地完成60min的体育运动,从而达到《健康中国2030》的身体活动和体质健康目标。
除能帮助实现《健康中国2030》提出的身体活动和体质健康目标外,《纲要》还可帮助科研人员和公共卫生从业者确定满足身体活动推荐量要求的儿童青少年比例。世界卫生组织(WHO)建议5~17岁的儿童青少年每天至少进行60min的中高强度身体活动,其中大部分是有氧活动。WHO还建议每周至少进行3次能增强肌肉力量的高强度身体活动。然而,大规模横向和回顾性研究结果显示,中国儿童青少年满足身体活动推荐量要求的比例较低,仅有15% ~34%。数据的差异可能是因为测定身体活动水平的自我报告方法不同,或对中高强度身体活动进行分类的方法差异所造成。《纲要》中特定年龄组的METy值可以标准化由问卷得到的身体活动能量消耗值,并使达到推荐量要求的儿童青少年的比例和研究结果保持一致。
公共卫生从业人员发现,《纲要》能很好地推荐不同类型和强度的身体活动,以解决中国儿童青少年的超重/肥胖和代谢紊乱问题(如Ⅱ型糖尿病)。例如,一位13岁的超重青少年习惯久坐,他大部分的课外时间都是坐着或玩电子游戏(编码351004,1.5METy)。为了促进其形成更健康的生活方式,临床医生可以从《纲要》中推荐可能引起他兴趣的中等强度(3.0~5.9METy)和高强度身体活动(≥6.0METy),如快走(编码803004,5.1METy)、投篮(编码651204,6.4METy)和游泳(编码751804,8.9METy)。
虽然《纲要》的应用非常广泛,但仍有一些局限性值得注意。首先,METy值是平均值,无法反映由于身体成分、体质健康水平、用力程度、机械效率或环境等因素引起的个体差异。因此,使用《纲要》中的平均METy值无法对个体的能量消耗进行精确估算。此外,METy值的测量是基于普通儿童青少年的,且数据通常是在实验室环境中获得的,因此,数据不适用于肥胖、行动低效、身体或智力残疾的儿童青少年。同样,对身体活动能量消耗影响较大的特殊地理和环境也不适用。最后,有些活动在《纲要》中缺失,包括一些职业活动和在中国常见的体育和休闲活动(如踢毽子、抖空竹和扔沙包等)。成年人职业活动的估计值可用于年龄较大的青少年,这种引用方法造成的误差可能很小。对于缺失的休闲活动,建议用类似身体运动和强度的METy值进行代替。未来研究将通过收集这些缺失活动的数据来完善《纲要》。
中国的教育工作者、研究人员、比赛和休闲体育决策者、专业的儿科保健和公共卫生从业者,可以利用中文版《纲要》对6~18岁儿童青少年的身体活动按照其功能、类型和强度进行分类。尽管存在局限性,《纲要》仍可作为一个重要工具用于监测身体活动水平,指导运动干预措施和旨在增加身体活动及体质健康水平的课程,促进儿童青少年的健康水平。














作者:全明辉,刘佳佳,李易燕,曹振波,庄洁,AINSWORTHBE
上海体育学院
         
往期精彩

◀头条丨体育教师必备资料领取

◀头条丨【免费领取】小学体育课件PPT全套

◀头条丨《校园足球游戏100例》电子书籍免费领取

◀头条丨《现代篮球教学》电子书籍免费领取

◀头条丨体育教学游戏1000例免费领取                      

◀头条丨【免费领取】足球教学视频整套             

◀头条丨篮球教学视频资料领取                             

◀头条丨【免费领取】现代乒乓球训练方法        
长按图片识别二维码联系王老师


到顶部