小学四年级3v3篮球比赛教学设计



体育教师网
全国体育教师交流的平台,欢迎
 关注
体育教学游戏1000例免费领
体育大单元教学是体育教学深度变革的正确选择和必然趋势。本文以小学水平二四年级上学期“小区域、短时间、快节奏、自主决策”下的小篮球3v3比赛为学习主题,从设计背景与策略等视角阐释大单元设计过程,强调基本技战术的结构化重组,“学、练、赛”的一体化推进,注重实战进阶导向,引导学生在真实情境中深度学习。
随着体育教学中“繁、浅、偏、断”问题的日益严重,使得体育大单元教学重回广大相关研究学者视野,因其是对基本运动技能与专项运动技能进行结构化教学的最佳方式,能够引导学生进行深度学习,进而习得运动技能,发展学科核心素养。本文以小学水平二四年级篮球大单元教学设计为例进行阐释。
一、小学四年级上学期3v3篮球大单元教学设计背景
(一)3v3篮球的项目特点及自身优势
由于三人篮球对比赛场地设施 要求简单,组队灵活方便,比赛周期短,参与群体广,造就了三人篮球大众普遍性、竞赛趣味性、娱乐便捷性等特性,三人篮球运动不同于传统篮球运动,在此基础上形成了自身独特的篮球文化,有不同于五人制篮球的组织方式、竞赛规则,拥有场地简易、便于开展、高强度、快节奏、强对抗、观赏性强等优势。
(二)小学普及3v3篮球的价值意义
随着我国女子三人篮球在世界杯、奥运会等国际大赛中斩获不俗成果,中国三人篮球在世界上的影响力日益扩大,更是为我国三人篮球发展奠定了坚实基础。为顺应我国三人篮球的发展趋势,成都市锦江区将3v3篮球比赛在中小学进行全域推广,倾力 打造以3v3篮球比赛为主的品牌赛事。小篮球3v3比赛赛制根据小学生身心特点结合三人篮球规则进行适当简化(12秒进攻时间,比赛时长5分钟或先得11分获胜),使其更符合小学生的实际需求。小篮球3v3比赛不仅能够提高学生的运动技能,还能促进学生对篮球运动的认识,提高团队协作的品质意识。因此,小篮球3v3比赛是帮助学生全面发展以及实现以体育人的实践抓手。同时在小学阶段开展小篮球3v3比赛对学生团队协作、自我决策能力的培育,以及对学生快速攻防转换能力、灵敏性、速度耐力的提升都具有现实意义。
二、小学四年级上学期3v3篮 球大单元教学设计策略
体育大单元教学的实施是为了解决学生掌握运动技能的难题,因此,大单元设计需要打破常规,充分考虑学生实际情况,彰显3v3篮球的独有特征,组织与内容应严格根据“目标 统领内容”的基本准则来确定,将单一动作技术进行整合,让学生学以致 用。
(一)前测学情,以学定教
成都嘉祥外国语学校以篮球项目作为校本特色,四年级学生通过一至三年级的学习,拥有较高的热情,且基本掌握了单一动作技术要领,对1v1、2v2具有一定的认知基础,能够 在小区域1v1、2v2比赛中运用部分动作技术,对于半场小篮球3v3比赛非常 向往。
(二)大主题引领,大单元设计
本学期的篮球运动教学以大单元为依托,在核心概念的统摄下,各年级开展不同主题的大单元学习,本单元围绕“小区域、短时间、快节奏、自主决策”下的3v3篮球比赛进行主题引领,根据大单元设计要求的六个内容,即基础知识与基本技能、技战术运用、体能、展示或比赛、规则与裁判方法、观赏与评价开展整体设计。
(三)结构化重组,一体化推进摒弃此前体育教学唯技术论
转向情境式、 系统化的深度学习 。首先,通过对本学期3v3篮球比赛中组合性技术、战术配合、一般体能与专项体能等内容进行重组。例如单人单个技术、单人组合技术、多打少攻防技巧等。其次,在战术配合方面, 主要通过自由结对的方式进行分组教学,例如有球掩护、2v1或3v2进攻配合等。通过实战情境运用帮助学生篮球技术的进阶提升。再其次,遵循 “学、练、赛”一体化原则。例如在技战术学习以及体能练习方面进行相互融合,以游戏和比赛的形式调动学生的兴趣, 以及每节课合理开展 “学、练、赛”组织形式,有效落实 “教会、勤练、常赛”。最后,注重学生在3v3篮球单元学习中的完整项目体验。采用视频观摩、合作探究、临场执裁、实战体验等多元方式拓展学生对3v3篮球比赛的理解与认知,在小赛季中切身感受3v3比赛“高强度、强 对抗、快节奏”的特点与魅力。

三、小学四年级上学期3v3篮 球大单元学习目标
大单元教学理当以核心素养为导向, 在学习目标引导下进行深度学习,其中运动能力目标应聚焦运动技能、运动认知、体育比赛、体能等要素;健康行为目标应聚焦体育锻炼意识、健康知识掌握与运用、情绪管理、环境适应等要素;体育品德目标 应聚焦体育精神、体育道德和体育品格等要素。
(一)运动能力
能说出投篮、运球、传球、防守等技术在比赛中的应用价值,2~3 个原地投篮的动作要领,以及简单的 3v3篮球比赛规则。完成罚球线原地投篮,命中率达30%;半场折返跑;接球跳投,命中率达到30%;两人相距 3~5米、连续胸前传接球4~6次;面对防守,持球突破过人2~3次。在尝试性实战比赛中,能主动运用有球掩护进攻配合及人盯人防守战术,局部有防守情况下做出有效配合2~5次。重点发展灵敏、协调、力量、心肺耐力等素质,达到《国家学生体质健康标准》的相应水平。在文明观赛中, 从双方技战术运用的成功率、得分命中率进行评价。
(二)健康行为
能在校内外体育锻炼时自主学练,与亲友分享所学篮球技战术,养成良好的锻炼习惯。面对失误或比赛失常时,能在同伴和教师的疏导下自我调控情绪、主动交流、与同伴友好相处。在日常学练时,正确选择场地器材与适宜方法,提高安全锻炼的意 识与能力。
(三)体育品德
通过原地投篮、胸前传接球、进攻配合次数、时间、质量的累计,以及在实战比赛中的应用,不断挑战自我。提高规则意识、自我监控学练, 进行客观评价,培养诚信品格。在团队学练与比赛中,相互协作、敢于担当,出现失误不推卸责任,鼓励所有队员。
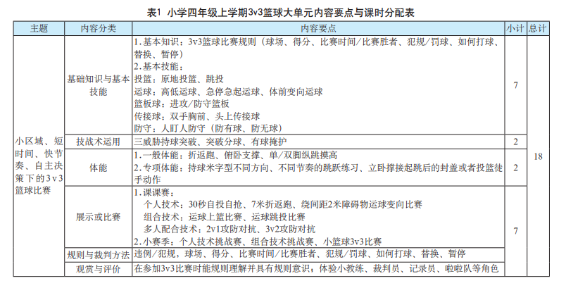
四、小学四年级上学期3v3篮 球大单元内容要点与课时分配
以水平二(四年级上学期) 《“小区域、短时间、快节奏、自主决策”下的小篮球3v3比赛》为例,在大主题的引领下,将四年级应掌握的篮球核心内容(原地投篮、体前变向运球、双手胸前传球、三威胁持球突破等)进行系统的前后衔接,并在真实情境中不断深入学练(表1) 。

五、小学四年级上学期3v3篮 球大单元学习方案
本单元教学过程分为六大板块, 分别是 :基础 知识与基本技能、 技战术运用、专项体能与一般体能、 展示或比赛、规则与裁判方法、观赏与评价,共计18课时。每次课均围绕 “学、练、赛”展开,其中1~8课时 学习3v3比赛规则以及个人组合技术学练及应用;9~11课时对技战术运用与二次进攻以及体能进行结合学练;12~15课时主要是在不同条件限制下 进行不同人数的比赛尝试;16~18课时为包括技巧挑战、3v3实战比赛在内的小赛季活动体验,在实战中体验强对抗、快节奏,帮助学生巩固、强化与提高篮球运动技能(表2)

         
往期精彩

◀头条丨体育教师必备资料领取

◀头条丨【免费领取】小学体育课件PPT全套

◀头条丨《校园足球游戏100例》电子书籍免费领取

◀头条丨《现代篮球教学》电子书籍免费领取

◀头条丨体育教学游戏1000例免费领取                      

◀头条丨【免费领取】足球教学视频整套             

◀头条丨篮球教学视频资料领取                             

◀头条丨【免费领取】现代乒乓球训练方法        
长按图片识别二维码联系王老师


到顶部