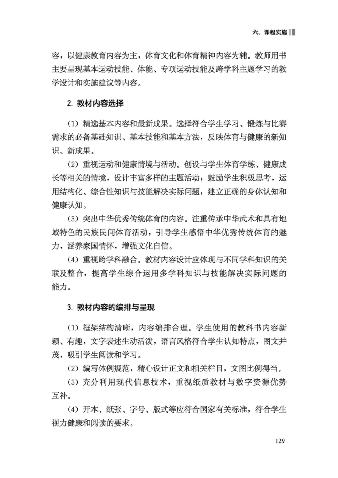
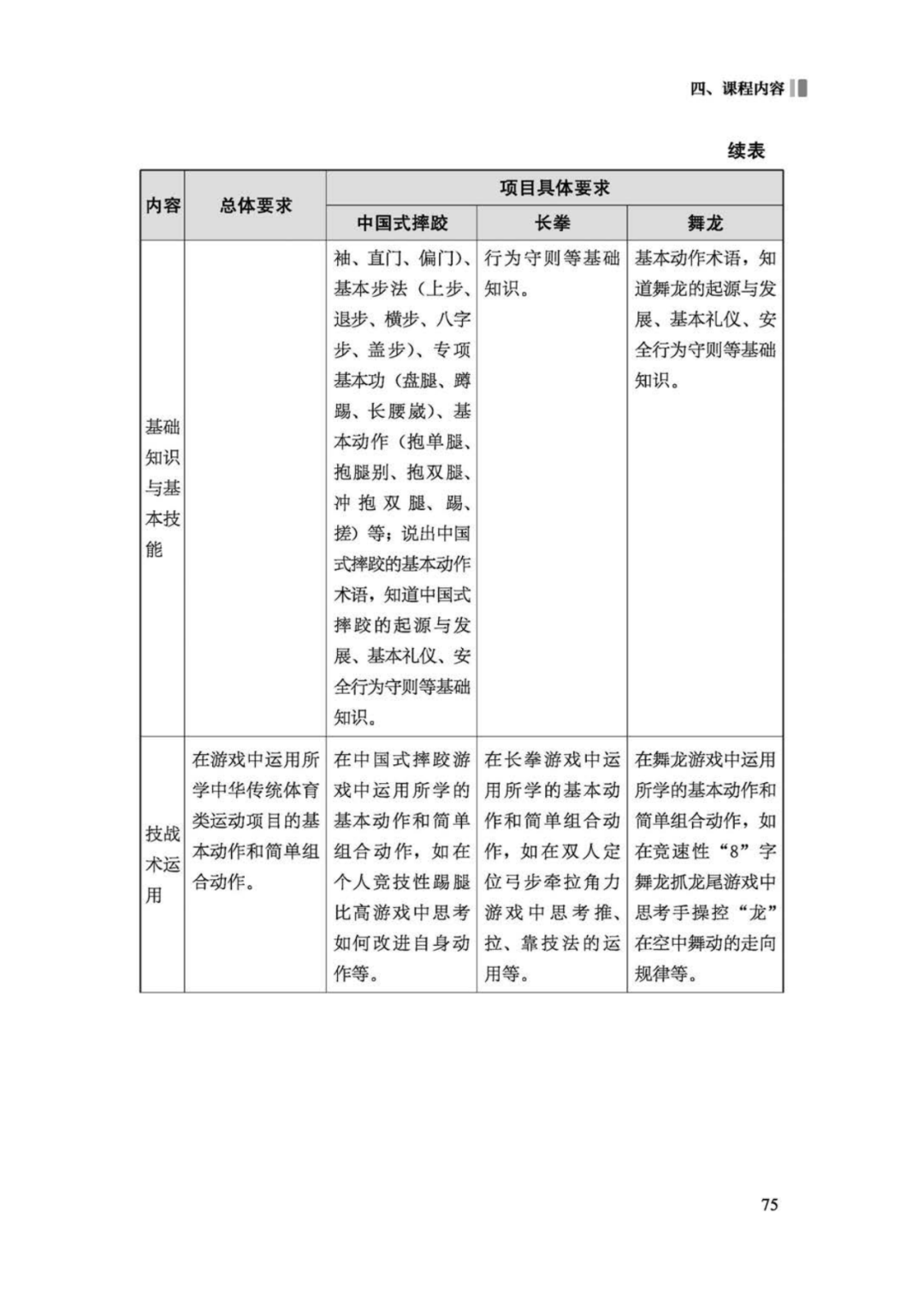
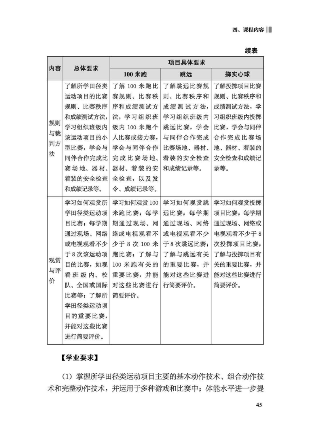
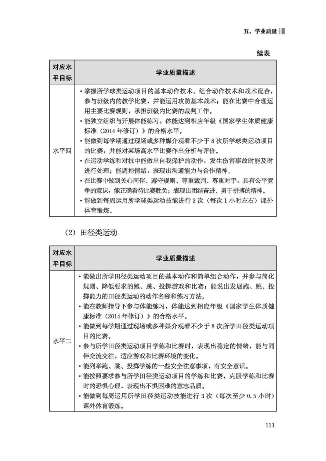
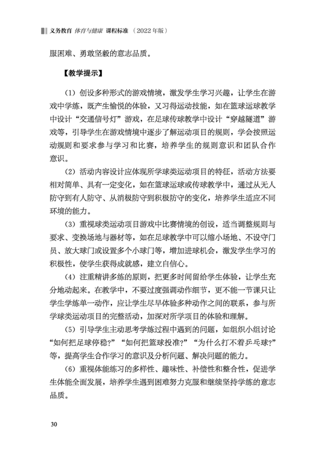
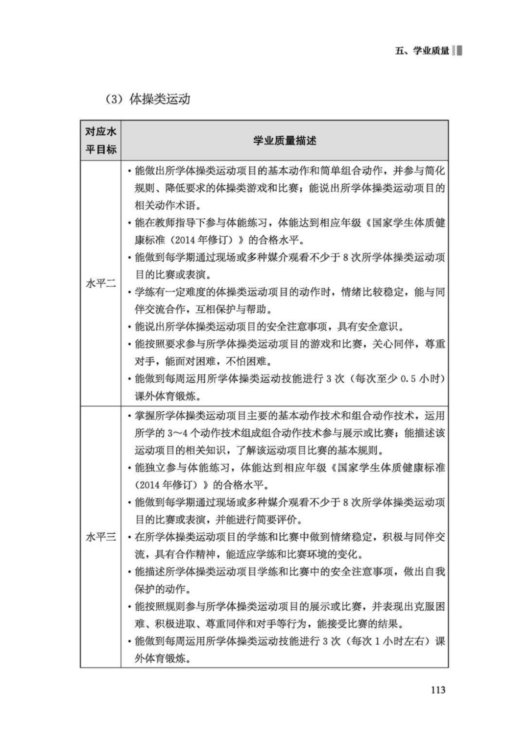
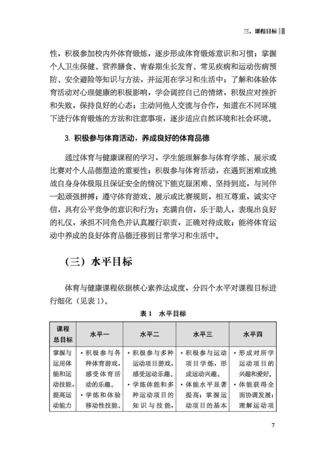
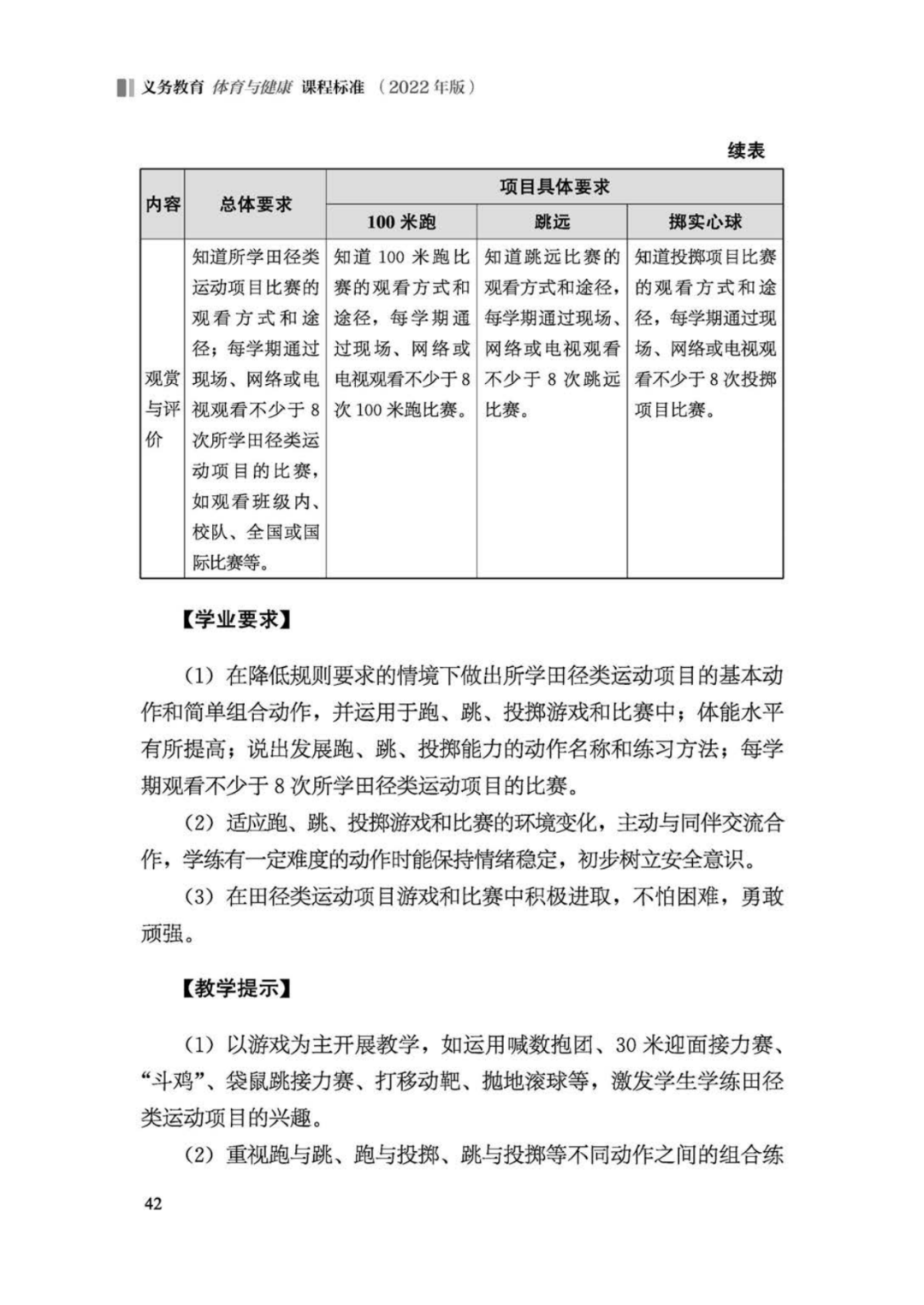
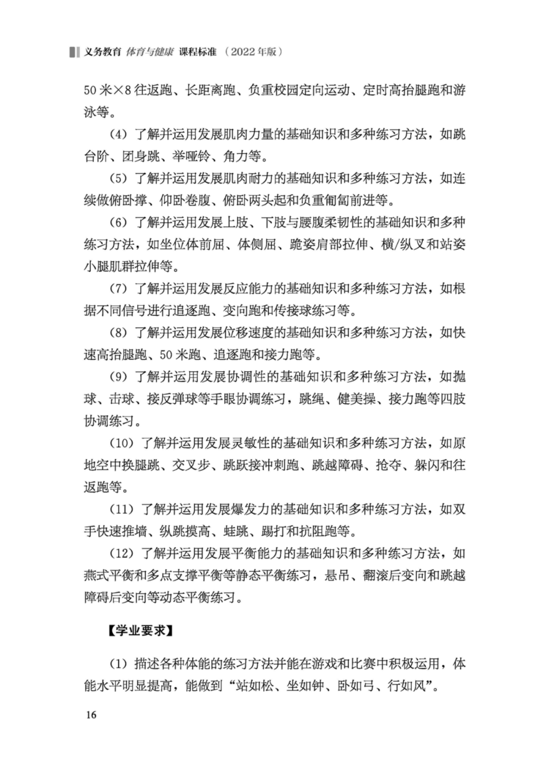
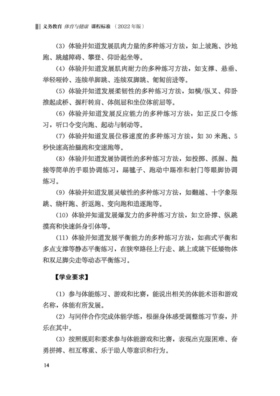
完整版!《义务教育体育与健康课程标准(2022年版)》收藏了



体育教师网
全国体育教师交流的平台,欢迎
 关注
体育教学游戏1000例免费领

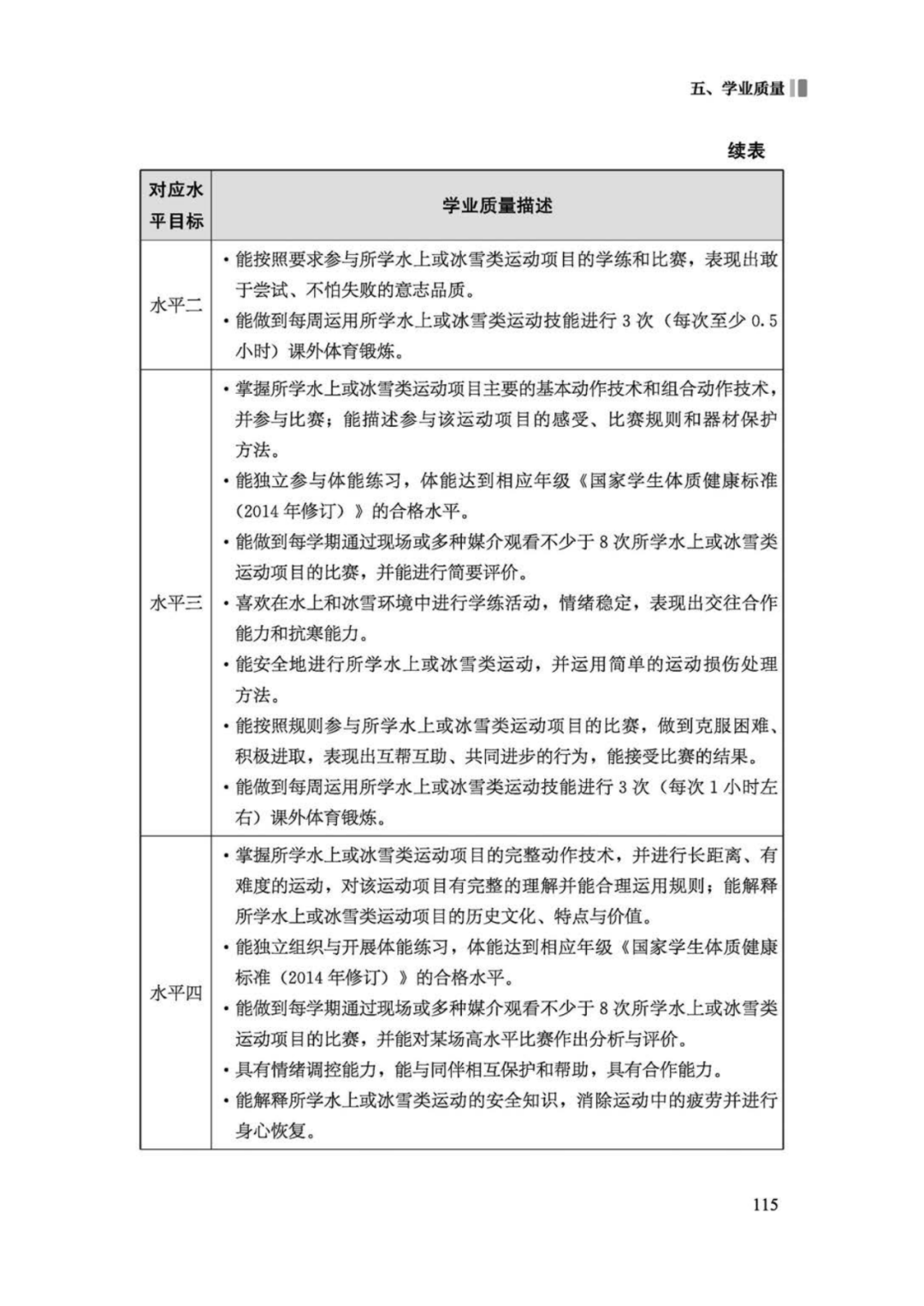
《义务教育体育与健康课程标准》
(2022年版)
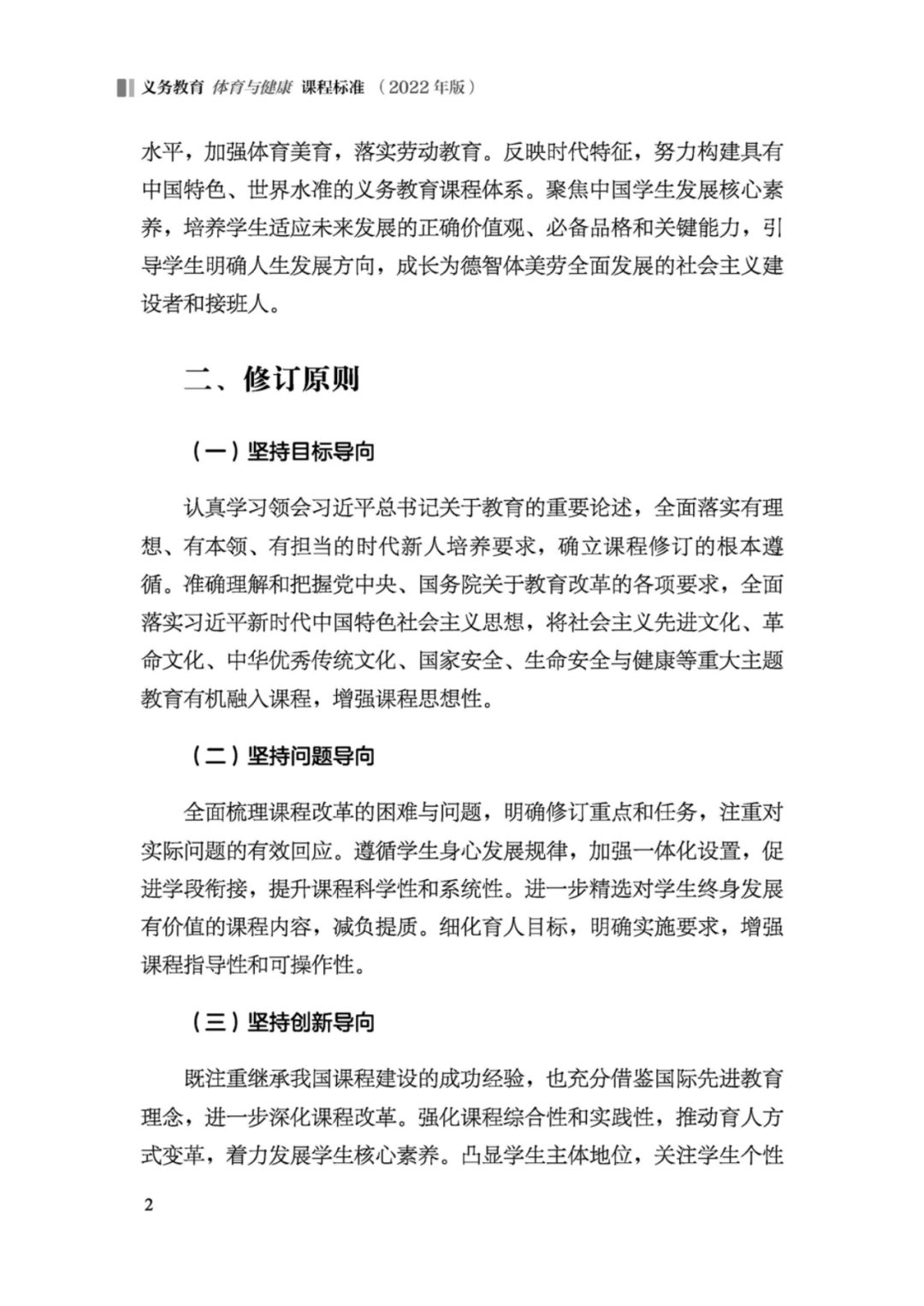
近日,教育部印发义务教育课程方案和语文等16个课程标准(2022年版)。新修订的义务教育课程以习近平新时代中国特色社会主义思想为指导,落实立德树人根本任务,强调育人为本,依据“有理想、有本领、有担当”时代新人培养要求,明确了义务教育阶段培养目标。
一起来看看《义务教育体育与健康课程标准》(2022年版)





















































































































































以上内容来源于北京师范大学出版社
         
往期精彩

◀头条丨体育教师必备资料领取

◀头条丨【免费领取】小学体育课件PPT全套

◀头条丨《校园足球游戏100例》电子书籍免费领取

◀头条丨《现代篮球教学》电子书籍免费领取

◀头条丨体育教学游戏1000例免费领取                      

◀头条丨【免费领取】足球教学视频整套             

◀头条丨篮球教学视频资料领取                             

◀头条丨【免费领取】现代乒乓球训练方法        
长按图片识别二维码联系王老师

到顶部