DNF:110版本装备搭配分享:【巫女篇】


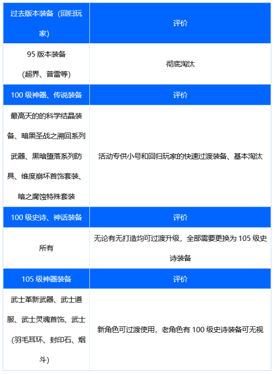
【一】过渡装备
 
【补充说明】:110版本升级中的白图也可获得新史诗装备,不推荐强行刷取100级装备过渡。
 
【二】装备搭配
注:装备名称等数据采集自体验服,请以正式服实际内容为准。
【1】武器
 
属性对比:
 
【结论】:巫女的缺点一直是基础低,而这次2把武器的伤害数值还是一如既往的低,在这个需要堆积伤害数值的110版本,还是更推荐制式武器,CP武器虽然属性超一线,但是倒数第一的伤害数值拉低了这把武器的表现,还有令人诟病的属性模式,使得CP武器地位变得非常尴尬。也许在后期装备词条都满级的情况这把武器有更好的发挥空间(个人看法CP武器做的很垃圾,想提高巫女的操作,但是触发条件确实睿智),但是目前来说弱的可怜。
 
【2】搭配推荐
史诗装备分为【固定词条】与【自定义词条】两类,
固定词条:获取与培养难度相对较低,装备搭配的基础框架;
自定义词条:词条种类繁多,完美词条获取难度较高,作为后期追求,替换某部位强度较低的固定词条装备以补充强度。
【毕业搭配】MP套/MP异常套
 

补充说明:
 
武器的话韩服制式CP差不多55开,但是国服推荐制式。MP套也是韩服主流搭配,这一套有速度有CD还是蛮舒服的其中搭配也可以根据个人喜好选择,体验服时间有限,不能全部测试出来,后续补充。
 
【3】自定义装备词条选择
自定义装备的4个词条均从词条池中随机出现,一件装备的词条池由通用词条、装备种类词条、专有词条组成。
【通用词条】所有自定义装备共享的词条池;
【装备种类词条】根据装备种类不同(武器、防具、首饰、特殊装备),相同种类装备共享的词条池;
【专有词条】该件装备独享的专有词条池;
词条池可在游戏内【百科辞典】中查看。
由于自定义装备词条组合存在大量变数,此处分享个人思路,推荐一些可行的装备和词条。
上衣——
森林之魔女上衣
 
 
蓝灵绿玉石胸甲
 
 
裤子——
森林之魔女护腿
 
 
头肩——
恩特精灵护肩
 
 
腰带——
恩特精灵腰带
 
 
森林之魔女腰带
 
 
辅助装备——
蓝灵绿玉石香水
 
到顶部