作者|媛素剩零
![]()
奥兹玛团本已经推出一段时间,很多勇士们还不太清楚如何选择奥兹玛装备,笔者在本篇给大家介绍一下每套的优缺点。
![]()
恐怖:阿斯特罗斯
![]()
阿斯特罗斯套装的特点在于增加技能等级,在100级装备普遍搭配都是增加伤害词条或者觉醒等级的情况下,该套装提升尤为明显,并且涵盖伤害较高的Lv70、75、80技能区间。
五件套最优情况为五件同一次元。当装备适用偏爆发(卢克西、逆转结局、次元穿越者之心等)时,提升率较小(技能CD较长,无法多次释放小技能);当装备偏续航(浪漫华尔兹,暗杀者等)时,提升率较大(技能CD较短,可多次释放小技能),并且随着输出时间增加(技能释放次数增加),提升率也增加。
PS:对于辅助职业,优先选择为泰玛特,其次为雷德梅恩,另外三套对于辅助职业提升接近。
2、神焰:雷德梅恩
![]()
雷德梅恩优点在于减少技能冷却时间,配合护石技能或者是歧路鞋等装备有特别大的提升(强化单一或者个别技能,雷德梅恩可以减少该技能冷却CD,增加该技能使用率)。套装属性无特殊亮点,并且缺点直观,直接降低HP、MP最大值。
可以开发出歧路鞋的最大化搭配,组成雷德梅恩1件+阿斯特罗斯4件(同一次元最优),对歧路鞋强化的护石技能达到最大化输出。
3、绝望:泰玛特
![]()
泰玛特每件都较别的装备多1%的属性提升,即最为直观的增加伤害。
缺点也较为明显,使用特定等级技能会消耗HP,降低技能和消耗品的HP恢复量。两件套可以弥补恢复量的短板。整体提升处于中上游,仅次于全大过去的阿斯特罗斯。
4、毁灭:贝利亚斯
![]()
贝利亚斯需要毁灭之灵魂存在时才能触发增益效果,效果为三速增加、减伤和恢复HP,需要玩家尽量避免被击(受到总HP的10%以上才算被击)。
缺点是无增加伤害的属性(增加技能等级,额外属性,技能冷却减少等)。
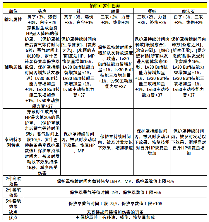
5、牺牲:罗什巴赫
![]()
罗什巴赫可谓最强保命装,可以生成HP最大值20%的保护罩,并且在保护罩持续时间内有增益效果(移速,减伤,恢复量加成)。缺点和贝利亚斯一样,无增伤属性。
6、搭配
如果完全追求极致的伤害,可以在阿斯特罗斯、雷德梅恩和泰玛特中选择搭配;想要极致奶量可以选择五件泰玛特作为目标。
另外,笔者更加推荐散搭的形式,让装备选择多元化,例:歧路鞋护石流选择1件罗什巴赫+1件雷德梅恩+3件阿斯特罗斯(同次元最佳),这样有保护罩的情况下,我们可以安逸输出。
辅助职业选择罗什巴赫鞋+贝利亚斯腰带+泰玛特3件,可以增加技能恢复量以及攻击时可以为队友恢复HP、MP,为队伍创造输出环境。
正因不需要刻意集齐套装,也可以触发装备意想不到的效果,才能和百花争鸣的100级装备搭配相应和。
关注公众号:手写灬情书,领一个月黑钻、现金红包等,活动在专属群中开展,大家多多参与一下吧!
专属群在菜单栏的左边,欢迎大家加入。
奥兹玛团本已经推出一段时间,很多勇士们还不太清楚如何选择奥兹玛装备,笔者在本篇给大家介绍一下每套的优缺点。
恐怖:阿斯特罗斯
阿斯特罗斯套装的特点在于增加技能等级,在100级装备普遍搭配都是增加伤害词条或者觉醒等级的情况下,该套装提升尤为明显,并且涵盖伤害较高的Lv70、75、80技能区间。
五件套最优情况为五件同一次元。当装备适用偏爆发(卢克西、逆转结局、次元穿越者之心等)时,提升率较小(技能CD较长,无法多次释放小技能);当装备偏续航(浪漫华尔兹,暗杀者等)时,提升率较大(技能CD较短,可多次释放小技能),并且随着输出时间增加(技能释放次数增加),提升率也增加。
PS:对于辅助职业,优先选择为泰玛特,其次为雷德梅恩,另外三套对于辅助职业提升接近。
2、神焰:雷德梅恩
雷德梅恩优点在于减少技能冷却时间,配合护石技能或者是歧路鞋等装备有特别大的提升(强化单一或者个别技能,雷德梅恩可以减少该技能冷却CD,增加该技能使用率)。套装属性无特殊亮点,并且缺点直观,直接降低HP、MP最大值。
可以开发出歧路鞋的最大化搭配,组成雷德梅恩1件+阿斯特罗斯4件(同一次元最优),对歧路鞋强化的护石技能达到最大化输出。
3、绝望:泰玛特
泰玛特每件都较别的装备多1%的属性提升,即最为直观的增加伤害。
缺点也较为明显,使用特定等级技能会消耗HP,降低技能和消耗品的HP恢复量。两件套可以弥补恢复量的短板。整体提升处于中上游,仅次于全大过去的阿斯特罗斯。
4、毁灭:贝利亚斯
贝利亚斯需要毁灭之灵魂存在时才能触发增益效果,效果为三速增加、减伤和恢复HP,需要玩家尽量避免被击(受到总HP的10%以上才算被击)。
缺点是无增加伤害的属性(增加技能等级,额外属性,技能冷却减少等)。
5、牺牲:罗什巴赫
罗什巴赫可谓最强保命装,可以生成HP最大值20%的保护罩,并且在保护罩持续时间内有增益效果(移速,减伤,恢复量加成)。缺点和贝利亚斯一样,无增伤属性。
6、搭配
如果完全追求极致的伤害,可以在阿斯特罗斯、雷德梅恩和泰玛特中选择搭配;想要极致奶量可以选择五件泰玛特作为目标。
另外,笔者更加推荐散搭的形式,让装备选择多元化,例:歧路鞋护石流选择1件罗什巴赫+1件雷德梅恩+3件阿斯特罗斯(同次元最佳),这样有保护罩的情况下,我们可以安逸输出。
辅助职业选择罗什巴赫鞋+贝利亚斯腰带+泰玛特3件,可以增加技能恢复量以及攻击时可以为队友恢复HP、MP,为队伍创造输出环境。
正因不需要刻意集齐套装,也可以触发装备意想不到的效果,才能和百花争鸣的100级装备搭配相应和。
关注公众号:手写灬情书,领一个月黑钻、现金红包等,活动在专属群中开展,大家多多参与一下吧!
专属群在菜单栏的左边,欢迎大家加入。