刺客边风!满足“胸”弟们的需求,告别双手,打开自己动!老司机必备...(附下载)


还没关注?↑↑↑伸出手指点上方“名片”这里
小伙伴们注意:刺客每晚22点35分准时推送。但因信息流乱序,不少人还是错过了干货!刺客建议大家把本公众号置顶(设为星标★),以便第一时间看到推送,方法如下图:

另外,万水千山总是情,为刺客点赞、分享、在看,三连行不行,谢谢大家了!
刺客边风,一些特别的礼物
为了令大家阅读时,具有更好的体验感,刺客会在每篇文章里附上自己翻唱的歌曲,希望小伙伴们喜欢,也恳请多多支持刺客。

刺客边风,正文开始
相信经常关注刺客的小伙伴里,应该有不少都是在校学生吧,估计很多还是初中生,甚至是小学生,这从平时群里的沟通便能看出,说实话,还挺让刺客意外的,这从后台数据上看,也是如此,其中18岁至25岁的朋友,占比居然高达50%,而18岁以下的也有12%......
而18岁至25岁这个阶段,差不多就是在校大学生,或者就是刚步入职场的朋友们了,那说起大学时代,最令刺客感同身受的,便是这结业论文了,这在当年,可真的是令人相当头疼的一件事,但凡经历过的朋友,一定都懂。
首先,这个论文可不能从网上抄,复制、粘贴什么的肯定过不了,毕竟,人家导师也是会自己去查的,而自己去写吧....,哎!自己是什么水平,难道没点数吗?
那么,难道就一点办法都没有了吗?肯定不啊,考虑到大家的需求,再加上,一直以来群有小伙伴,希望刺客能分享一款与原创文案相关的查询工具,今天,刺客就给所有小伙伴们分享了一款超好用的查重工具,你们写完的文案,可以用它来查重,并且完全免费,不限制次数,更没有广告,妥妥的黑科技!
如此神器,恳请朋友们多多支持刺客,感激不尽!
刺客边风,录屏演示教程
为了让大家更好的理解,刺客录屏为大家做如下演示,手机端,点击即可播放:
软件介绍(文末提供下载码)
论文浅搜,这是一个非常实用的文案查询工具,它不仅适合即将毕业的大学生,更适用于像刺客这样的内容创作者,关键它全程免费,更不会限制使用次数,这就比很多网站要好用。
首先,领取刺客今天提供的资源,解压后打开,先点击右上角的“读word文档”,然后勾选你写好的内容,当然,我们也可以完全用手动复制粘贴的方式来进行,全部搞定了之后,点击“开始检测”:

然后,就是见证奇迹的时候!软件会自动将你的内容与网上相似的文章进行比对,并在右方的窗口里,列出具体的链接:

在检测完后,我们可以对重复的部分进行修改和调整,从而降低检测出的重复率,令这篇论文,或者文章,直接变成原创内容!

当然,刺客的所有内容,全部均为原创,所以相似度方面肯定是0%。

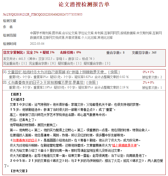
但是你们看,刺客从网上找的文章,它就能查出来,相似度越高,自然越危险,所以说这个工具还是非常靠谱的:

不仅如此,查重完后,软件还会自动帮你生成一个检测报告单,太专业了....,如果是论文、书籍类的,甚至还会提供相应的参考文献等等。

总而言之,这是一款对于很多在校大学生,以及从事文案工作的小伙伴来说,都极其实用的文案降重工具,并且,刺客此次分享,除了这款工具外,还额外了赠送了两款查询工具:

可以说是彻底满足了你们的需求,小伙伴们,你们可千万不要错过了,今天的超级神器,相信大家一定“懂得都懂”。
最后,也恳请朋友们多多支持刺客,感激不尽!
最后,需要和大家说明的是,有很多新朋友,还不太会用公众号的功能,强烈建议大家:点击下方图片,认真了解如何搜索、下载刺客提供的资源:

昨日推送回顾:

本期推荐就到这里,朋友们!老规矩,文末右下角 "点赞"+"在看",再获取下载哦!谢谢你们的支持,正因为你们的支持,刺客才有更多的动力,为大家分享干货黑科技!不管用不用得着,100个在看请帮忙安排上,谢谢!
PS:右下角“点赞”+“分享”+“再看”支持下刺客,素质三连,感激不尽!
同时,记得公众号置顶(设为星标★),干货资源,一键查找阅读更方便!
分享不易,请点击“喜欢作者”打赏
 资源获取方式: 
 右下角点【点赞+再看】,进入公众号发送关键词:331 

更多实用干货,请关注公众号
或长按识别下图二维码,以及微信搜一搜:刺客边风


同时,附上我的个人微信号:weare1234
(长按或微信扫描下方二维码)

成长路上不孤单,成功路上与你作伴!

如果觉得这篇文章比较干货,不妨给点赞赏吧
您们的赞赏,是我更多分享的动力噢~
点击“阅读原文”查看更多精彩内容,尽请关注

随手点击“点赞”+“在看”分享
ღ( ´・ᴗ・` )比心
到顶部