香港28万月薪招两类人,要求普通话流利,抢人大战再升级



你好我是专门科普移民知识的Mr海。‍‍
中国香港正在开出平均28万港元(约24.5万人民币)的月薪招两个岗位,一个是“一带一路”专员职位,还有一个事“投资推广署署长”职位。
以“一带一路”专员为例,开出的月薪高达279850港元。
这份工作合同为三年,合约期满后,港府还会发给一笔约满酬金,大约是三年底薪总和的15%,也就是说这份工最高可以获得薪酬1158万港元。

这两个虽然是不同的岗位,但都要求普通话流利,并且要具有国际视野,还要有丰富的内地工作经验和熟悉两地的营商环境等。
在香港特区政府官网中,除这两个岗位外,月薪超10万港元以上的还有特首政策组的研究主任(国际关系)、卫生署的合约高级医生等,月薪均在12万港元左右。
在这样的高薪岗位背后,是香港对于大力吸引内地人才的力度和决心。‍‍
在面对这两年的移民潮时,香港特区政府采取的策略就是“不挽留、多吸纳”。‍‍
两届特首表现出来“不挽留”的态度令我印象深刻。‍‍‍‍
林郑月娥就直说:“港府不会特意挽留要离开香港的市民,而是希望向已经离开或打算移民的市民,展示香港前景如何,包括未来的居住环境、生态保护和各项产业发展,再由市民自行决定。”
那意思就是:你们要走就走,香港没有了谁都照样发展。
而李家超的态度就更为强硬,他直接说香港没有移民潮,香港时国际港,人来人往很正常。‍‍‍
那意思就是:你们要走就走,根本就不是啥大事。‍‍‍‍‍‍‍‍‍‍‍‍‍‍‍‍‍‍‍‍‍‍‍
两位特首当然代表的是港府的意思,而港府在面对三年流失14万劳动力的巨大移民潮之时,还可以有这么强硬的态度,因为港府是有底气的。这个底气就来自于大陆巨大的“人才红利”。‍‍‍‍‍
现在知道“人才红利”是啥意思了吧?就是大家这些年来都太卷了,“人精”多到成为了红利,一抓一大把。‍‍‍
香港本地人走了,香港就会因此空了吗?不会,因为有大把的内地人才排着队要来香港。
腾笼换鸟,铁打的港岛,流水的居民。‍‍
这种现象其实可能还是有些人更希望看到的。毕竟内地人才更好管理,毕竟是在大环境中“历练”出来的,有些东西已经融进了血液里。在某种意义上,内地人才是更高效的“生产工具”。‍‍‍‍‍‍‍‍‍‍‍‍‍‍‍‍‍‍‍‍‍‍‍‍‍‍‍‍
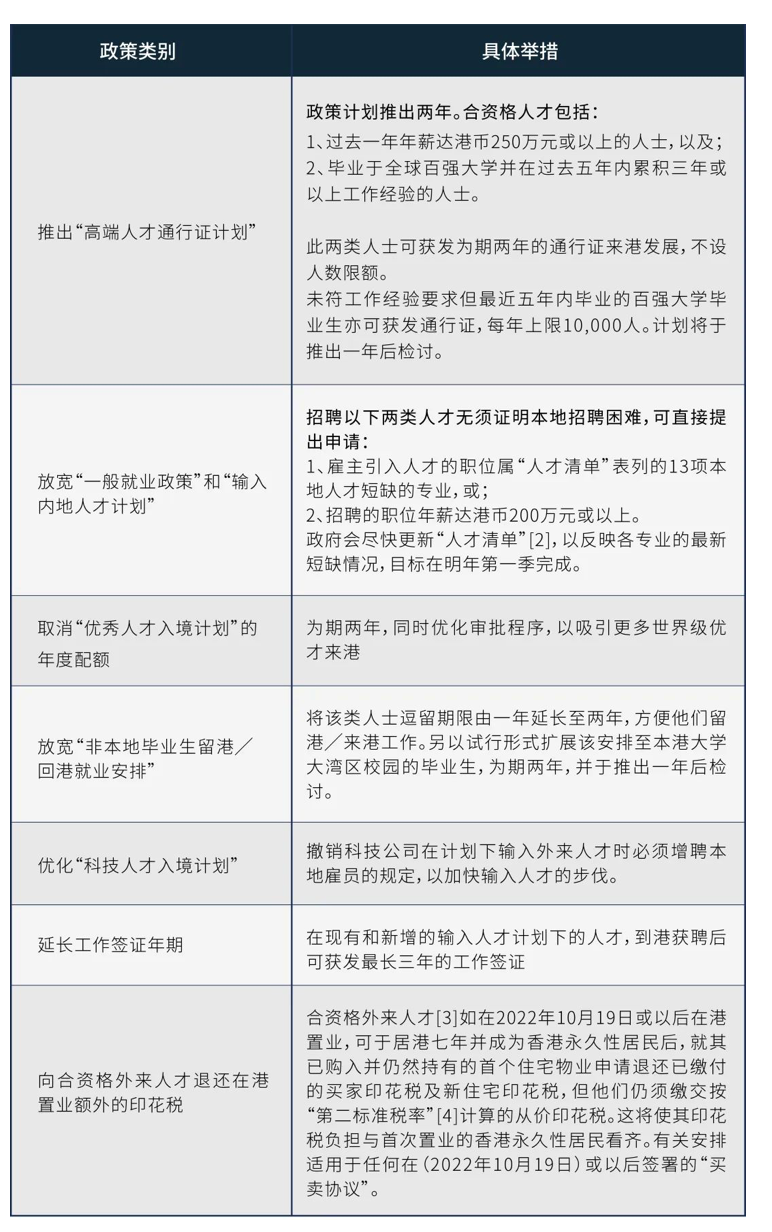
所以港府在这两年大力推广吸收内地人才的政策,比如取消了优才计划的配额、推出了高才通计划、放宽输入内地人才计划的门槛、延长工作签证年限、优化科技人才入境计划等等一系列的措施。‍
下面这张表可以更详细地了解港府的政策。‍‍‍

从这方面来说,现在也是内地人才取得香港身份的最佳窗口期。人家把我们当成“人才红利”,我们也可以把香港身份当成你国际化生活的“跳板”。‍‍‍‍‍‍‍‍‍‍‍‍‍‍‍‍‍‍‍‍‍‍‍‍‍‍‍‍‍‍‍‍‍‍‍‍‍‍‍
个体在时代的洪流之中,虽说改变不了潮水的方向,但也可以顺势而为,借力而上。‍‍‍
以上,就是今天的介绍了。如果大家还想了解更多移民的方法,欢迎加入我们的移民互助群,共同帮助,共同进步。‍

全国最大出国移民群,长按加入
想知道最适合自己的移民国家,点击“阅读原文”一键评估
到顶部