澳洲中国移民十年数据大公开,职业、年龄和移民方法……



你好我是专门科普出国移民知识的Mr海。‍‍
澳洲内政部最近公布了一个报告,涉及了从2011年到2021年十年时间里,中国移民的各类数据,包括年龄、职业、专业、学历、移民方法和居住地点等等。
截至 2021 年 6 月底,有 595,630 名中国出生的人居住在澳大利亚,比 2011 年 6 月 30 日的数字(387,420 人)增加了 53.7%。
这使得中国出生的人口成为仅次于英国和印度的澳大利亚第三大移民社区,相当于澳大利亚海外出生人口的 7.9% 和澳大利亚总人口的 2.3%。
对于在澳大利亚出生的中国移民:中位年龄为 39.7 岁,比一般人群高 1.4 岁。女性人数多于男性——56.0% 比 44.0%。
那么中国人都是用什么方法移民到澳洲来的呢?也有详细的数据列出。下面这个是被授予永久居民身份的中国移民数据。
可以看到,商业投资和雇主担保、州担保和配偶团聚还是中国人移民澳洲的主要途径。‍‍‍‍‍‍‍‍‍‍‍‍‍

那中国移民在澳洲主要从事什么职业呢?我们接着往下看:



可以看到中国人最喜欢通过会计师移民,除此之外是护理、程序员、工程师等。不过会计师的移民数量也是逐年递减,这与越来越卷的技术移民环境有关。
中国移民从事的职业也大多都“非常体面”,这与技术移民本身设立的高门槛息息相关,不是个“体面的人”,也没办法通过澳洲的技术移民。‍‍‍‍‍‍
中国移民都喜欢住在澳洲的哪里呢?下面这张表一目了然。中国大陆的移民更喜欢呆在新州、维州和昆州。

很显然,中国移民目前是澳洲重要的族群。‍‍‍
2022年6月28日,澳洲统计局(ABS)发布了最新一次人口普查报告,统计了澳洲人最常说的语言,除了英语之外,中文成为了澳洲第二大语言。
其中,有685274人在家中说普通话,另外还有295281人在家中说广东话,这两者加起来占到澳洲人口的3.8%左右。再加上说其他方言的华人,澳洲华人总数目前大概在121万左右,约占到澳洲总人口的4.7%。是妥妥的澳洲第二大族群。

中国移民澳洲的历史已经有200多年,几乎跟这个国家的历史一样长。作为一个移民国家,华人一直都是这里的重要组成部分。
下面为大家推荐三个中国人移民澳洲常用的签证,分别是:
商业创新和投资签证(BIIP);
全球人才计划签证(GTI);
雇主担保签证;
我们也分别来介绍。
1、商业创新和投资签证(BIIP)
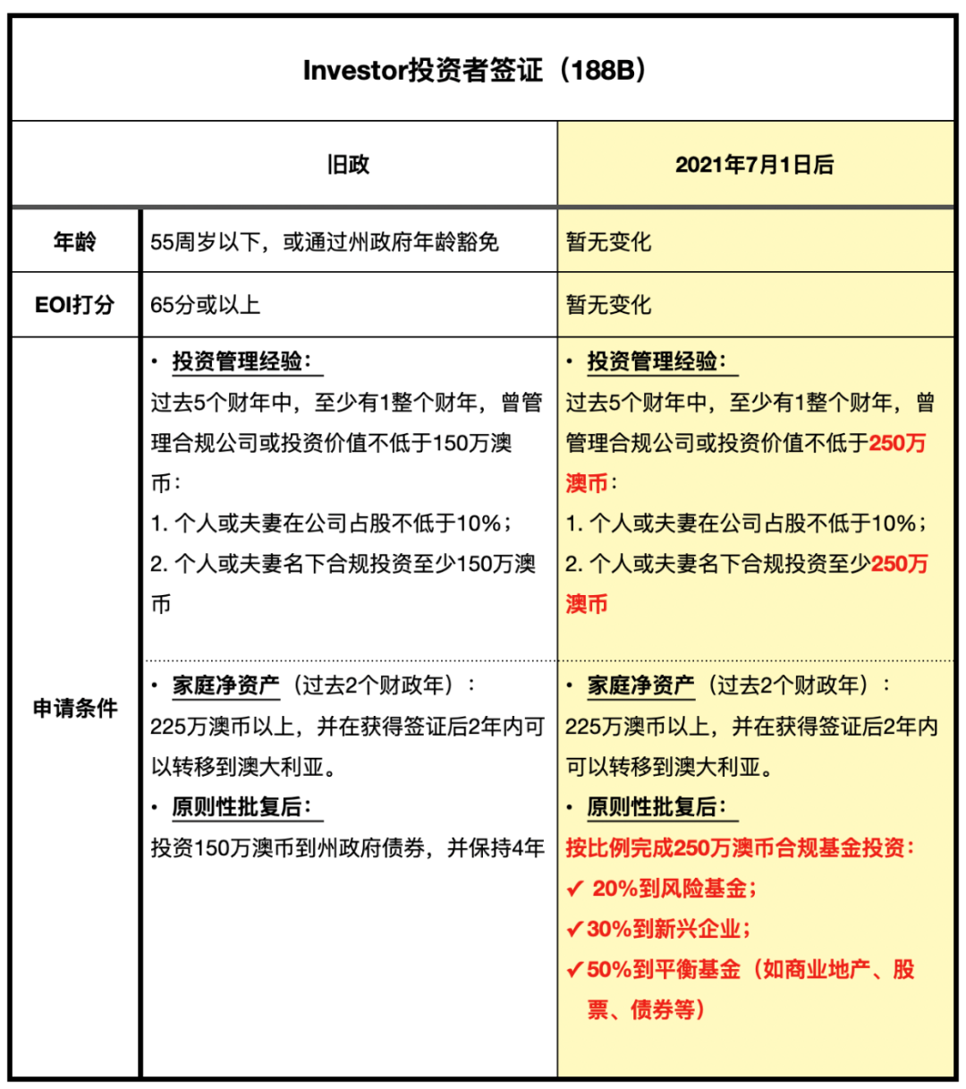
这一类签证主要是为那些有着丰富投资经验的朋友而设置的。投资一定金额的金融产品,换取澳洲的居留权,满足居住时间和投资要求之后,就可以拿到永久居留权。
这个签证类别下面有188B和188C,都在2021年7月之后进行了新政改革,一个需要投资250万澳币和通过EOI(商业打分),一个无需商业打分但需要投资500万澳币。


2、全球人才计划签证
澳洲全球人才计划(Global Talent Independent Program)是澳洲杰出人才永久签证的一个快速类别,目的就是吸引世界各地优秀的高技能人才。
最快审理周期可能只要几周时间,能优先拿到澳洲永居签证。该项目于2019年11月4日正式启动,每年的配额有15000个。
目前比较热门是下面这十大领域:
农业科技;
金融科技;
医疗技术;
网络安全;
航空与先进制造业;
能源与采矿技术;
量子信息,高端数字化,数据科学和ICT领域;
循环经济领域;
基建和旅游业领域;
教育领域;
如果你是以上行业中的拔尖人才,硕士或博士学历(最好为研究型学历),或者你有很闪光的荣誉,如获奖、出版文章或专利等;就可以申请这个人才快速移民通道,一步到位拿到永久居留权。
3、雇主担保签证
雇主担保签证属于技术移民的一种,不同于189独立技术移民的是,雇主担保需要先找到澳洲的雇主才能申请。
雇主担保签证除了需要雇主,还需要通过技术移民的打分,一般要到60分才能申请。下面这个就是打分表,大家可以参考。

随着澳洲华人数量的逐年增加,中国人在澳洲的移民生活也将变得越来越普遍。说不定哪一天,就像东南亚那些华人众多的国家一样,你在澳洲使用中文就可以生活得轻松自如。
以上,就是今天的介绍了。如果大家还想了解更多,欢迎加入我们的出国互助群,共同帮助,共同进步。

全国最大出国移民群,长按加入
想知道最适合自己的移民国家,点击“阅读原文”一键评估‍‍‍‍‍‍‍‍‍‍‍‍‍
到顶部