中国重开美国公民赴中探亲工作签证,这是要开国门了吗?



你好,我是专门科普出国移民知识的Mr海。
2022年6月13日,中国驻美大使馆发布公告:对美国公民赴中签证受理范围进行调整,包括在疫情严重期间暂停的探亲和团聚签证、赴中工作签证等,都重新被列入受理范围。通知内容自发布之日起实施。

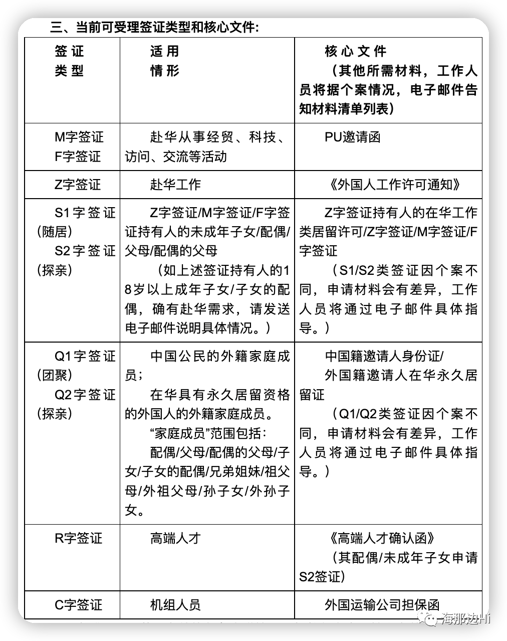
下面这些就是现在可以申请来华的签证类型,相比之前是有所增加,但是,像中国旅游签证(L签证)和学生签证(X1/X2签证)等疫情之前常见的签证,目前依然尚未被列入受理范围。

从2020年3月28日起,因疫情原因,中国暂停持有效中国签证、居留许可的外国人入境,基本上只允许出于奔丧、探望危重病亲属等人道主义原因才给签证。
目前重新开放了工作和探亲签证,这是要慢慢放宽防疫政策,逐渐打开国门了吗?
尽管目前我们还是严格执行着“非必要不出境”的政策,但这都是非常时期的非常手段,中国不可能永远关闭国门。
现在全世界大多数国家和地区都已经打开了大门。
2022年2月9日凌晨,全球首个宣布新冠疫情结束的国家出现。这就是北欧的瑞典。
当日瑞典政府宣布:即日起不再将新冠病毒视为社会重大危害,也将取消剩余的限制措施,包括终止大规模的新冠病毒检测。在大流行两年多之后,瑞典走出了疫情的阴霾。
在瑞典做出这个宣布之后,许多国家也纷纷跟进。
丹麦也在不久后解除了几乎所有的防疫限制,英国也在14日宣布,将于3月18日凌晨4时起,取消所有针对新冠制定的入境限制措施,所有入境英国的旅客都无需再进行入境新冠检测或填写“乘客定位表”等。境内的确诊者也无需居家隔离,公共场所也不再要求戴口罩,学生们也从上网课回到了校园,人们的生活又回到了大流行之前。
欧洲做了表率,更加急于恢复秩序的东南亚国家连忙表示赞同。
4月1日起,马来西亚也重开边界,允许完成疫苗接种者免隔离入境。根据边界重开标准作业流程,旅客不再需要隔离,只需提交入境前48小时内核酸检测阴性报告并在入境24小时内进行一次新冠抗原快速检测即可。
4月5日,印尼继续放宽对入境人员的防控要求。除体温高于37.5摄氏度者外,入境人员将无须再进行核酸检测。但仍需要出发前48小时内核酸检测阴性证明入境,未完成两剂疫苗接种的入境人员仍须接受为期一周的自费集中隔离。
4月8日,日本解除针对美英法等106国的“拒绝入境”限制。
更着急的其实是泰国,这个靠旅游支撑经济的国家,受够了疫情导致的经济萧条,毕竟病死事小,饿死事大。在5月1日取消“即测即走”(Test&Go)入境免隔离政策的入境当天新冠病毒核酸检测要求,改为病毒快速检测,以简化入境流程,促进旅游业的复苏。
世界大势,都是在开放,我们也不可能独善其身。
但问题在于,一下子开放,我们的医疗资源和民众的心理也都没有做好准备。
所以需要慢慢来,一点一点地开放,最终完全恢复正常的秩序。
现在很多朋友在抱怨无法办理护照,护照到期之后没办法续签,即便是办理了旅游签证,到海关也会被劝返,没办法出境等等。
我只能说,暂且忍耐吧!
用旅游签证现在确实是出不去的,因为旅游属于“非必要”出境理由。
除了下面这五项,其他的都是非必要非紧急出境事由,只有以下面这些理由出国出境申请护照的,才会被批准。
1、出国境参加防疫抗疫、医疗救助、运送救灾物资、运输生产生活物资;2、参与重点工程项目及有组织劳务派遣、就业;
3、从事商务、科研、留学、考试、学术交流活动;
4、就医、照顾探望危重病人、处理亲属丧事、照护老人儿童孕产妇、参加亲属婚礼毕业礼、家庭团聚;
5、处理境外突发紧急情况等必要事由以及其他处理紧急个人事务的。
这个时候,也只有手里有外国绿卡和护照的人,才不会被这个“非必要非紧急不出境”的政策所限制。

我之前一直跟大家说,你现在可以能不着急去国外定居,但是手里一定要有一张外国绿卡,这样说走就走,多方便。而且现在办绿卡很方便,有些国家的政策甚至都不需要你出境,在国内就能全程办理。很多朋友也确实认可我这种建议,早早把绿卡给办了,所以才能够“润”得从容不迫。
不过我相信,目前这样的“不便利”不会持续太长时间,“中国的大门打开了就不会关上”,这是不可逆转的大势。
以上,就是今天的介绍了。如果大家还想了解更多,欢迎加入我们的移民互助群,共同帮助,共同进步。

全国最大移民出国互助群,长按加入
想知道最适合自己的移民国家,点击“阅读原文”一键评估
到顶部