继续操作前请注册或者登录。

永州零陵机场分公司招聘公告


永州零陵机场因工作需要,现面向社会公开招聘鸟击防范员,招聘有关事项公告如下:
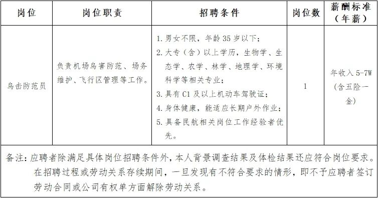
一、招聘岗位、岗位要求、薪酬待遇

二、招聘程序:个人网上报名→资格审查→面试考核→确定人选→体检→背景调查→办理入职→入职培训。
(一)报名。应聘人员将以下资料发至yzjcrsb@163.com。邮件标题须按照“姓名+应聘岗位”的格式填写,并确保相关证书资料信息完整、清晰。报名者不要向邮箱内重复投递简历,投递一份简历即可。简历筛选过程中,如发现同一报名者重复投递简历,以投递的最后一次为准。
1.《永州零陵机场应聘人员报名表》(粘贴近期1寸彩色证件照)电子版本及扫描件;
2.有效身份证原件扫描件;
3.毕业证书原件扫描件及《教育部学历证书电子注册备案表》;
4.学位证书原件扫描件及学位认证报告;
5.如应聘者有专业资格、职业技能、工作经历的,须提供相关资料的原件扫描件。
(二)资格审查。永州零陵机场对应聘人员基本资料进行初步审查,审查通过后通知应聘人员进行笔试与面试(未接到电话通知即为初审未通过)。
(三)笔试及面试。应聘人员需携带本人身份证参加面试考核(具体时间、地点后续电话通知)。
三、报名时间:2023年10月31日至11月10日17:00 止。
四、相关说明
(一)应聘者必须保证本人提交的个人报名信息内容真实、准确,并对由于个人提供的信息不真实、不准确而导致无法参加笔试、面试以及其他直接或间接后果负责。凡在报名中弄虚作假者,一经发现,立即取消应聘资格。
(二)应聘者的年龄计算以2023年10月31日止。
(三)所有关于我公司招聘情况会通过0746-8726013进行通知,我公司及工作人员绝对不会以其他任何形式通知并另行索要钱财。如果您收到任何来路不明的通知,欢迎拨打上述电话咨询或告知我们。请大家提高警惕,避免上当受骗。
(四)请应聘者保持通讯工具畅通,招聘期间,我们将会通过电话、短信等方式发放后续事宜的通知,如有疑问,您也可以通过以下电话咨询:0746-8726013。
来源湖南机场集团网站,如有侵权请联系删除
到顶部