继续操作前请注册或者登录。

达州河市机场管理有限公司招聘简章(多岗)


点击上方蓝字关注我们
达州河市机场管理有限公司成立于2022年4月25日,注册地位于四川省达州市高新区长田新区三中心办公大楼十楼四十六号。经营范围包括许可项目:民用机场运营;旅游业务;餐饮服务。(依法须经批准的项目,经相关部门批准后方可开展经营活动,具体经营项目以相关部门批准文件或许可证件为准)一般项目:旅游开发项目策划咨询;会议及展览服务;租赁服务(不含许可类租赁服务)。(除依法须经批准的项目外,凭营业执照依法自主开展经营活动)。因工作需要,经研究决定,特面向社会公开招聘公司员工20名。现将有关招聘事项公告如下。
一、招聘对象、范围及基本条件
(一)招聘对象及范围
面向社会公开招聘取得符合岗位条件要求的国家承认学历的毕业证、学位证等证书,并完全符合《达州河市机场管理有限公司公开招聘管理及专业技术人才(第一批次)岗位和条件要求一览表》(附件1,以下简称《岗位和条件要求一览表》)相关岗位条件要求和本公告其他要求的人员,包括2023年应届高校毕业生。其中,2023年应届高校毕业生必须在2023年7月31日前取得符合岗位条件要求的毕业证、资格证等证书,并凭证书办理确认等手续。
(二)基本条件
1.报考者应同时具备以下条件:
(1)具有中华人民共和国国籍,热爱社会主义祖国,拥护中华人民共和国宪法,拥护中国共产党,遵纪守法,品行端正,有良好的职业道德,爱岗敬业,事业心和责任感强。
(2)身体健康,体检合格,具有适应岗位要求的工作能力和身体条件。
(3)具有较强的事业心、责任感和良好的职业素养。
(4)具备本公告具体招聘岗位要求的条件和资格(详见《岗位和条件要求一览表》)。
2.有以下情况之一者,不得报考:
(1)曾受过各类刑事处罚的。
(2)曾被开除公职的。
(3)有违法、违纪行为正在接受审查的。
(4)尚未解除党纪、政纪处分的。
(5)征信有不良信用记录的。
(6)按照中共中央办公厅、国务院办公厅《关于加快推进失信被执行人信用监督、警示和惩戒机制建设的意见》规定,由人民法院通过司法程序认定的失信被执行人。
(7)有违反有关规定不适宜报考的。
二、招聘岗位、名额
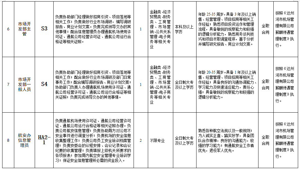
本次招聘设置岗位16个,共招聘人员20名。



    



三、招聘程序
(一)报名须知
1.报名信息发布平台:www.dzgxq.gov.cn(达州高新技术产业园区门户网站)、达州高新区微信公众号。
2.应聘人员请认真阅读招聘公告,详细了解招聘对象、范围、条件以及有关政策规定和注意事项等内容,根据自身情况选择符合招聘条件和要求的岗位报名,每个应聘人员限报1个岗位。
3.在招聘的任何环节发现应聘者不符合应聘条件、弄虚作假、违反回避制度的,应聘或聘用资格一律无效,且责任自负。
4.应聘者在报名前对本公告内容有不清楚的,可拨打本公告后所列“咨询电话”进行咨询。
(二)报名方式
1.本次公开招聘采取网络报名的方式,报名时间从2023年3月16日9:00起至2023年3月24日下午18:00时截止。
2.应聘人员须如实准确、完整填写《应聘登记表》(附件2)的各项内容,并将个人简历、身份证、毕业证、职称证书、职业资格证书、任职证明文件等扫描件,发电子邮件至1687561997@qq.com。
3.本次招聘不收取报名费。
(三)资格审查
报名结束后,招聘单位将对应聘人员报名资格进行线上初审,初审合格人员将以电话或短信形式通知参加现场资格复审的时间和地点。现场资格复审时,应聘人员须提供本人网络报名时所要求证书、证件的原件和复印件一套及报考岗位要求的相关证明材料。资格复审合格者,将以电话或短信形式通知面试时间和地点;不能提供相关证件原件和证明材料者,取消面试资格。
(四)面试考核
本次招聘采用面试方式进行考核,满分为100分,面试形式为半结构化面试。
(五)成绩公示
成绩在面试后5个工作日内在达州高新技术产业园区门户网站(www.dzgxq.gov.cn)公布,根据成绩由高到低顺序确定进入体检环节人员。
(六)体检
1.体检标准参照《公务员录用体检通用标准(试行)》执行。体检费用由应聘人员自理。
2.体检由招聘单位组织在指定医院进行。未按规定时间到指定地点参加体检,以及未在规定的期限内完成规定项目体检的应聘者,视为自动弃权。
(七)政审
运控中心岗位政审需符合《民用航空背景调查规定》相关要求。
(八)考察
招聘单位对体检合格者采取实地考察或延伸考察或官方网站查询等方式进行个人诚信记录、违法犯罪记录等情况抽查。
(九)递补
因体检、考察不合格或其他原因出现缺额的,按考试成绩从高分到低分为序进行顺位递补。
(十)公示
对体检、考察合格的拟聘用人员在达州高新技术产业园区门户网站(www.dzgxq.gov.cn)公示,公示期间接受社会举报,期限为3天。
(十一)聘用
1.根据公示结果,由达州河市机场管理有限公司与拟聘用人员签订劳动合同,办理有关手续。签订劳动合同时,拟聘用人员须提供原单位出具的同意解除劳动(聘用)合同等书面证明材料。
2.聘用人员实行试用制度,试用期3个月。试用期满,经考核合格,予以正式聘用。
四、纪律与监督
达州河市机场管理有限公司在招聘工作过程中,确保信息、过程、结果公开,接受社会及有关部门的监督。
本公告由达州河市机场管理有限公司负责解释。
咨询电话:0818-3320009
来源高新园区门户网站,如有侵权请联系删除
到顶部