武汉市教育局最新通报!丨武汉日历





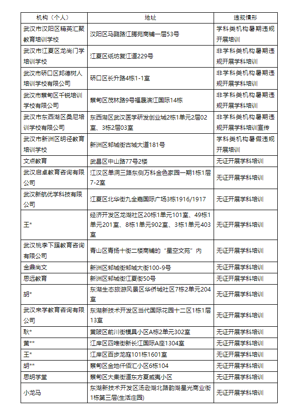
今年暑期,全市各区在“集中攻坚”专项行动中严肃查处违规培训。现将近期查处的部分违规学科类培训案例予以曝光:

对以上违规机构和个人,各区已依法依规严肃查处。
临近开学,我们再次提醒广大家长朋友:无证培训、隐形变异学科类培训以及安排在休息日、节假日、寒暑假的学科类培训,均属违规,将被查处!参加此类培训存在人身安全、资金安全等风险,请家长朋友们自觉抵制,不要送孩子参与。您的孩子健康成长,需要我们共同守护。
武汉市“双减”工作专门协调机制办公室
2023年8月25日
来源:武汉市教育局
本 地
武汉大学这个男生刷屏了!骑行2023公里来报到
8月25日,大学之城武汉迎来2023级大学新生。武汉大学7200多名本科新生率先来校报到,这其中来自云南昆明的文迪报到之路最为特别。他一路单车单人骑行2023公里完成了一场圆梦之旅。详情>>>
开学季来了,武汉公交部门全力保障师生出行需求
再过一周,新的学期即将到来。为全力保障返校师生的公交出行需求,武汉公交部门采取监控客流、提前联系,增加运力、缩短发车间距、加密车次、抽调应急车辆、人员备勤等举措,确保返校学子及时疏散。详情>>>
南航武汉-伦敦直飞洲际航线8月25日正式复航
8月25日4时6分,一架“墨镜侠”空客A350宽体客机搭载着270名旅客,从武汉天河国际机场出发,经过约12个小时飞行,抵达伦敦希思罗国际机场,标志着南航武汉-伦敦直飞洲际航线正式复航。详情>>>
武汉一女子中了招!医生确诊了,原因竟是过分爱干净
近日,方女士患上感冒,又出现咳嗽气喘等症状。由于这次症状较为严重,方女士来到医院就诊。在武汉市第四医院呼吸与危重症医学科,医生接诊后详细了解了方女士情况,并为其进行相关检查。3年间反复发作的咳嗽气喘让医生怀疑方女士可能患有哮喘。详情>>>
国 内
首套房贷款“认房不用认贷”!三部门明确→
记者8月25日从住房和城乡建设部获悉,近日住房城乡建设部、中国人民银行、金融监管总局联合印发了《关于优化个人住房贷款中住房套数认定标准的通知》,推动落实购买首套房贷款“认房不用认贷”政策措施。详情>>>
日妆对华进口大幅下滑,多个品牌遭退货
日本24日启动福岛第一核电站核污染水排海,引发全球关注。日前,多家日妆品牌就是否会受影响紧急回应。详情>>>
核辐射检测仪“爆单”!真有用吗?专家释疑
北京时间8月24日,日本福岛核污染水排海。一时间,不少人担心自己接触的物品是否受到核辐射影响。与此同时,有网友已经下单核辐射检测仪。详情>>>
国 际
日本公布!“第一天排了183立方米”
日本东京电力公司8月25日称,从当地时间24日下午1点(北京时间24日中午12点)到25日凌晨零点(北京时间24日深夜11点),福岛第一核电站核污染水排放量为183立方米。详情>>>
特朗普突然回归,推特沸腾!
综合报道,当地时间8月24日,在美国社交媒体推特(现称“X”)上沉寂超过两年半的美国前总统特朗普再次发帖。帖子发布后仅5小时,就获得了6100万的阅读量,势头更甚当年。详情>>>


添加官方客服
更多福利等你来领
编辑:皮瑞奇
责编:王凤君
编审:游勇
海报设计:新莓视觉
出品:武汉广播电视台



到顶部