最高奖3万元!发现安全隐患及时拨打12350 | 武汉日历




近日
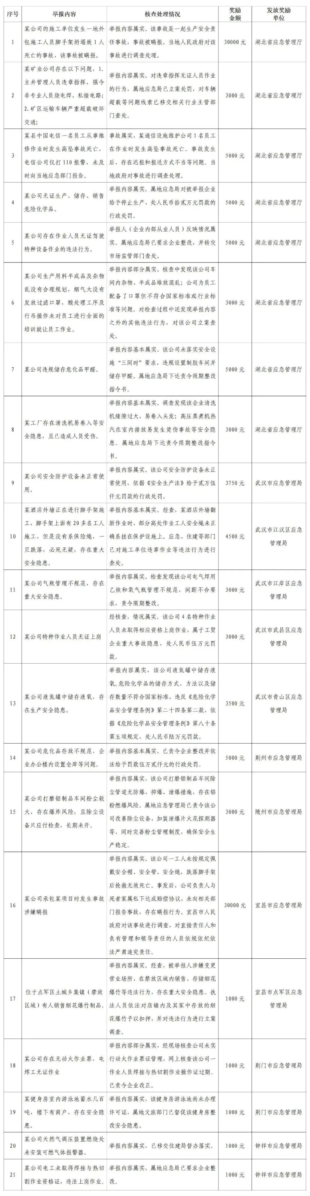
我省公布了一批
安全生产领域举报奖励典型案例


延伸阅读:
举报重大隐患救3人,武汉一外卖小哥获5000元奖励
8月18日11时许,一名外卖小哥到武汉市洪山区一家饺子馆取餐时,发现3人昏迷在店内。他试图叫醒无果后,立即向有关部门举报。
接报后,110、120及洪山区政府工作人员迅速赶到事发地点,由于救治及时,饺子馆老板刘某某、服务员李某某(系刘某某妻子)、厨师李某等3人一氧化碳中毒征兆解除,并于8月23日出院。
经查,该餐馆煤气未发生泄漏,且已安装燃气安全“三件套”(可燃气体报警装置、专用连接软管、自闭阀)。引发一氧化碳中毒的原因系厨师未关闭煤气阀,属于“人的不安全行为”。
对于这起生产安全事故隐患举报,武汉市洪山区应急管理局经研判认为,正是外卖小哥的果断举报,避免了一起可能造成人员重伤甚至死亡的事故。
☑ 根据《湖北省安全生产领域举报奖励办法》相关规定,没有明确判定标准的,可将经核查认定如不及时排除或整改,可能造成1人以上遇难或者3人以上重伤(急性工业中毒)或者100万元以上直接经济损失的隐患视为重大事故隐患。
洪山区应急管理局相关负责人介绍,举报1次重大事故隐患或非法违法行为的,根据情节严重程度,给予举报人3000元至5000元奖励。经报省应急管理厅后,对于举报人朱某,予以顶格上限奖励5000元。
据悉,事发后,为彻底消除隐患,辖区街道对发生中毒事件的生产经营单位(饺子馆)主要负责人刘某某等人进行了上门宣传教育,帮助他们深入了解燃气安全知识,要求其增强安全意识,强化安全措施,认真履行安全生产责任,确保生产经营安全。目前隐患已整改消除。
安全没有旁观者
如果您发现身边有隐患
请向相关部门举报
来源:湖北应急管理
本 地
湖北发布中秋、国庆“两节”餐饮食品安全消费提示
中秋国庆“两节”将至,9月22日,记者从湖北省市场监管局获悉,为保障公众餐饮消费安全,预防餐饮食品安全事故发生,该局发布餐饮消费食品安全提示。详情>>>
点赞!他荣登“中国好人榜”
9月22日,中央文明办发布2023年第二季度“中国好人榜”,湖北省共有9人上榜,蔡甸区沉湖湿地自然保护区管理局工程师冯江光荣上榜!详情>>>
东风本田在汉发布全新新能源品牌“灵悉”
东风本田品牌焕新暨新能源汽车品牌盛典近日在武汉经开区举行。东风本田发布全新新能源品牌“灵悉”,这是主流合资车企首次推出独立的新能源汽车品牌,开辟了“新合资时代”合资车企电动化转型的崭新模式。详情>>>
国 内
中央广播电视总台关于杭州第19届亚运会版权保护的声明
杭州第19届亚运会将于2023年9月23日至10月8日在浙江省杭州市举行。中央广播电视总台在中国内地及澳门地区拥有杭州亚运会独家全媒体权利及独家分许可权利。详情>>>
海南十一黄金周旅游订单同比增近10倍,市场监管进入应急状态
海南省市场监管局副局长林刚在9月22日召开的全省市场监管系统2023年中秋、国庆节日市场监管工作视频会议上表示,即日起,海南全省市场监管系统进入应急状态,加强安全监管,确保人民群众度过欢乐、祥和的节日假期。详情>>>
茅台们要转型,能不能放过年轻人?
茅台一出手,就知有没有。作为白酒行业的“带头大哥”,茅台小小地露了两手,就引来无数关注,以及真金白银的销售。详情>>>
国 际
印度暂停在加拿大签证业务
印度外交部21日宣布,由于印度驻加拿大使领馆工作人员遭遇“安全威胁”,印度暂停对加拿大公民的签证业务。详情>>>
美国重启免费新冠检测
美国政府9月20日宣布,将重启免费新冠检测项目,并将向新冠检测试剂盒制造商提供6亿美元资金支持。详情>>>


添加官方客服
更多福利等你来领
编辑:张馨月
责编:朱青
编审:邹四清海报设计:新莓视觉
出品:武汉广播电视台



到顶部