这地拟禁止部分锂电池上公交地铁丨武汉日历




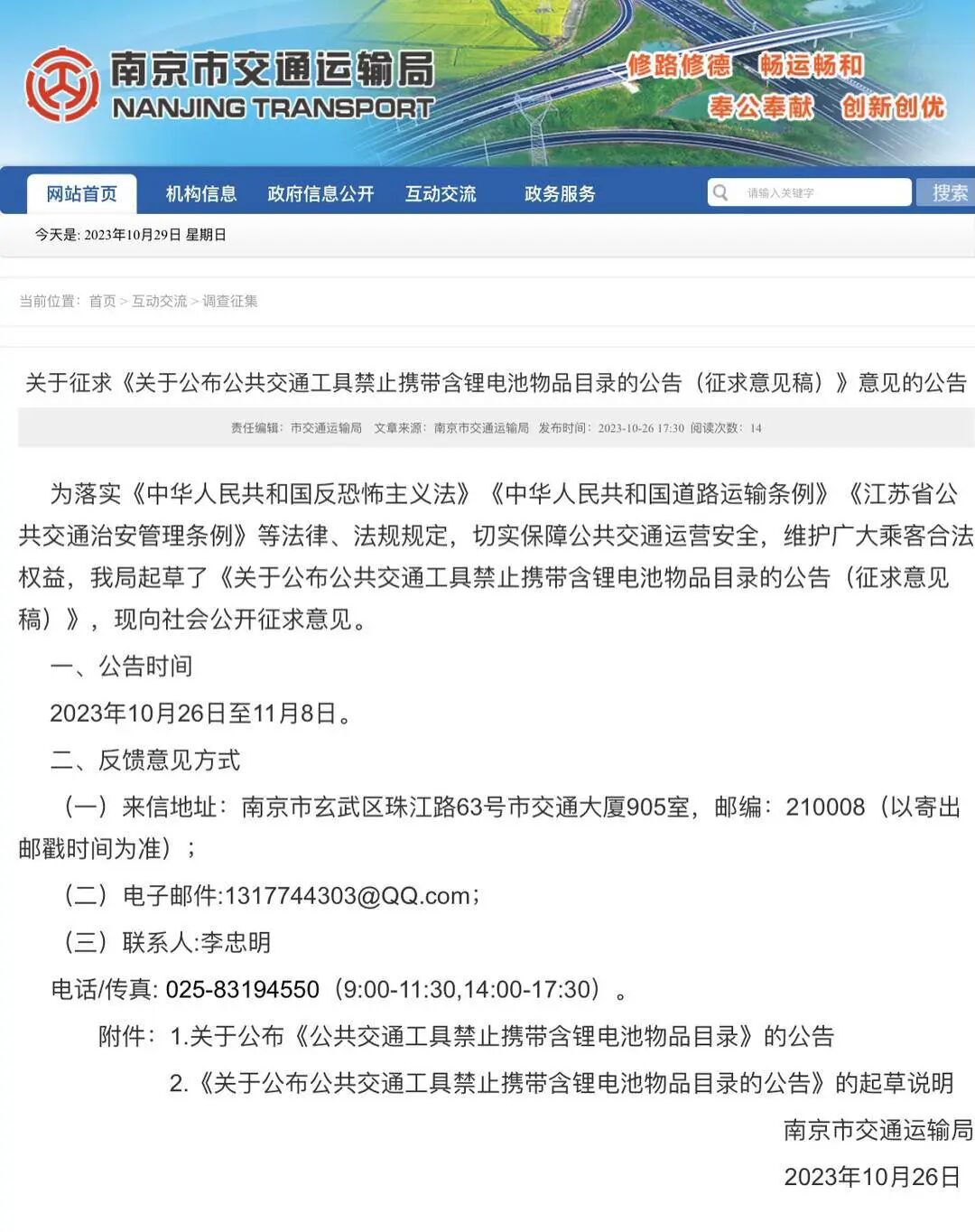
近日,南京市交通运输局官网发布关于征求《关于公布公共交通工具禁止携带含锂电池物品目录的公告(征求意见稿)》意见的公告。
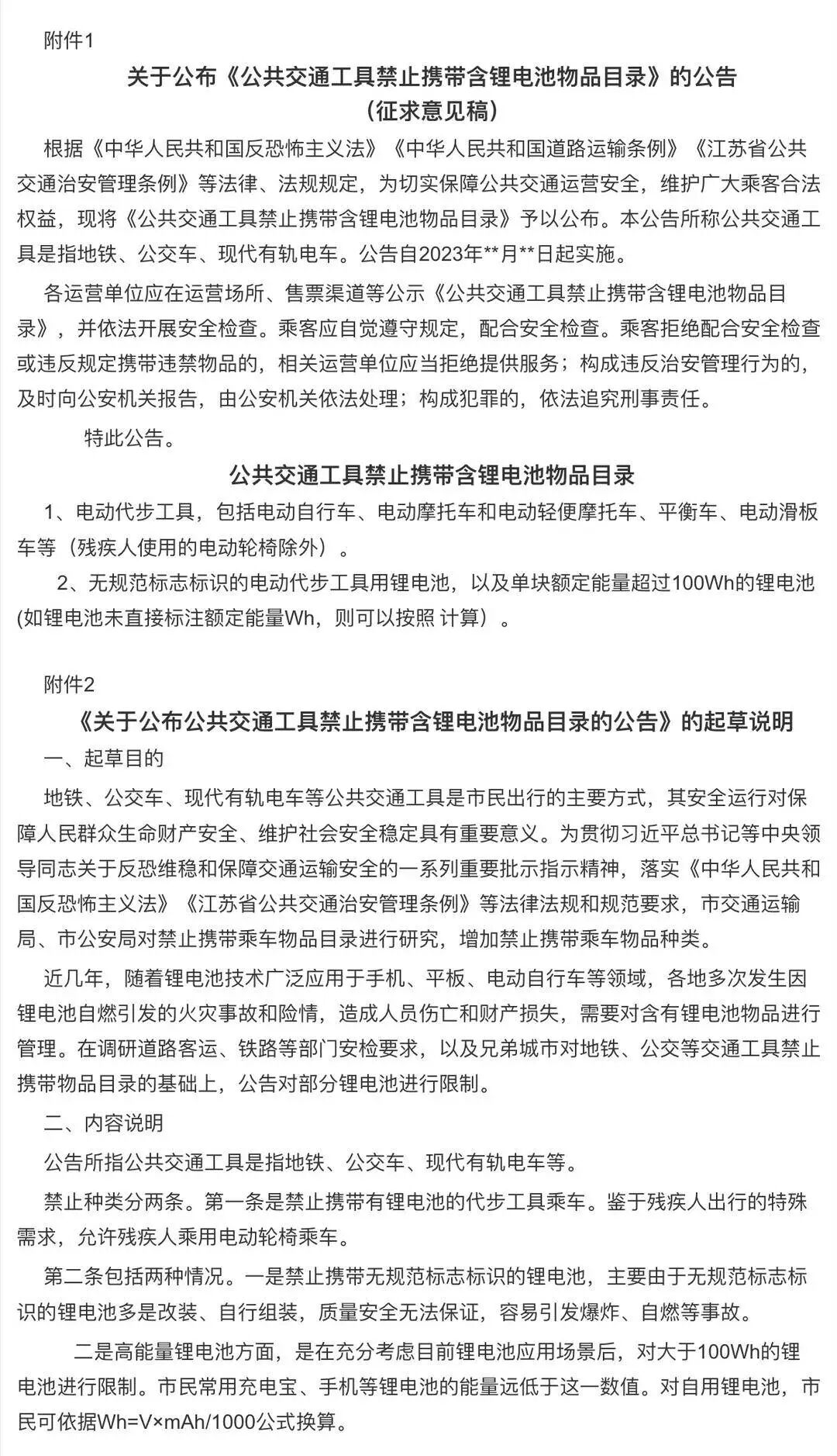
根据要求,今后电动自行车、电动摩托车和电动轻便摩托车、平衡车、电动滑板车等电动代步工具,以及无规范标志标识的电动代步工具用锂电池、单块额定能量超过100Wh的锂电池,均将禁止携带上地铁、公交车、现代有轨电车等公共交通工具。

据介绍,近几年,随着锂电池技术广泛应用于手机、平板、电动自行车等领域,各地多次发生因锂电池自燃引发的火灾事故和险情,造成人员伤亡和财产损失,需要对含有锂电池物品进行管理。南京市交通运输局、市公安局在调研道路客运、铁路等部门安检要求,以及兄弟城市对地铁、公交等交通工具禁止携带物品目录的基础上,拟对部分锂电池进行限制。
禁止种类共分两条,第一条是禁止携带有锂电池的代步工具乘车。鉴于残疾人出行的特殊需求,允许残疾人乘用电动轮椅乘车。第二条包括两种情况,一是禁止携带无规范标志标识的锂电池,主要由于无规范标志标识的锂电池多是改装、自行组装,质量安全无法保证,容易引发爆炸、自燃等事故。二是高能量锂电池方面,是在充分考虑目前锂电池应用场景后,对大于100Wh的锂电池进行限制。市民常用充电宝、手机等锂电池的能量远低于这一数值。对自用锂电池,市民可依据Wh=V×mAh/1000公式换算。
所限制公共交通工具是指地铁、公交车、现代有轨电车等。巡游出租车、网约车不在限制之列。
意见征求时间段为2023年10月26日至11月8日。大家可以通过来信、电子邮件及电话传真的方式反馈意见。

来源:扬子晚报 紫牛新闻客户端 现代快报+
本  地
第七届武汉设计双年展暨2023武汉设计日今天(11月1日)开幕。最强打卡攻略请查收!详情>>>
教师张开平骑电动车回家路上,看见梁女士母子俩向路人呼喊求救,张老师街头狂奔,救下一条命!详情>>>
近日,武汉新城葛华片区发展进展情况新闻发布会透露:武鄂两地“硬联通”重要项目高新六路、高新七路、未来二路年底完工。
10月30日,《别样看待水资源:武汉水资源的保护、修复与治理》圆桌会议在武汉长江天地举行。详情>>>
国  内
10月30日至31日,中央金融工作会议在北京举行。中共中央总书记、国家主席、中央军委主席习近平出席会议并发表重要讲话。详情>>>
据海关总署消息,根据《中华人民共和国国境卫生检疫法》及其实施细则的有关规定,海关总署决定自2023年11月1日零时起,出入境人员免于填报《中华人民共和国出/入境健康申明卡》。
11月1日起,广西将“取卵术”等部分治疗性辅助生殖类医疗服务项目,纳入基本医疗保险和工伤保险基金支付范围。至此,广西实现辅助生殖医疗服务医保报销“零的突破”,符合条件的妇女做“试管婴儿”也能报销。
国  际
据日本广播协会报道,日本防卫省当地时间10月31日发布消息称,当天12时44分左右,一架直升机出现在北海道根室半岛附近海域上空,并侵入日本领空。日本航空自卫队派出战斗机进行了紧急应对。日本防卫省推断这架直升机属于俄罗斯。
据环球网10月31日消息,以色列常驻联合国代表吉拉德·埃尔丹26日向联合国大会展示了一段“哈马斯袭击以色列期间的斩首视频”,视频中的被害者据其称是来自泰国的农业工人。泰国《曼谷邮报》30日报道称,泰国外交部对埃尔丹播放受害者视频片段的行为表示强烈不满。


添加官方客服
超多福利等你来领
编辑:鲁娜
责编:皮瑞奇
编审:邹四清海报设计:新莓视觉
出品:武汉广播电视台



到顶部