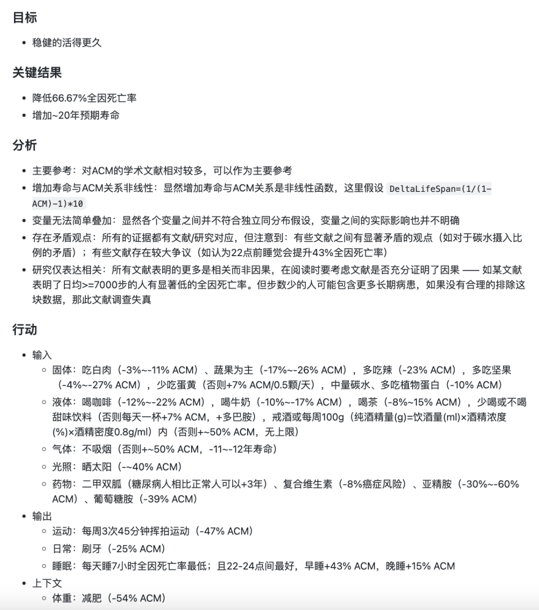
笑死!程序员延寿指南开源了


上线五天,这个开源项目获得了 3.5 k 的 Star。这个称为《程序员延寿指南》的开源项目采用 OKR 的方法,目标是获得更久,以降低死亡率和增加寿命为关键结果,进行了分析。
除了给出目标、关键结果、分析和行动,这个开源项目还给出了证据。
开源地址:https://github.com/geekan/HowToLiveLonger


一键发布本地文章到主流博客平台
一个帮助国内开发者提高写作效率的的助手,这个开源项目可以一键发布本地文章到主流博客平台(知乎、简书、博客园、CSDN、SegmentFault、掘金、开源中国),剪贴板图片一键上传至图床(新浪、Github、图壳、腾讯云、阿里云、又拍云、七牛云)。
开源地址:https://github.com/onblog/BlogHelper


非常受欢迎的 Java 工具类
在一个项目中总会有一个 “util” 包,它包含了用户自己创建的工具类。而 Hutool 是项目中 “util” 包友好的替代,Hutool 是一个非常受欢迎的 Java 工具类,该工具通过静态方法封装,降低相关 API 的学习成本,提高工作效率,使 Java 拥有函数式语言般的优雅。
它节省了开发人员对项目中公用类和公用工具方法的封装时间,使开发专注于业务,同时可以最大限度的避免封装不完善带来的 bug。
开源地址:https://github.com/dromara/hutool

历史推荐
逛逛 GitHub 每天推荐一个好玩有趣的开源项目。历史推荐的开源项目已经收录到 GitHub 项目,欢迎 Star:
历史盘点:https://github.com/Wechat-ggGitHub/Awesome-GitHub-Repo
推荐阅读
1. GitHub 上有什么好玩的项目?
2. 推荐一款高颜值网易云播放器
3. 基于 Spring Boot 的百度云高仿项目
4. 盘点百度 4 个牛逼哄哄的开源项目
到顶部