继续操作前请注册或者登录。

132页企业上市数据合规白皮书(附下载)


【摘要】
从上市审核机构的视角,总结梳理上市审核的最新实践案例,结合一线数据合规丰富项目实践经验,撰写本《企业上市数据合规白皮书》。
【经典截图】

















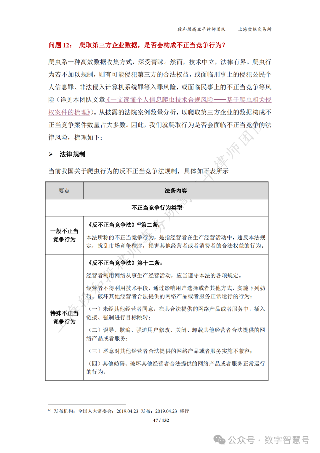
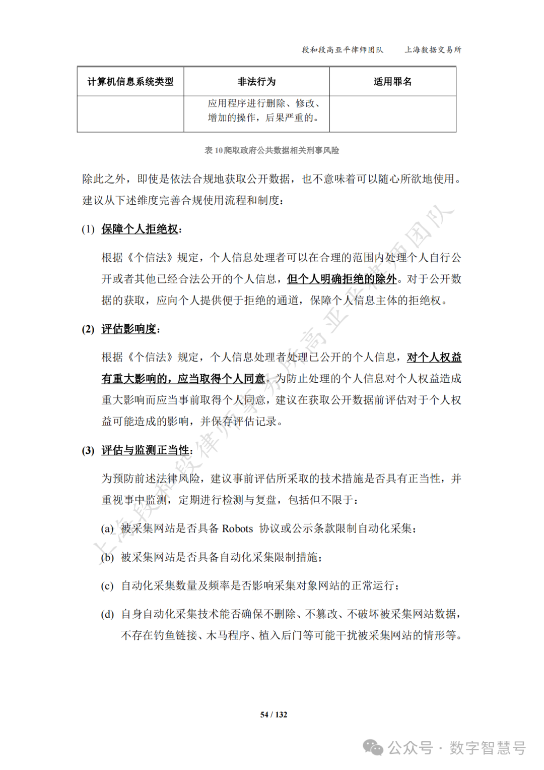
...


















......















【下载信息】
如需获取本方案文件,请在本公众号输入关键字“ 132页企业上市数据合规白皮书 ”可获得相关文件“ 132页企业上市数据合规白皮书.pdf  ”的下载方法。
【数据合规付费合集下载】
如需获取数据合规付费合集文件,请在本公众号输入关键字“ 数据合规付费合集  ”可获得数据合规相关文件的下载方法。
【文件列表】
 33页企业数据安全及合规管理
 132页企业上市数据合规白皮书
237页全球数据合规图鉴(2023年度)
TSZBA 001-2023 数据安全合规评估方法(发布版)
大话数资第八期PPT-金震华“数据交易全周期法律服务”
......

请帮忙点个赞,点下广告,感谢感谢,互利互惠的事情才能长久运营~
到顶部