继续操作前请注册或者登录。

剑桥大学发现:线粒体质量控制和线粒体DNA水平调控新机制!


剑桥大学的这项研究揭示了线粒体质量控制和线粒体DNA水平调控的新机制,特别强调了MTFP1在其中的关键作用。通过抑制线粒体内膜融合,MTFP1不仅参与线粒体质量的控制,还通过影响线粒体融合来调控mtDNA的拷贝数。

DOI: https://doi.org/10.1016/j.cell.2024.05.017
这一发现为我们进一步理解线粒体功能和mtDNA遗传提供了新的视角,并为相关疾病的防治提供了新的潜在靶点。
线粒体质量控制新机制:
线粒体分裂蛋白1(MTFP1)的作用:
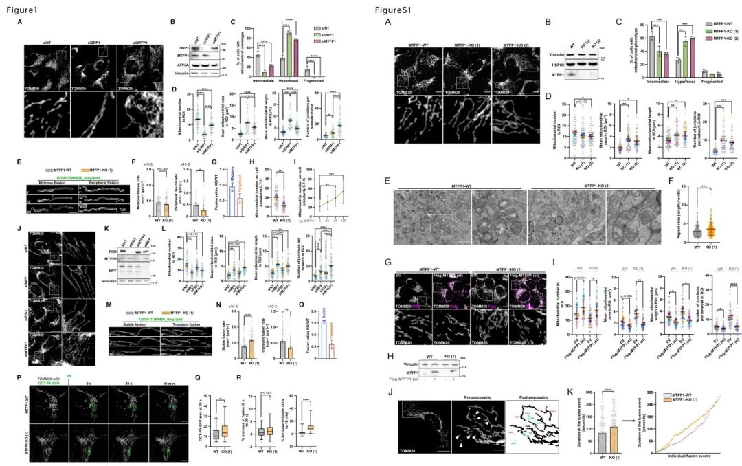
传统上,MTFP1被认为是促进线粒体分裂的因子。然而,最新研究发现,MTFP1实际上是通过抑制线粒体内膜(IMM)融合来发挥作用。

图1&S1 MTFP1缺失增加线粒体融合,导致线粒体过度分支
MTFP1通过抑制线粒体融合,调控线粒体内膜的质量控制,并维持线粒体DNA(mtDNA)水平。
线粒体融合与分裂的平衡:
线粒体在细胞中形成一个动态且相互连接的网络,会经历分裂和融合事件。这种平衡的形态转换有助于确保线粒体功能,并响应细胞需求进行调整。

线粒体分裂的两种方式
当线粒体受损时,MTFP1通过抑制融合,将受损区域分割成小的线粒体,以便通过细胞自噬进行降解。
线粒体自噬:
在某些情况下,受损但可逆转的线粒体区域可能与健康线粒体重新融合,以减轻功能障碍。然而,对于不可逆转的损伤,小线粒体被排除出网络并通过细胞自噬降解。
线粒体DNA(mtDNA)水平调控:
mtDNA的编码作用:
线粒体DNA编码了呼吸链不同复合体的13个核心亚单位,对维持细胞代谢和生命至关重要。
mtDNA的拷贝数调控:
线粒体DNA的拷贝数在细胞水平上受到严格调控,但具体机制尚不完全清楚。
最新研究发现,通过调控MTFP1水平来操纵线粒体融合,从而可以调控mtDNA的拷贝数。
线粒体分裂与mtDNA水平:
线粒体分裂有助于将受损的mtDNA区域分割出来,并通过细胞自噬进行降解,从而维持mtDNA的整体健康水平。
到顶部