一文读懂:线粒体糖尿病


线粒体糖尿病是一种由遗传缺损引起的线粒体代谢酶缺陷性疾病,它导致ATP合成障碍和能量来源不足,进而引发一系列异质性病变。

一、病因与遗传
病因:线粒体糖尿病的主要病因是线粒体DNA(mtDNA)的突变,特别是mtDNA3243A→G的点突变。这种突变会导致线粒体代谢酶缺陷,影响ATP的合成和能量的产生。
遗传方式:线粒体糖尿病多为母系遗传,因为线粒体DNA几乎全部来自母亲。然而,也有散发病例的报道。
二、临床表现
胰岛素抵抗:线粒体糖尿病患者的胰岛β细胞功能受损,导致胰岛素分泌减少或不足,从而引发胰岛素抵抗。
高血糖:由于胰岛素分泌不足或受体缺陷,患者血糖水平升高。
多饮多尿:高血糖导致肾脏通过排泄方式将多余糖分排出体外,引起多饮多尿。
体重下降:体内葡萄糖无法被有效利用,身体消耗脂肪来提供能量,导致体重下降。
疲劳:能量供应不足使患者感到疲劳乏力。
其他症状:根据线粒体不同位点的突变,还可能伴有神经性耳聋、运动能力下降等症状。线粒体糖尿病患者少有肥胖,并且发病年龄较小。
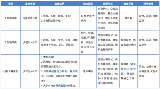
三、线粒体糖尿病与1、2型糖尿病有什么区别

四、应对
饮食调整:控制碳水化合物的摄入量,选择高纤维、低糖和低脂肪的食物,有助于控制血糖水平并减少线粒体损伤。
身体活动:规律的身体活动可以提高身体代谢率,有助于控制血糖水平。但需注意锻炼方式和强度的选择,避免过度运动导致线粒体损伤加重。
治疗:针对线粒体型糖尿病的药物治疗仍在研究中,但已发现某些类别的药物可能对症状有所改善。应避免使用可能诱发乳酸酸中毒的药物,如二甲双胍。
支持性治疗:对于严重症状的患者,可能需要输液和其他形式的营养支持。
五、注意事项
早期筛查:对于有线粒体糖尿病家族史的人群,早期筛查更为重要。
生活方式调整:患者在日常生活中应注意饮食清淡,避免食用含糖量高的食物,并保持良好的作息习惯。
到顶部