「喜报!新型男性避孕药」PNAS重磅研究:可长期低剂量口服的、在停药后不影响正常男性生殖功能




意外怀孕作为一个重要的公共卫生问题,仅在美国每年就造成数十亿美元的损失,因此科学合理避孕具有重要的社会经济价值和健康效益。然而,目前上市的避孕药物用于男性依然较少。

图1. 文章标题
近日,索尔克生物研究所埃文斯博士团队在国际知名期刊PNAS发表了题为“Targeting nuclear receptor corepressors for reversible male contraception”的研究性文章,文章发现通过长期、低剂量口服组蛋白脱乙酰酶抑制剂来抑制类视黄醇和甲状腺激素受体SMRT复合物的作用,可逆地阻止精子发生,进而达到男性避孕效果,而停药后并不影响男性正常生殖功能,展示了其一种具有潜力的低副作用长效男性避孕药的开发潜力。
那么,为什么男性避孕药这么少?
长期以来,男性避孕药的缺乏可能是由于精子发生的复杂性,在男性体内,视黄酸受体(RAR)可以调节睾丸中精原干细胞(SSC)的一系列自我更新和分化程序,RA的精确水平以及由此产生的 RAR 激活/抑制对于正常精子发生至关重要。一款理想的男性避孕药物必须在抑制睾丸精子发生的同时,还必须保留精原干细胞,并且不会永久损害男性生殖系统。因此,开发新型可用于男性避孕药一直具有挑战性。
SMRT复合物在精子发生过程中的作用
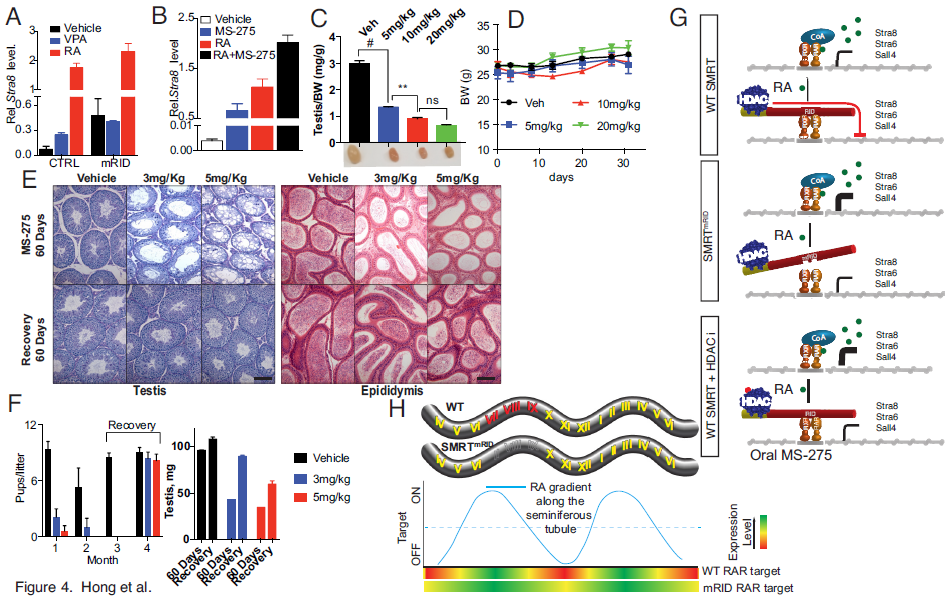
在这项研究中, 研究人员主要利用了SMRTmRID转基因小鼠,与杂合子对照组的雄性小鼠相比,雄性纯合子 SMRTmRID突变小鼠是不育的,并在1月龄左右出现明显的进行性睾丸退化和原发性生精衰竭。虽然性成熟SMRTmRID小鼠表现出正常的发情行为,但在附睾头中几乎没有检查到成熟的精子。后续,研究人员使用该小鼠模型进行了深入探究。
 图2. SMRTmRID小鼠睾丸变性和独立于维生素 A 的精子发生
由于视黄醇和甲状腺激素受体沉默介质 (SMRT)在整个睾丸细胞群中普遍表达,并在支持细胞和生殖细胞中表达最高。因此,研究人员进一步分析了维生素A和RAR 信号传导在MRTmRID小鼠中的作用。
结果表明MRTmRID小鼠生殖细胞的逐渐丧失可能是SSC分化失控的结果,而SSC自我更新和分化之间的平衡对于可持续的精子发生至关重要。此外,在这个过程中,精确控制 RAR 激活/抑制的时间对于精子的发生同样重要。
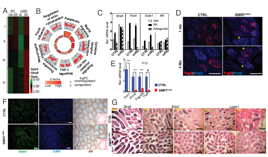
靶向SMRT复合物避孕的机制探究
 图3. MRTmRID小鼠支持细胞中 RAR 靶基因的去抑制和生精周期的异步进展
为了进一步探究RAR在MRTmRID小鼠体内的生物学机制,研究人员通过全基因组转录组分析确定了对照细胞和 MRTmRID小鼠体内生殖干(GS) 细胞中 RAR 配体、全反式维甲酸(ATRA)诱导的转录变化,结果再次证明了RA在介导SSC分化的重要作用。
此外,从圆形精子细胞发育成细长精子细胞需要精子细胞特异性鱼精蛋白在时间和空间上同步替换组蛋白,但是研究人员发现MRTmRID小鼠生精进展的显著异步性,而这种异步性是由RA 诱导的生精程序丧失,而不是简单的 RAR 靶基因调控的丧失。
同时,研究人员还发现MRTmRID小鼠生精小管周期性基因表达缺失以及支持细胞与圆形精子细胞相互作用存在缺陷,导致圆形精子细胞过早释放到附睾中从而造成精子发生受损。
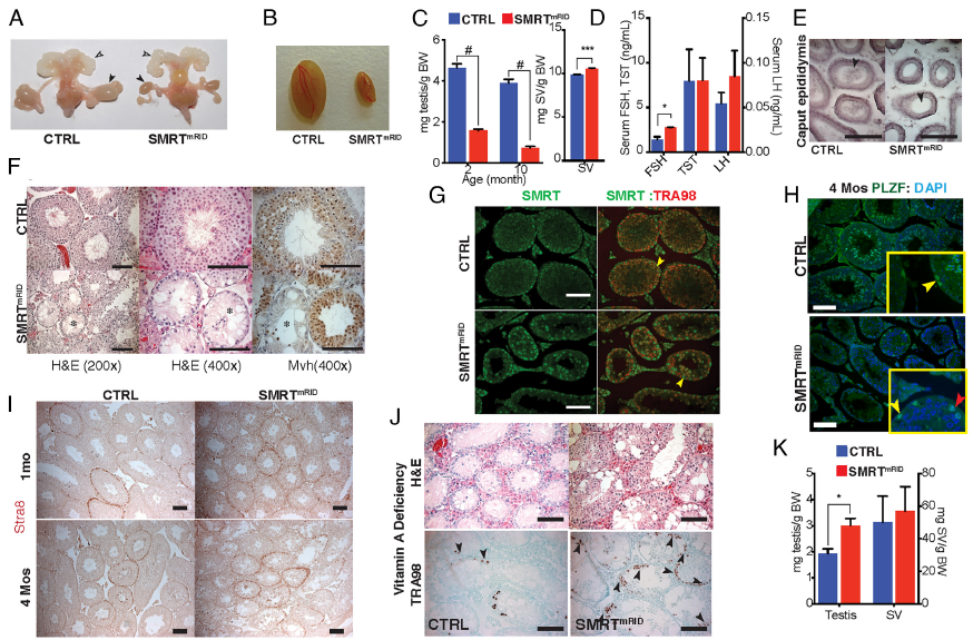
 图4. MRTmRID小鼠Sertoli 细胞中分化生殖细胞的丧失和细胞骨架网络缺陷
研究人员还发现虽然MRTmRID小鼠青春期前第一轮精子发生相对正常 ,但波形蛋白和酪氨酸微管蛋白的免疫荧光结果分别显示,生精小管中支持核和微管极化的异常,但是其血睾屏障(BTB)并未受到损害。
靶向SMRT复合物的避孕效果评价
有研究表明,辅阻遏物复合物的组蛋白脱乙酰酶 (HDAC)成分可以介导 SMRT 的转录活性抑制,这使得研究人员推测通过HDAC 的药理学抑制可以对 MRTmRID介导的表观遗传变化进行表型复制,以解除对 RAR 靶基因的抑制。
因此,研究人员在小鼠上使用HDAC抑制剂MS-275对小鼠体内的精子发生过程进行了分析。结果表明HDAC抑制剂破坏了小鼠的精子发生,但是没有降低血清睾酮水平和SSC的存在。
并且,在停药 60 天后,小鼠恢复生育能力,产下健康无畸形幼崽。这些结果都表明长期口服 MS-275 会暂时阻断男性生育能力,但不会永久影响生殖能力或精子基因组完整性。
 图5. 组蛋白脱乙酰酶抑制可阻止小鼠精子发生。
总结
看完上面专业性的分析,下面我们再用通俗的语言总结下这篇文章。男性避孕药的开发难点在于男性精子发生过程中包含多级步骤的复杂性,而研究人员在这项研究中发现解除SMRT复合物信号传导的抑制可以在不影响正常生殖功能的情况下达到避孕效果,这为以后开发新型的男性避孕药打开了新思路。
参考文献:
Hong, S. H. (2024). Targeting nuclear receptor corepressors for reversible male contraception. Proceedings of the National Academy of Sciences of the United States of America, 121(9), e2320129121. https://doi.org/10.1073/pnas.2320129121
撰文 | 安小猪
编辑 | lcc
部分文字来源于网络,本文仅用于学术分享,转载请注明出处。若有侵权,请联系微信:bioonSir 删除或修改!

精彩推荐:
1、「16+8 还不够」Nature子刊:超十万人队列研究显示,早餐早于8 AM+晚餐早于8 PM更能减少肥胖、糖尿病风险
2、「不止是配角」上海交大研究团队经6万中国男性随访12年调查发现:这种超级食物具有保肝防癌奇效
3、科学设闹钟,助力无痛早八!最新研究表明:闹钟响后再贪睡30分钟可缓解睡眠惯性并改善认知功能
4、最有效的减肥方式竟是「抖腿」!Cell子刊:每天“抖腿”270分钟,消耗能量翻一番!
5、「这个基因决定了你的减肥效果」Nat. Commun最新研究:抑癌基因 p53 信号传导调节小鼠和人类间歇性禁食的效果
到顶部