怪不得他总是get不到你!最新Neuron研究揭示:两性基因的神经环路不同导致共情行为存在性别差异




相信大家都看过:
女性最讨厌的男性十大经典语录
你又怎么了?
你要这么想我也没办法
都是我的错,是我错了行吧
说了你也不懂,随便吧
我也不知道怎么办,你多喝点热水
……
无论是有意还是无心,就似“热水”包治百病一样,他的回复总让人感觉少了一丝感情。
或者,你有没有过这种经历?明明电影剧情很扯,却依然流泪迟迟走不出来?生气的讲了半天,朋友还是不知道你恼火的点在哪儿。
这都是所谓的『共情力』,简单来说就是一种能让你能够换位思考、感其所感、痛其所痛的能力。刻板印象里,女性似乎比男性更容易共情,事实果真如此吗?
近日,中山医学院李勃兴和黄潋滟教授及其研究团队在Neuron杂志发表题为“Sexually dimorphic control of affective state processing and empathic behaviors”的研究成果,揭示了共情行为存在性别差异。
具体而言,雌雄小鼠在面对痛苦的同伴时表现出不同的共情行为,这一过程是由两条完全不同的嗅觉神经环路导致的,这两条环路的激活在基因本质上存在性别差异。
图片来源:doi: 10.1016/j.neuron.2024.02.001
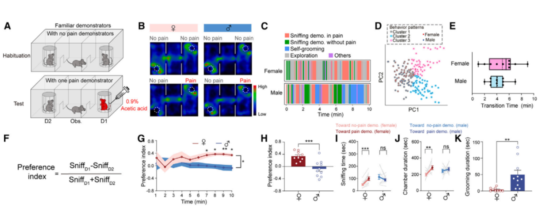
首先,研究人员设计了雄性和雌性小鼠分别目睹同伴经历疼痛测试(WCP),接着分析雄性和雌性小鼠的共情表现。
观察者小鼠被放置在中间房间,两只年龄和性别相匹配的同伴被放置在两侧房间,一只同伴被注射乙酸以诱导腹痛,而另一只不做处理。
结果发现,在早期阶段,雌雄小鼠都表现出广泛的探索行为并与同伴互动。但在约5分钟后,雌雄小鼠表现出明显不同的行为特征,雌性小鼠对疼痛同伴表现出更多的社交接近和嗅探行为,在其房间里停留时间更长,而雄性小鼠没有明显的社交偏好,表现出过度的自我梳理行为。这说明小鼠是可以识别同伴的疼痛状态的,但具体表现存在性别差异。
图1. 目睹笼子里同伴经历疼痛的小鼠的性二态共情行为
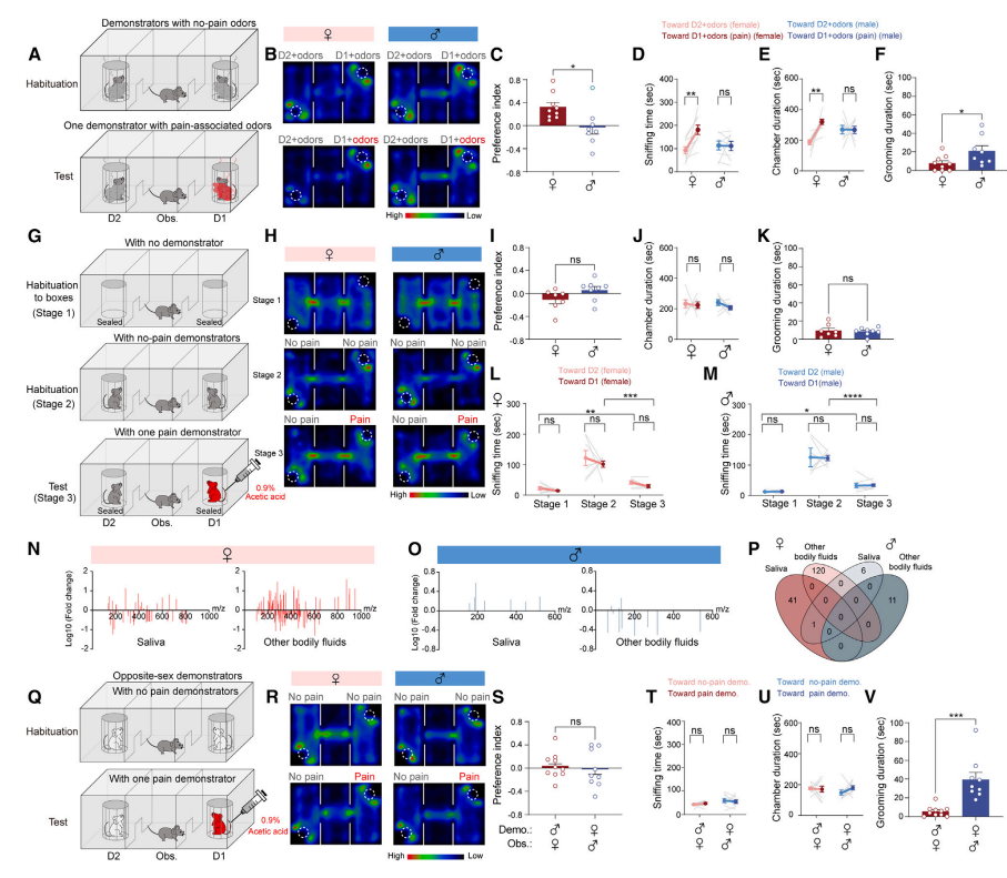
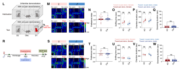
接着,实验人员发现,当在测试中使用彼此不熟悉的小鼠时,雌鼠没有表现出社交偏好,雄鼠也没有表现出过度的自我梳理。也就是说,小鼠的行为是基于同理心,而不是出于好奇或者其他动机。
图2. 目睹笼子里不熟悉的同伴经历疼痛的小鼠的性二态共情行为
那么,是哪种感觉信息让小鼠感知到同伴处于疼痛状态呢?
鉴于嗅觉在啮齿动物社交中的重要影响,将蘸有疼痛同伴尿液和其他体液气味的棉球放置在另一个未做处理的同伴旁边,雌雄小鼠均表现出明显的共情行为。进一步研究还发现,仅凭视觉和听觉并不足以引起小鼠的共情行为。因此,疼痛同伴的体液气味是诱发共情行为的关键。
 图3. 嗅觉信息对于特定性别行为至关重要
进一步的神经基础研究发现,梨状皮质(PiC)神经元激活在驱动性别特异性行为中至关重要,但在雌雄小鼠中激活的神经元群体及下游神经环路存在差异,具体表现为:在雌性小鼠中主要激活梨状皮层至前边缘皮质环路(PiC→PrLSST→PrLExt),而在雄性小鼠中则主要激活梨状皮层至内侧杏仁核环路(PiC→MeA)。
图4. PiC→MeA通路介导了雄性观察者中过度的自我梳理
更深层次的,研究人员比较了不同性别之间差异表达的基因(DEGs)数量。PrL 投射的神经元中,雌性小鼠中有更多的基因表达上调,而在 MeA 投射的神经元中,大多数基因在雄性小鼠中表达上调。
同样的,在编码突触前蛋白和离子通道复合物的基因表达上也发现了类似的上调结果,这表明神经环路激活偏好与PiC 神经元中的基因表达之间存在相关性。此外,复杂的转录因子网络和性激素协同促进了PiC神经元中的性二态基因表达。
同理心在社会沟通中及与以共情行为受损为特征的精神疾病的联系中具有关键作用,这一结果为理解神经精神疾病的性别差异建立了一个神经生物学框架。

图5. 神经环路的性别差异导致共情行为不同的示意图
总之,这项研究以小鼠为模型,揭示了共情行为背后隐藏的性别差异。雌性小鼠表现出社交接近的共情行为,通过敏锐的嗅觉感知同伴的痛苦,并以亲近和安慰的方式展现关心;而雄性小鼠虽能识别疼痛,却倾向于通过自我整理来应对,呈现出另一种形式的内在共鸣。这些差异并非偶然,而是由基因编程的不同神经环路和基因表达所决定。
看完本文,下次当你再听到“多喝热水”的建议时,或许可以理解为这是男性基因编码的独特关怀方式~
参考文献:
[1] Fang S, Luo Z, Wei Z, Qin Y, Zheng J, Zhang H, Jin J, Li J, Miao C, Yang S, Li Y, Liang Z, Yu XD, Zhang XM, Xiong W, Zhu H, Gan WB, Huang L, Li B. Sexually dimorphic control of affective state processing and empathic behaviors. Neuron. 2024 Mar 1: S0896-6273(24)00085-0. doi: 10.1016/j.neuron.2024.02.001.
撰文 | 白露
编辑 | lcc
部分文字来源于网络,本文仅用于分享,转载请注明出处。若有侵权,请联系微信:bioonSir 删除或修改!

精彩推荐:
1、睡眠与表型年龄呈“U形”关系,要睡在拐点处!最新研究:每天7小时睡眠是最佳“保养品”,过多/少的睡眠时间都会加速衰老
2、「经历被制裁、大量裁员、股价大跳水的药明康德」中国生物企业路面临着关键十字路口
3、震惊!著名期刊发表论文,作者使用 ChatGPT 写引言并忘记删除提示语 —— AI智能工具是“辅助”而不该成为“替身”
4、Mol Cell | 有意思!父亲遗传给女儿的X染色体上很大一部分基因或都处于表达沉默状态!
5、为什么专家建议不开心就多唱歌?研究表明:接触音乐方式可以改善工作记忆和执行力!特别是能会改善中晚年的大脑健康
到顶部