你是不是一喝酒就脸红?最新研究表明:喝酒易脸红的人衰老更快且更容易抑郁




大家都知道喝酒伤身,但你真的了解喝酒究竟有多伤身吗?恐怕只有数据才能让大家伙儿真正“醒酒”。
 
请勿过度饮酒,图片来源自:摄图网
去年一项历时12年、涵盖超51.2万成年人的研究揭示了饮酒与61种疾病呈现正相关,例如白内障和痛风等,其中还包括了33种WHO未报告的酒精相关疾病。值得注意的是,研究中指出,喝酒易脸红的人群会面临更突出的健康风险。
据统计,约36%的东亚人在饮酒后会出现脸部潮红,这是由于体内携带ALDH2基因的特定突变(ALDH2*2),导致乙醛代谢酶ALDH2活性降低,从而使乙醛这一酒精代谢过程中的有毒副产品无法有效分解。因此,此类人群罹患食管癌、乳腺癌等癌症的风险增加。
不过喝酒会脸红的人遇到的麻烦不止于此,即使不喝酒也会有问题!因为乙醛是内源性醛类,也就是说它不但可以来自酒精,也可以是细胞各种代谢过程中产生的副产物。最新研究指出“喝酒上脸的人”可能存在更快的衰老速度。
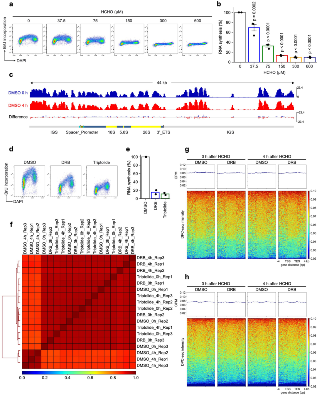
2024年4月11日,名古屋大学的研究人员在知名学术期刊《自然·细胞生物学》上发表了一篇题为Endogenous aldehyde-induced DNA–protein crosslinks are resolved by transcription-coupled repair的研究论文,研究人员发现醛类能与DNA和蛋白质发生化学反应,形成DNA-蛋白质交联物(DPCs)。DPCs是一种共价化合物,它们能够干扰DNA的复制和转录过程。如果这些交联物得不到及时修复,就会导致细胞死亡。研究已经证实,内源性醛类诱导的DPCs形成与多种遗传疾病的发病有关。
  
在该研究中,研究人员借助新开发的高通量测序技术DPC-seq,对基因组中DPCs的分布进行了精确测量。通过结合蛋白质组学和DPC-seq技术,他们成功确定了参与修复内源性醛类导致的DPCs的关键成分。
研究发现,转录偶联修复(TCR)机制在清除由内源性醛类造成的DPCs障碍方面发挥着关键作用。不仅如此,传统的TCR复合物以及VCP/p97和蛋白酶体在去除甲醛引起的DPCs中也扮演着不可或缺的角色。
图1:甲醛的聚集阻断了转录
此外,研究还发现依赖于转录延伸因子TFIIS的RNA聚合酶II(RNAPII)切割能够保护转录过程免受DPCs造成的阻碍。随后的小鼠模型实验证实,那些缺乏醛类清除和TCR途径的小鼠表现出了更为严重的AMeD综合征症状,具体表现为造血功能严重异常以及全身无力等特征。该模型显示,在活跃转录的区域,内源性DPCs出现了显著积累。
而喝酒脸红的人由于体内的ALDH2*2突变导致的乙醛代谢障碍,让内源性的乙醛聚集,加速与DNA和蛋白质发生反应,进而促进DPCs的形成。这会阻断DNA的复制和转录,从而影响细胞的增殖和正常运行,加速衰老。
在身体上的衰老之外,心理疾病也会找上喝酒脸红的人。
早先在2022年,韩国首尔国立大学的团队就在《自然》旗下的scientific reports上发文,指出喝酒脸红与抑郁症之间的关联。研究人员参考了2019年韩国社区健康调查(KCHS)的数据,该调查涵盖了139,380名当前饮酒者的庞大样本。
  
研究人员根据饮酒后是否出现脸红反应,将参与者细分为三组:从未有过脸红反应的、目前存在脸红反应的以及过去有但现在不再出现的。在研究中,他们分析了各种可能影响结果的因素,包括参与者的个人特征、酒精摄入量以及是否存在抑郁症。为了更准确地评估酒精脸红反应与抑郁症风险之间的关系,他们使用了SAS 9.4软件进行了逻辑回归分析,并考虑了潜在的干扰因素。
研究结果显示,在参与者中,有超过三分之一的人在饮酒后会出现脸红反应。相较于从未有过脸红反应的人,当前存在脸红反应的人患抑郁症的风险显著上升,具体增加了23%。然而那些过去有脸红反应但现在不再出现的人,并没有显示出更高的抑郁症风险,这表明抑郁症的发生可能与当前是否存在脸红反应有关。
随后,研究还深入探讨了酒精脸红反应、抑郁症以及酒精摄入量三者之间的关系。结果表明,那些每天饮酒量少于15克的酒精脸红者,他们患抑郁症的风险尤其高。特别是,每天饮酒量不足5克的人,其患抑郁症的风险增加了20%,而每天饮酒量在5至14.9克之间的人,其风险更是增加了39%。
至于为什么脸红的人更容易患抑郁症,其背后的机里目前并不明确。不过结合目前的各项研究,对于携带ALDH2*2突变的人喝酒脸红人士来说,最好是滴酒不沾,而且还要赶快养成更健康的生活方式,来延缓自己的衰老吧!
参考文献:
[1] Im PK, Wright N, Yang L, et al. Alcohol consumption and risks of more than 200 diseases in Chinese men. Nat Med. 2023;29(6):1476-1486. doi:10.1038/s41591-023-02383-8
[2]Oka, Y., Nakazawa, Y., Shimada, M. et al. Endogenous aldehyde-induced DNA–protein crosslinks are resolved by transcription-coupled repair. Nat Cell Biol (2024). https://doi.org/10.1038/s41556-024-01401-2
[3]Jeon S, Kang H, Cho I, Cho SI. The alcohol flushing response is associated with the risk of depression. Sci Rep. 2022;12(1):12569. Published 2022 Jul 22. doi:10.1038/s41598-022-16276-2
撰文 | linwen
编辑 | lcc
部分文字来源于网络,本文仅用于分享,转载请注明出处。若有侵权,请联系微信:bioonSir 删除或修改!

精彩推荐:
1、“欠睡债”很严重!多项研究表明:通宵一晚脑龄暴涨1-2岁,连续缺觉三天身体+情绪状态会直线下降
2、最新研究:每天4杯咖啡,癌症复发和死亡风险降低32%!但有一种类型的咖啡不行......
3、别再抗拒亲亲抱抱举高高!最新Nature子刊研究:触摸干预可以给所有年龄段的人带来健康益处,包括减轻疼痛、抑郁和焦虑等
4、早中晚,到底何时是最佳运动时间?Diabetes Care最新研究发现:肥胖人群晚上锻炼收益更大!
5、神仙工作=“朝九晚五”?最新超30年纵向研究显示:稳定的工作时间能够有效降低心血管疾病、抑郁症等风险
到顶部