继续操作前请注册或者登录。

「女大男小」可以生出更健康的宝宝?多项研究显示:母体年龄大能防止有害线粒体DNA突变的传播,而父龄大则会增加遗传给后代的基因突变




近几十年来,女性的生育年龄持续增加,这是社会、经济和文化因素多重交织带来的结果,越来越多的女性选择在高龄时怀孕生子,而这背后隐藏的生育风险和遗传问题一直是医学研究的重点。特别是在遗传学领域,线粒体DNA(mtDNA)的稳定性对后代的健康至关重要。
2024 年 7 月 29 日,《Nature Aging》杂志发表一篇题为“Maternal age enhances purifying selection on pathogenic mutations in complex I genes of mammalian mtDNA”的文章[1],这项研究为我们理解女性生育年龄与线粒体疾病传递模式之间的关系提供了新的科学见解。
  
何为线粒体疾病?
线粒体疾病通常是由线粒体DNA(mtDNA)突变引起的。这些突变的传递和影响是研究人员关注的焦点。为了深入研究这些突变,科学家们需要创建一个带有特定突变的小鼠模型,从而能够模拟人类的线粒体疾病并研究其机制。
通过新开发的 mtDNA 编辑工具 DdCBE,研究人员可以精确修改线粒体DNA中的单个碱基,从而能够在小鼠胚胎中引入特定的线粒体突变。研究团队选择了一个与人类线粒体疾病相关的突变点(G2820A),该突变会导致NADH1脱氢酶缺陷(ND1突变),继而引发线粒体功能障碍,接着他们将已经编辑好的ND1突变胚胎移植到假孕的野生型雌性小鼠体内,等待其出生并发育成熟。
(在人类中,ND1突变与多种线粒体疾病相关,这些疾病通常表现为多系统受累,因为线粒体功能障碍会影响到所有高度依赖能量的组织和器官,尤其是大脑、肌肉、心脏和肝脏。)
母体年龄越大,幼崽体内ND1基因突变越少?
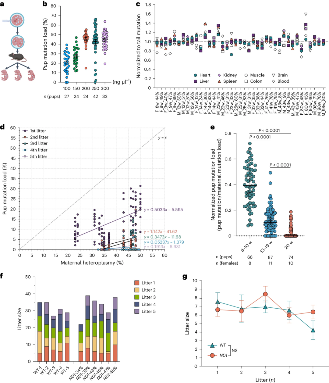
为了保持突变品系的稳定,研究人员对携带不同程度ND1基因突变的雌性小鼠与野生型B6雄性小鼠进行了广泛的交配。在这些雌性小鼠的首次生育中,研究人员观察到了强烈的净化选择现象,即自然选择倾向于去除那些可能有害的突变。
更令人意外的是,随着雌性小鼠继续生育,这种净化选择的力度不仅没有减弱,反而在增强。到了第五次生育时,许多幼崽体内几乎检测不到ND1基因的突变(图1d)。
为了深入探究净化选择与母体年龄之间的联系,研究团队继续对幼崽的相对突变负荷(即与它们母体相比的突变量)以及母体怀孕时的年龄进行了详细分析。结果发现,当母鼠年龄达到20周时(3个月或12周大的小鼠通常被认为达到了性成熟,相当于人类的20岁左右),它们所生育的幼崽ND1基因突变的负荷极低,甚至完全没有突变(图1e)。这一发现表明,随着母鼠年龄的增长,其传递给后代的ND1基因突变可能受到了更为严格的自然筛选。
图一:亲代小鼠的高龄增强了mtDNA的净化作用,图片来源自[1]
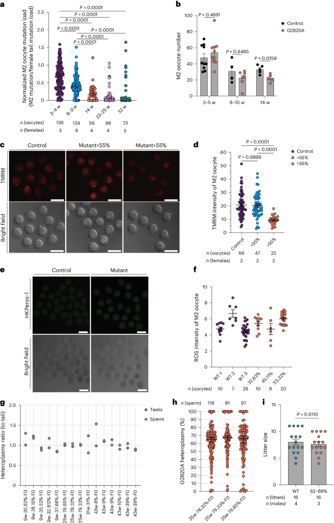
随着母鼠年龄的增加,其后代中的线粒体DNA (mtDNA) 突变负荷会显著下降。这种现象是完全出乎研究者意料之外的,进一步的,他们也更加关注这种选择过程是否已经在成熟卵母细胞中完成,并且是否在不同代际中可重复。
结果发现,在ND1突变小鼠中,随着母鼠年龄的增加,成熟卵母细胞(M2卵母细胞)的突变负荷显著下降。例如,3-4周龄小鼠的M2卵母细胞突变负荷为65.5%,8周龄为43.11%,14周龄为18.45%,23周龄以上降至10%以下。研究人员推测,突变负荷较高的卵母细胞可能无法受精或无法支持正常胚胎发育,因为他们无法从这些年长雌性小鼠中获得突变负荷较高的幼鼠。
同时,在F0和F1代雌性小鼠中都观察到了这种年龄增强的选择现象。F1代雌性小鼠的突变负荷显著低于F0代,而其后代的突变负荷也显著减少,几乎没有影响窝仔数。这说明净化作用在卵母细胞成熟时就已完成,并且这种现象在不同代际中是可重复的。
精子发生过程中似乎没有发生选择
不同于雌性小鼠的表现,男性生殖细胞(精子)的形成过程中,ND1突变负荷没有表现出随年龄增长而显著下降的趋势,且在单个精子中观察到了从0%到100%的显著变异,这表明在精子发生过程中没有发生似上文卵细胞中的选择。这也说明随着年龄增长而增强的净化选择作用是雌性生殖细胞特有的现象(如图二所示)。
这一点在2023年的一篇Nature子刊中也被提到[3],在这项以果蝇为主要模型动物的研究中,与年轻雄性果蝇相比,年长雄性果蝇可能会给后代传递更多的新生基因突变,这是由于年长雄性果蝇清除突变的能力更差所导致[3](当爹要趁早!Nature子刊最新研究:父亲年龄越大,传递给后代的基因突变越多!)。
图二:M2 卵母细胞表现出针对 m.2820 G > A 突变的年龄增强的净化选择,图片来源自[1]
在这项研究中,研究人员重点关注了母体年龄对mtDNA突变纯化选择的影响,特别是在复合物I基因突变方面。但应当指出的是,由于mtDNA 缺乏组蛋白保护且修复机制不完善,在线粒体这样高度活跃的生理生化环境下,突变的发生在所难免,但只有少数的100种左右的mtDNA突变能够导致线粒体疾病,那么更多的非致病突变可能导致什么效果呢?这需要更深入的研究,来进一步地分析讨论。
母体年龄越大,子代身高更可观?
在另一项针对mtDNA的研究中[2],研究人员以成年体型为主要指标,同样发现,在后代的成年特征中,母体生育的年龄依然是一项重要的影响因素。

在这项研究中,研究人员使用秀丽隐杆线虫作为模型生物,发现高龄母体线虫通过卵子传递具有甜甜圈形状的老化线粒体给后代,增加子代成年后的身长。
具体而言,这些甜甜圈形状的线粒体在后代的早期生活中得到重塑,形态在成年期前得到完全恢复,这一过程依赖于AMP活化蛋白激酶(AMPK),AMPK不仅能够缓解线粒体异常,还能激活TGFβ信号通路,从而增加后代的成年体型。这种与父体年龄相比,母体年龄对后代成年体型有更显著影响的现象被称为母体年龄效应(Maternal Age Effect, MAE)。
图三:线粒体-AMPK-DBL-1/TGFβ 轴对于 MAE 介导的后代成年体型塑造至关重要,图片来源自[2]
小结
随着科学的进步,我们对生命的理解也在不断深入。这些研究不仅为我们提供了关于女性生育年龄与线粒体疾病传递之间关系的新认识,更为未来的治疗和预防策略提供了可能的方向。
通过对母系年龄与mtDNA突变传递之间关系的新理解,我们可以更加精准地评估高龄母亲的生育风险,为潜在的遗传疾病风险制定预防措施,借助快速发展的生物学技术,线粒体DNA在遗传中的作用机制也将不断被揭示,为我们发展辅助生殖技术提供必要的支持。
参考文献:
1. Ru, Y., Deng, X., Chen, J. et al. Maternal age enhances purifying selection on pathogenic mutations in complex I genes of mammalian mtDNA. Nat Aging (2024). https://doi.org/10.1038/s43587-024-00672-6
2. Zhang, R., Fang, J., Qi, T. et al. Maternal aging increases offspring adult body size via transmission of donut-shaped mitochondria. Cell Res 33, 821–834 (2023). https://doi.org/10.1038/s41422-023-00854-8
3. Witt E, Langer CB, Svetec N, Zhao L. Transcriptional and mutational signatures of the Drosophila ageing germline. Nat Ecol Evol. 2023;7(3):440-449. doi:10.1038/s41559-022-01958-x
撰文 | 之予
编辑 | lcc
部分文字来源于网络,本文仅用于分享,转载请注明出处。若有侵权,请联系微信:bioonSir 删除或修改!

精彩推荐:
1、失眠时该「逼自己睡or干脆起床」?多项研究:睡不着已经够难熬了,不必逼自己在床上苟着,思路打开!对付失眠的方法有很多
2、「过5不食」再添新用途!国人最新研究:每天下午5点之后禁食14个小时,有效改善这一常见病!但要注意,轻断食有“弊端”
3、关于热议「延迟退休至65岁」行不行?最新Nat Med科学解读:我国50岁后的健康工作寿命期望值为6.87年,且具有明显个体差异
4、血压保持在什么范围内更健康?《柳叶刀》等多项研究证实:收缩压维持在110-120mmHg能显著降低严重血管事件风险!
5、择偶高富帅白富美就行?Ta的学历也影响着你的健康!数十年纵向研究:伴侣受教育程度影响另一半健康,女性更为明显

点击下方「阅读原文」,前往生物谷官网查询更多生物相关资讯~
到顶部