“轻得像一床被子”!15岁“减肥少女”离世,经历让人揪心……



2023年5月24日
一则 “为爱减肥的少女走了”的消息
让不少网友唏嘘不已

2023年3月的一天下午深圳市儿童医院转运中心接到东莞某医院求助一个15岁女孩小玲(化名)重度营养不良,呼吸衰竭已经失去意识
随车转院的女孩爸爸对医生表示女儿自大年初三以来近50天没吃过东西,只喝水她身高165厘米而体重仅有24.8公斤
女孩被转运到深圳市儿童医院后立即被推去照脑部CT医生一过手就被震惊到了
 好轻啊,感觉在抬一床被子

医生仔细查看女孩一点自主呼吸也没有嘴角一直在渗血
最大问题在于瞳孔不等大,对光反射消失
“这是一个非常不好的信号”瞳孔是由脑干控制的
瞳孔没了反应意味着脑干已经受损
不一定能醒过来
最终,经过20多天的抢救
医生依旧没能将其唤醒
女孩妈妈陪她走完了最后一程.........
从“为爱瘦身”
到患上神经性厌食
妈妈回忆
女儿小玲最胖的时候
是在六年级,大概104斤
上了初中家人发现她“有了减肥的意识”
“她跟我们讲她吃东西不要放油一点点油都不要”
妈妈听同学反映小玲暗恋了一个男孩子但是那个男孩
喜欢一个比她瘦的女孩
之后,减肥之路上又多了一个“推手”——攀比心理
有一次
小玲看到班上另一个女孩只吃青菜
认定其在减肥
慢慢地
小玲开始不吃米饭、主食最后完全不进食、只喝水
小玲父母曾强制多次带她去医院
但第一次去时
小玲就试图跳车
开了四五次车门
到了医院后,小玲被强制拖进病房她又用花洒砸脑袋,尝试跳窗……
减肥1年3个月后
小玲发现自己没来月经
被父母带去深圳市儿童医院检查后
诊断为神经性厌食
据了解,神经性厌食是一种有意节食导致的进食障碍多发于13-20岁的年轻女性

小玲被转送到深圳市儿童医院前
她身上已经出现了“14种疾病”
全身所有器官都受损甚至衰竭
最终,小玲没有醒过来......
网友:爱美之心可以有
但身心健康最重要
近些年
有关“身材焦虑”的话题
持续在网络引发热议
一项2.9万人参与的投票显示
超2万人认为自己有身材焦虑

大家身材焦虑如此严重
这该怎么办......
别担心
请接好我们的
优质科学减肥指南
划重点时间
!!!
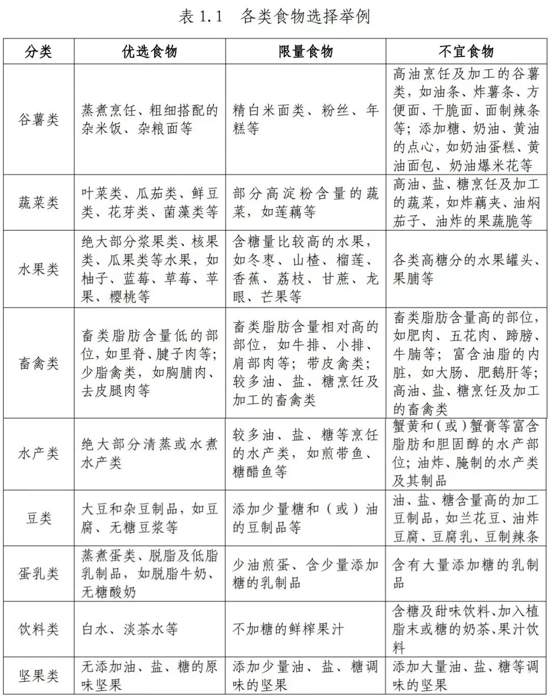
这些食物优先选择
01、鼓励主食以全谷物为主,适当增加粗粮并减少精白米面摄入。
02、保障足量的新鲜蔬果摄入,但要减少高糖水果及高淀粉含量蔬菜的摄入。
03、优先选择脂肪含量低的食材,如瘦肉、去皮鸡胸肉、鱼虾等。
04、优先选择低脂或脱脂奶类。

这些要少吃
01、减重期间应少吃油炸食品、含糖烘焙糕点、糖果、肥肉等高能量食物(高能量食物通常是指提供400kcal/100g以上能量的食物)。
02、减重期间饮食要清淡,每天食盐摄入量不超过5g,烹调油不超过20~25g,添加糖的摄入量最好控制在25g以下。
03、减重期间应严格限制饮酒。每克酒精可产生约7kcal能量,远高于同质量的碳水化合物和蛋白质产生的能量值。
每天吃多少?
方法一、控制总能量摄入和保持合理膳食是体重管理的关键。控制总能量摄入,可基于不同人群每天的能量需要量(如下表),推荐每日能量摄入平均降低30%~50%或降低500~1000kcal,或推荐每日能量摄入男性1200~1500kcal、女性1000~1200kcal的限能量平衡膳食。

方法二、可根据不同个体基础代谢率和身体活动相应的实际能量需要量,分别给予超重和肥胖个体85%和80%的摄入标准,以达到能量负平衡,同时能满足能量摄入高于人体基础代谢率的基本需求,帮助减重、减少体脂。
方法三、可根据身高(cm)-105计算出理想体重(kg),再乘以能量系数15~35kcal/kg(一般卧床者15kcal/kg、轻身体活动者20~25kcal/kg、中身体活动者30kcal/kg、重身体活动者35kcal/kg),计算成人个体化的一日能量。
科学减肥
一定要记住这4件事↓↓
《成人肥胖食养指南(2024年版)》建议
三大宏量营养素的供能比分别为
脂肪20%~30%,蛋白质15%~20%
碳水化合物50%~60%
推荐早中晚三餐供能比为3:4:3
01、定时定量规律进餐
要做到重视早餐,不漏餐
晚餐勿过晚进食
建议在17:00~19:00进食晚餐
晚餐后不宜再进食任何食物
但可以饮水
02、少吃零食,少喝饮料
不论在家还是在外就餐
都应力求做到饮食有节制、科学搭配
不暴饮暴食
控制随意进食零食、喝饮料
避免夜宵
03、进餐宜细嚼慢咽
摄入同样的食物
细嚼慢咽有利于减少总食量
减缓进餐速度
可以增加饱腹感,降低饥饿感
04、适当改变进餐顺序
按照“蔬菜一肉类一主食”的顺序进餐
有助于减少高能量食物的进食量

除了吃减肥还有这几个小窍门
睡觉
经常熬夜、睡眠不足、作息无规律
可引起内分泌紊乱
脂肪代谢异常,导致“过劳肥”
肥胖患者应按昼夜生物节律
保证每日7小时左右的睡眠时间
运动
身体活动不足或缺乏
和久坐的静态生活方式
是肥胖发生的重要原因
肥胖患者减重的运动原则是
中低强度有氧运动为主,抗阻运动为辅
每周进行150~300分钟
中等强度的有氧运动
每周5~7天,至少隔天运动1次
抗阻运动每周2~3天
隔天1次,每次10~20分钟
每周通过运动消耗能量2000kcal或以上
少坐
每天静坐和被动视屏时间
要控制在2~4小时以内
对于长期静坐或伏案工作者
每小时要起来活动3~5分钟

温馨提醒
减肥要循序渐进
较为理想的减重目标应该是
6个月内减少当前体重的5%~10%
合理的减重速度为每月减2~4kg
愿每个人都能摆脱“畸形审美”
找到闪闪发光的自己
近期热门视频
更多精彩视频,尽在人民网科普视频号,欢迎关注~
推荐阅读

隔壁是“骨灰房”?业主可以这样做……

夏天这3种隔夜菜太危险,吃不完最好倒掉!

因去了趟菜市场,2岁男童住进ICU面临截肢!
来源:人民日报、中国青年报、综合潮新闻·钱江晚报、深圳卫健委、哔哩哔哩、深圳广电、中广天择、深圳市儿童医院、陇原健康、网友评论等
编辑/李妙霏(实习生)
责编/张雯

到顶部