下架!抖音、快手最新公告→



4月10日,#短剧放大夫妻婆媳矛盾6部被禁#话题冲上微博热搜。

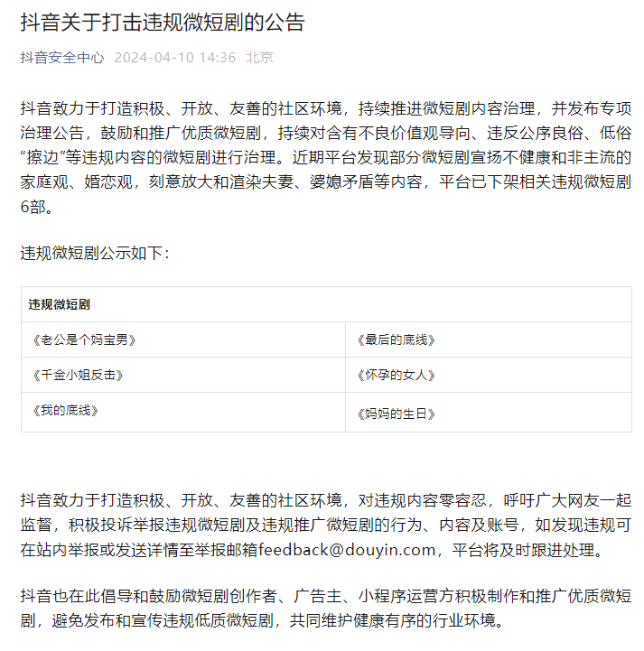
当日,抖音安全中心发布关于打击违规微短剧的公告。
公告称,近期平台发现部分微短剧宣扬不健康和非主流的家庭观、婚恋观,刻意放大和渲染夫妻、婆媳矛盾等内容,平台已下架相关违规微短剧6部。
被下架的6部微短剧分别是:《老公是个妈宝男》《最后的底线》《千金小姐反击》《怀孕的女人》《我的底线》《妈妈的生日》。

同日,快手也发布微短剧治理公告。公告称近期平台巡查中发现,部分微短剧存在宣扬不健康和非主流家庭观、婚恋观,刻意放大和渲染夫妻矛盾、婆媳矛盾、代际矛盾等行为,偏离社会主流价值导向。根据社区规则,平台下架了违规微短剧剧目,并清理相关内容738条。部分违规微短剧公示:《光头女人的重生》《怀孕的女人》《远嫁与重生》《婆婆的狗窝》。
此前,3月21日中国网络视听协会曾发布通报称,网络微短剧《老师不要跑》(该剧目除《老师不要跑》外,同时还有《不漏声色的爱》《不漏声色的爱 老师不要跑》《老师别乱跑》等多个名称)存在剧情低俗,台词、画面、情节涉及严重软色情等违规情况。针对该违规微短剧的播出问题,中国网络视听协会第一时间提示相关播出平台予以处置。
去年12月,咪蒙的爆款短剧《黑莲花上位手册》,该剧上线24小时充值破2000万元,但最后因“渲染极端复仇、以暴制暴的不良价值观,混淆是非观念”等原因被平台下架。
除内容价值观问题,盗版现象也是微短剧行业亟待解决的问题之一。
在电商平台上,盗版短剧资源的低价销售已经成为一种普遍现象。一些店铺通过销售盗版短剧,月入可达数十万元。这一现象不仅损害了原创者的权益,也影响了短剧行业的长远发展。
据上海证券报报道,哔哩哔哩自3月26日起,深入开展打击网络微短剧违规盗版专项治理,在专项巡查期间,B站已拦截处置违规微短剧视频91151条,用户账号2602个。B站称,将持续加强对违规网络微短剧盗版问题的打击力度,对一切破坏平台健康生态的行为“零容忍”。
据了解,2023年11月,广电总局宣布多措并举持续开展网络微短剧治理工作,包括加快制定《网络微短剧创作生产与内容审核细则》,研究推动网络微短剧App和“小程序”纳入日常机构管理等。
近期热门视频
更多精彩视频,尽在人民网科普视频号,欢迎关注~
推荐阅读

女子确诊!家人:这么养生了怎么会?!这个习惯害惨她

看完这个 马上想回家拔插头……

浙江一家四口全部中毒!警惕:会要命!
来源:抖音安全中心、快手安全中心、长江日报、上海证券报等
编辑/杨玥(实习生)
责编/张雯

到顶部