继续操作前请注册或者登录。

官方出手教你减肥!做到的人想不瘦都难,建议收藏→



“春天不减肥,夏天徒伤悲”
春天来临,你是否在默默计划减肥了?
改变进餐顺序就能变瘦?
减肥期间到底该怎么吃?
国家卫健委制定
《成人肥胖食养指南(2024年版)》  
多吃__ 少吃__ 不吃__记住这些,想不瘦都难!
管住嘴,迈开腿
想要科学减肥
“吃什么、不吃什么”十分重要
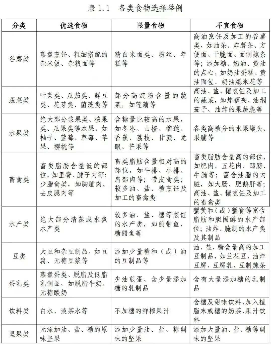
这些要多吃

01
鼓励主食以全谷物为主,适当增加粗粮并减少精白米面摄入。
02
保障足量的新鲜蔬果摄入,但要减少高糖水果及高淀粉含量蔬菜的摄入。
03
优先选择脂肪含量低的食材,如瘦肉、去皮鸡胸肉、鱼虾等。
04
优先选择低脂或脱脂奶类。

❌这些要少吃/不吃❌
01
减重期间应少吃油炸食品、含糖烘焙糕点、糖果、肥肉等高能量食物(高能量食物通常是指提供400kcal/100g 以上能量的食物)。
02
减重期间饮食要清淡,每天食盐摄入量不超过5g,烹调油不超过20~25g,添加糖的摄入量最好控制在25g以下。
03
减重期间应严格限制饮酒。 每克酒精可产生约 7kcal 能量,远高于同质量的碳水化合物和蛋白质产生的能量值。

📣每天吃多少?📣
减肥期间究竟该吃多少?
3个方法教你计算↓↓
方法一
正常情况下,不同人群每天的能量需要量如下↓

减肥人士推荐每日能量摄入平均降低 30%~50%或降低500~1000kcal,或推荐每日能量摄入男性 1200~1500kcal、女性1000~1200kcal 的限能量平衡膳食。
方法二
可根据不同个体基础代谢率和身体活动相应的实际能量需要量,分别给予超重和肥胖个体 85%和 80%的摄入标准,以达到能量负平衡,同时能满足能量摄入高于人体基础代谢率的基本需求,帮助减重、减少体脂。
方法三
可根据身高(cm)-105 计算出理想体重(kg),再乘以能量系数15~35kcal/kg(一般卧床者15kcal/kg、轻身体活动者 20~25kcal/kg、中身体活动者30kcal/kg、重身体活动者 35kcal/kg),计算成人个体化的一日能量。

先吃肉还是先吃菜?顺序“吃对了”也能减肥
《成人肥胖食养指南(2024年版)》建议
三大宏量营养素的供能比分别为
脂肪20%~30%,蛋白质15%~20%
碳水化合物50%~60%
推荐早中晚三餐供能比为3:4:3
📣科学减肥📣
一定要记住这4件事↓↓
01
定时定量规律进餐
虽然减肥需要控制食物的摄入
但盲目少吃或不吃不可取
过度饥饿反而可能会导致进食过量
要做到重视早餐,不漏餐
晚餐勿过晚进食
建议在17:00~19:00 进食晚餐
晚餐后不宜再进食任何食物
但可以饮水

02
少吃零食,少喝饮料,不吃夜宵
不论在家还是在外就餐
都应力求做到饮食有节制、科学搭配
不暴饮暴食
控制随意进食零食、喝饮料
避免吃夜宵
03
进餐宜细嚼慢咽
摄入同样的食物
细嚼慢咽有利于减少总食量
减缓进餐速度
可以增加饱腹感,降低饥饿感
04
适当改变进餐顺序
适当改变进餐顺序
也是一种简单、易行、有效的减重方法
按照“蔬菜一肉类一主食”的顺序进餐
有助于减少高能量食物的进食量

除了吃减肥还有这几个法宝
🌙睡觉🌙
睡个好觉对减肥来说有多重要?
经常熬夜、睡眠不足、作息无规律
可引起内分泌紊乱
脂肪代谢异常,导致“过劳肥”
肥胖患者应按昼夜生物节律
保证每日7小时左右的睡眠时间
建议在23点之前上床睡觉

🏃‍运动🏃‍
身体活动不足或缺乏和久坐的静态生活方式
是肥胖发生的重要原因
肥胖患者减重的运动原则是
中低强度有氧运动为主,抗阻运动为辅
每周进行150~300分钟
中等强度的有氧运动
每周5~7天,至少隔天运动1次
抗阻运动每周2~3天
隔天1次,每次10~20分钟
每周通过运动消耗能量2000kcal或以上

🛋少坐🛋
此外,每天静坐和被动视屏时间
要控制在2~4 小时以内
对于长期静坐或伏案工作者
每小时要起来活动 3~5 分钟
不同体质的人群怎么减肥?中医来教你

胃热火郁证采用具有清胃热、消导滞作用的食药物质,如铁皮石斛、麦芽等;
痰湿内盛证采用化痰消滞作用的食药物质,如薏苡仁、橘皮、砂仁等;
气郁血瘀证采用理气化瘀作用的食药物质,如橘皮、山楂、当归等;
脾虚不运证采用健脾益气作用的食药物质,如茯苓、山药、莲子等;
脾肾阳虚证采用温阳补虚作用的食药物质,如小茴香、山药、肉桂等。

此外,减肥要循序渐进
较为理想的减重目标应该是
6个月内减少当前体重的5%~10%
合理的减重速度为每月减2~4kg

近期热门视频
更多精彩视频,尽在人民网科普视频号,欢迎关注~
推荐阅读

看完这个 马上想回家拔插头……

一天吃三顿,40岁癌症晚期!这种菜危害大,每家都有!

经常吃“冷米饭”,血脂降了、血糖低了、脂肪肝变好了?
来源:央视一套微信公众号(ID:CCTV-channel1)综合国家卫生健康委官网
编辑/余巧燕 (实习生)
责编/张雯

到顶部