ChatGPT涉嫌信息盗窃,遭索赔30亿美元;多家高校停用微信支付,微信紧急回应;美团20.65亿人民币收购光年之外|雷峰早报




6.30
科技史上的今天
2014年6月,搜狐对今日头条提起版权诉讼,索赔1100万元。
——林军、胡喆《沸腾新十年》

今日头条
HEADLINE NEWS
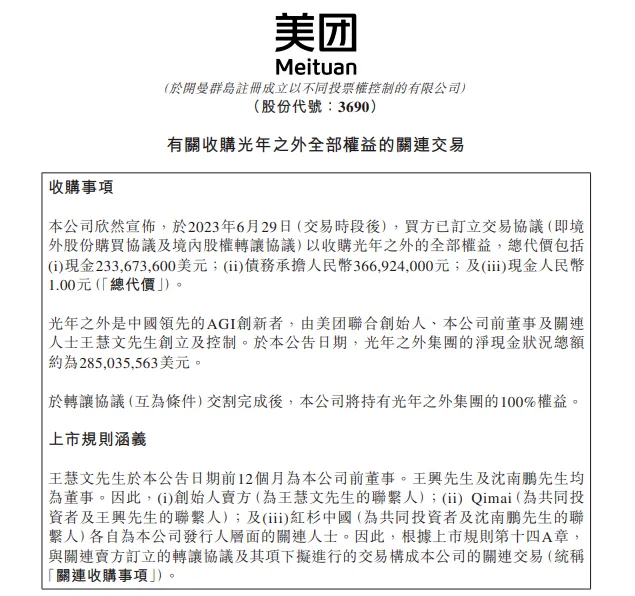
美团以20.65亿人民币收购光年之外
雷峰网消息,6月29日,美团于香港联交所发布公告,称已完成光年之外境内外主体100%股权的收购,收购价约为20.65亿人民币。

此前,光年之外联合创始人王慧文因身体原因,离岗就医及休养。美团在公告中对于并购的解释是,通过收购事项获得领先的AGI技术及人才,有机会加强其于快速增长的人工智能行业中的竞争力。
光年之外是国内领先的AGI创新企业,由王慧文创立,致力于推动实现AGI普惠。消息人士称,光年之外在两个月内完成了以产品和技术人才为主的团队搭建,吸引了包括多名人工智能领域顶级专家和创业者的加入。目前团队规模在70人左右。美团方面表示,并购完成后,将支持光年团队继续在大模型领域进行探索和研究。(更多内容请点击独家丨美团宣布收购「光年之外」)

国内资讯
DOMESTIC NEWS
微信再回应校园支付费率问题:0.6%费率纯属误传,实际收取0.1%
6月29日,针对近日网传“校园支付费率”问题,微信支付团队回应称,随着校园场景及商户数量的持续上升,部分电商、酒旅等盈利场景挤占零费率的教育补贴资源,导致通道及运营成本不断增加,所以对校园盈利场景费率实施了精细化管理,计划调整费率为0.2%,其中微信支付实际收取0.1%费率,另外的0.1%作为技术服务费发放给为学校提供服务和技术支持的合作伙伴,外界所传的0.6%纯属误传。
此外,微信支付团队表示,自2015年以来,微信支付自始至终在校园非盈利场景采取零费率优惠政策,相关变动从不涉及此类场景,微信支付将继续对因此产生的通道及运营成本进行补贴。(界面)
荣耀赵明称iPhone遭遇了创新瓶颈,是时候告别苹果一家独大
6月29日上午消息,在2023 MWC上海上,荣耀终端有限公司CEO赵明发表演讲。他表示,全球手机规模出现下滑,行业越来越卷,遇到很大的瓶颈。iPhone每一年似乎也遭遇了创新瓶颈,他提到,iPhone 14系列上的“灵动岛”交互模式备注关注,而2019年荣耀V20就推出了灵动胶囊。
赵明透露,荣耀将把大模型引入端侧,打造个人专属AI,实现多模态自然交互、意图识别、复杂任务的闭环服务,在AI服务个人化、个性化的同时,也有很好的隐私保护。“千帆竞渡,告别苹果一家独大。只有挑战者,才有挑战成功者。”(新浪科技)
比尔·盖茨入股中国锂电龙头
近日,在恩捷股份落地的75亿元定增中,比尔及梅琳达·盖茨基金会就出现在其中。6月20日,恩捷股份8542.14万股的定增股份上市,在21名定增获配投资者名单中,比尔及梅琳达·盖茨基金会认购255.13万股,耗资2.24亿元。据悉资金主要用于重庆恩捷高性能锂离子电池微孔隔膜项目、江苏恩捷动力汽车锂电池隔膜产业化项目和补充流动资金。

恩捷股份是全球领先的锂离子电池隔膜行业龙头,身处宁德时代、比亚迪、松下、三星等主流电池厂商的供应链中。数据显示,2022年公司隔膜产品国内市场占有率约为40%,全球市场占有率约为30%,产能与出货量均排名全球首位。(电动知家)
英伟达:对华限制AI芯片出口将使美国行业永久失去机会
6月28日,英伟达首席财务官科莱特·克雷斯(Colette Kress)在公司财务会议上回应了关于芯片出口的问题。克雷斯表示,“鉴于全球对我们芯片产品的需求强劲,我们预计此类额外限制即便实施,也不会对我们的财务业绩产生直接重大影响。”克雷斯补充道,“从长远来看,禁止向中国销售我们的数据中心产品的限制如果实施,这将导致美国行业永久失去在全球最大市场之一竞争和领先的机会,这对我们未来的业务和财务业绩的影响是存在的。”(第一财经)
网传刘强东减持京东股票不实,经核实为员工持股平台减持
京东在日前提交的SEC文件(144表格)中,网传京东集团董事长刘强东关联公司 Fortune Rising出售了80万份ADS(1ADS=2普通股),按文件公开前一天的收盘价估算,这批股票价值约 2790万美元。
然而据查询公司年报等公开信息及从知情人士了解,此次减持的Fortune Rising是一个员工持股平台,是在6月30日交易窗口期关闭前有一些员工减持了部分股票,并不是刘强东个人减持。(央广网)
凯迪拉克赞助的综艺中出现理想汽车宣传,理想汽车公关回应
6月29日消息,近日,网上热传凯迪拉克汽车赞助的综艺节目中,演员黄景瑜在车内夸赞理想L9车型,引发网友热议。网友纷纷表示,“凯迪拉克这波有格局”、“凯迪拉克大气”。随后,理想汽车CEO李想与凯迪拉克官方进行互动表示,一路前行。凯迪拉克的微博配图却暗藏玄机:图片中的车内视角,后视镜上是一辆理想品牌车型。

据此前报道,截至 6 月 25 日,理想汽车本月销量已达 2.73 万辆,月交付量突破 3 万的目标即将达成。至于凯迪拉克,最近应对电动化也有大动作,品牌旗下旗舰 SUV 车型凯雷德即将“触电”,纯电车型 Escalade IQ 即将于 8 月 9 日亮相,官方称其将是“一个标志性车型的再造”。(IT之家)
B站商业化架构再调整成立新一级部门交易生态中心,COO李旎兼负责人
6月29日消息,B站发布内部邮件称,将整合多个团队,成立新的一级部门交易生态中心,进一步加强公司在商业化交易方面的基建,服务用户和UP主的商业需求。同时,原“电商事业部”更名为“会员购事业部”,继续专注ACG人群的二次元衍生品需求。
对于这一消息,B站官方回应称,成立交易生态中心后将进一步加强公司在商业化交易方面的产品和技术基建,将“交易和消费”变成一种平台能力。同时服务用户和UP主的需求,建设更具B站生态特色的交易场域。另据知情人士透露,新的一级部门交易生态中心将由公司COO李旎(Carly)兼任负责人。(界面)
上海3名员工盗公司游戏代码半年赚了1.5亿
上海3名员工使用公司开发的游戏代码,换个皮肤和名称就成了自己研发的新游戏,并成功上线,半年就赚了1.5亿元。6月28日,从上海市公安局普陀分局了解到,经对比,两款游戏服务器数据表等信息相似度达100%,客户端相似度也在90%左右。
目前,犯罪嫌疑人赖某、王某一、王某二因涉嫌非法获取计算机信息系统数据罪,尹某、梁某因涉嫌侵犯著作权罪,已被普陀警方依法采取刑事强制措施,案件正在进一步侦办中。(上游新闻)
雷克萨斯中国高管被举报涉嫌受贿5千万元,本人回应
6月29日消息,日前,海外媒体曝光了一封名为“丰田(中国)子公司雷克萨斯副总经理陈忱受贿行为证据”的邮件截图。这封邮件详细指出了丰田(中国)副总经理陈忱过去三年的受贿行为,指控内容包括所有相关人员的情况和资金往来,受贿总额高达约10亿日元(约合人民币5000万元)。陈忱本人则在其朋友圈回复:“谢谢大家关心,已报警”。(快科技)
三个月诞生79个基础大模型
去年年底ChatGPT发布后,我国企业至少已经发布了79个基础大模型。但其中绝大部分大模型都被外界认为技术上和ChatGPT存在差距。今年3月开始,我国企业竞相发布大模型产品。其中包括头部企业,如百度的文心大模型、阿里的通义大模型、腾讯的行业大模型,还包括讯飞、商汤科技等行业企业以及一批创业公司。
5月科技部下属的中国科学技术信息研究所发布了《中国人工智能大模型地图研究报告》。报告显示,截至5月28日,国内10亿级参数规模以上基础大模型至少已发布79个。(财经十一人)
特斯拉人形机器人将于7月亮相上海
2023世界人工智能大会将于7月6日至8日在上海举办。智能机器人方面,本次大会现场将有二十余款机器人共同亮相,其中包括:有达闼搭载大模型对话能力的双足机器人、特斯拉人形机器人擎天柱、上理工小贝4.0等,多款为首发首秀。(新浪科技)

网友曝WPS会员免费升级却被扣时长,WPS致歉:规则说明确实不明显
近日,多位消费者反映,办公软件WPS推出新会员机制时,曾向原普通会员承诺,如果有效期满5年,可以免费“等时长”地升级新超级会员。由于公告并未说明活动截止日期,同时原会员购买入口也开放至7月31日,不少消费者购买了5年原会员,想趁活动升级成新会员。
但随后她们发现,从6月1日开始,会员升级不再免费,需要加价或者“扣时长”。WPS工作人员表示,因为升级规则说明入口不明显,导致一些用户无法第一时间知晓活动截止时间,对此致歉。(新浪科技)
腾讯等游戏厂商发通知:未成年人暑假只能在周五六日打游戏
暑期将至,腾讯等国内游戏厂商6月29日集体发布“关于暑期未成年人游戏限玩的通知”,结合相关要求与实际放假安排,未成年用户只可以在7月1日至8月31日期间的每周五、六、日晚20点至21点之间登录体验游戏,提醒广大未成年玩家合理安排时间,适度游戏。
腾讯游戏方面表示,整个暑假两个月未成年人只能玩26个小时游戏,并针对冒用账号问题,率先加码采用人脸识别验证进行拦截,运用AI机器学习等技术手段判定疑似未成年账号,拒绝或未通过验证的用户将被纳入防沉迷监管。(澎湃新闻)
SHEIN“流血”闯关上市,官方否认后遭文件坐实
近日,中国跨境电商企业SHEIN再次被推上风口浪尖,有业内人士透露SHEIN已秘密提交上市材料,然而SHEIN官方却矢口否认。但5月份一封美国国会给SEC(美国证券交易委员会)问询SHEIN上市事宜的问询信被媒体曝光,坐实了SHEIN正在秘密推动上市的实情。

这封问询信十分有针对性。在信中议员们批评了SHEIN的商业模式,认为其通过操控庞大的供应链,收集和利用消费者的大量数据,以满足不合理的市场需求。美国国会的问询信使得SHEIN的此次不愿公开的秘密上市阴云密布。此外,此次上市Shein在资本层面充满“流血闯关”的意味。(量子连线)
粉笔CEO张小龙讽张磊:远离那些说做价值投资的人,尤其姓张的人
个性独特、言论经常“出格”、低调许久的粉笔网CEO张小龙29日再引发业内热议。原因是其朋友圈明讽高瓴资本张磊。

张小龙表示:“你们一定远离哪些口头上说要做价值投资的人,尤其姓张的人。”众所周知,张磊被奉为国内的投资大神、中国的巴菲特,他的投资风格强调价值投资原则,关注基本面强劲的企业,并以长期持有为目标。而张小龙朋友圈所配的图,正是张磊将自己15年的投资经验和心得体会写成的《价值》一书。(三言Pro)
首款AI研制药品进入人体临床试验
来自英矽智能生成式人工智能驱动的临床阶段生物医药科技公司,英矽智能(Insilico Medicine),6月27日宣布,其已经开始AI研制药物的首批人体试验,为一名中国患者提供了一种治疗慢性肺部疾病特发性肺纤维化的新型疗法。这种药物名为INS018_055,是全球第一种完全由AI设计和研制的药物,目前已推进至2期临床试验验证阶段。(证券时报)

国际资讯
FOREIGN NEWS
ChatGPT开发者OpenAI因窃取私人数据遭集体诉讼
周三,美国一家律师事务所向加州北区联邦法院提起集体诉讼,指控 OpenAI 和微软使用互联网抓取的信息来训练 ChatGPT 时,严重侵犯了无数人的版权和隐私,要求公司赔偿 30 亿美元。据悉,用户的账户信息、姓名、联系方式、支付信息、聊天记录等隐私数据都在未经许可的情况下,被 OpenAI 和微软收集、存储、共享和披露 。
Gunderson Dettmer 事务所的知识产权律师分析,艺术家和其它创意专业人士若证明他们受版权保护的作品被用来训练人工智能模型,或许可以对人工智能公司提起异议,但仅仅在网站上发帖或评论的人,不太可能用版权保护来获得赔偿。(Redhub)
自动驾驶公司图森未来计划出售美国业务,重心将转向亚太地区
6 月 29 日消息,自动驾驶公司图森未来昨日发布公告称,正在探索美国业务的战略替代方案,包括可能出售美国业务。该公司强调,如果最终出售美国业务,图森未来将继续成为一家全球 L4 自动驾驶技术公司,并更加重视亚太地区和全球其他主要市场。图森未来表示,该公司的美国业务创造了多项行业第一的纪录,包括首次实现在美国开放公共道路上进行完全无人驾驶运营。
图森未来 CEO 吕程在接受采访时表示,目前还没有确定的买家,拆分美国业务的计划也并非源于美国外国投资委员会(CFIUS)审查的压力。(更多内容请点击图森未来拟出售美国业务:身处退市边缘,多位高管已离职)
4.5万名员工,裁掉超50%?美媒曝光瑞信裁员计划
美国媒体28日报道,在完成对瑞士信贷银行的收购之后,瑞银集团计划从下个月开始,将瑞信4.5万名员工裁掉一半以上。菊消息人士,瑞信在伦敦、纽约和亚洲部分地区的投行业务员工、交易员和辅助人员将首先受到裁员冲击,几乎所有业务都将受到波及。
报道称,今年裁员将分三轮进行,第一轮预计将在今年7月底前进行,另外两轮计划于9月和10月进行。原瑞信员工数量现为大约4.5万人,在完成对瑞信收购后,瑞银集团员工总数跃升至约12万人。瑞银计划最终将两家银行合并后的员工总数减少约30%,也就是3.5万人。(央视财经)
奥迪CEO杜思曼下岗
自5月8日大众汽车集团旗下CARIAD核心管理层近乎集体下岗后,杜思曼(Markus Duesmann)作为奥迪CEO已成为第二批下岗的高管。据报道,杜思曼的下岗主要有几个理由: 一是奥迪在新技术创新方面的落后;二是奥迪的车型阵容落后于竞争对手和自身潜力。
据外媒报道,杜思曼将于8月31日离岗,他的接任者是Gernot Döllner。Döllner曾与现任大众集团CEO奥博穆(Oliver Blume)共过事。此次调动之前,他在大众集团负责战略团队。Döllner将于9月1日上任。(汽车商业评论)
smart否认奔驰与吉利退出股东行列
6月28日晚,smart全球品牌公司就网络流传的“奔驰和吉利退出smart股东行列”的不实信息发布澄清声明。声明称,目前smart品牌全球公司仍是由奔驰和吉利按同等股比共同持有的合资公司。不过,这份官方声明并没有进一步对奔驰和吉利是否已经退出智马达汽车进行解释。
智马达汽车是smart在华合资公司,由吉利和奔驰联合出资成立,双方各自持股50%。近期,智马达汽车有限公司发生了工商变动。据国家企业信用信息公示系统显示,吉利汽车集团有限公司于6月25日退出了智马达汽车的投资人行列,梅赛德斯-奔驰股份有限公司则在更早的6月5日也退出了投资人行列。(界面新闻)
广汽埃安与泰国锦汇签订合作备忘录,正式进军泰国市场
6月28日,中国(广东)-泰国经贸代表团抵达泰国曼谷,与泰国企业展开交流合作,广汽埃安作为唯一车企代表参与签约。在签约仪式上,广汽埃安副总经理肖勇与泰国首家经销商代表锦汇董事长黄勇捷签署了合作备忘录,官宣埃安正式进军泰国市场。据悉,未来,埃安将立足泰国市场,辐射到东南亚及周边地区,进而进军全球市场。(集微网)
大众 CEO:暂无计划“复活”甲壳虫汽车
6月29日消息,大众首席执行官托马斯・谢弗(Thomas Schäfer)近日在接受 Autonews 采访时明确表示,在未来几年的路线图中,暂时没有计划推出电动版甲壳虫(Beetle)车型。

据此前报道,电动版大众甲壳虫概念车近日亮相法国巴黎街头。该车此前已在动画电影《奇迹:瓢虫少女和黑猫诺儿》(Miraculous: Ladybug & Cat Noir)的海报中亮相。(IT之家)
微软必应聊天或将解锁AI炒股功能:免费提供,可预判股价未来走势
微软正积极探索生成式 AI 的各种可能,未来的应用场景之一,就是为用户炒股提供信息参考,可以预判未来的价格走势。

微软广告和网络服务主管 Mikhail Parakhin 在最新推文中表示,会在未来几个月内,邀请 Bing Chat 用户参与测试 AI 炒股功能。(IT之家)
涉嫌虚假宣传!现代丰田两家的电动车广告在英国被禁
6月29日消息,据英媒报道,英国广告监管机构(ASA)已对丰田和现代两家电动汽车制造商的广告宣传实施禁令,原因是他们夸大宣传旗下电动汽车的充电时间很短,并且关于充电桩很容易找到的说法也误导了消费者。
在消息发布后,ASA收到了有关这两家汽车制造商广告活动的投诉,而这些投诉对丰田和现代声称的充电时间提出了质疑,两家汽车制造商都承认充电时间是在完美的工厂条件下实现的。面对质疑,丰田和现代都表示,他们的说法并没有误导消费者,因为司机在短途行驶时不太可能需要快速充电,他们可以使用分布更广泛的慢速充电桩,但这并不是广告宣传的重点。(快科技)
为收购暴雪出庭作证,微软CEO纳德拉:我希望取消“独占”游戏
6月29日消息,微软首席执行官萨提亚·纳德拉(Satya Nadella)当地时间周三表示,他希望消除视频游戏和热门游戏主机之间的“独占”安排。
较大的竞争对手任天堂(Nintendo)和索尼(Sony)经常在其设备上发布独家游戏,以在竞争激烈的市场中吸引客户。微软也采用这种策略来推广其Xbox游戏主机,尽管纳德拉表示他的公司在游戏主机市场上只是一个“低份额玩家”。纳德拉提到独家协议时说,“我不喜欢这种模式。”(腾讯科技)
福特在美召回14452辆Fusion PHEV车型,并建议车主不要充电
据美国国家公路交通安全管理局披露,福特汽车公司将召回部分2019-2020款Fusion PHEV车型,共计14452辆。召回原因为:电池能量控制模块BECM可能因电压过大、电流过大而损坏,从而导致驱动动力丧失或起火,增加撞车或受伤风险。福特汽车建议车主在修复完成之前不要给车辆充电。(界面)
特斯拉或将推出应用商城,可支持第三方应用与服务
近日,特斯拉官方网站中增加了一个全新的选项,用户可以自由管理第三方应用。而这一举动很有可能暗示了特斯拉即将推出官方支持的第三方应用软件,为用户带来更好的体验。多年来,特斯拉不断接近于推出一个全新的应用商店,比如特斯拉剧院(Tesla Theater)和特斯拉街机(Tesla Arcade),它们有很多流媒体应用和视频游戏。但该公司目前正寻求直接与这些公司合作,以整合这些应用和功能。

虽然这并没有确认应用商店的存在,但也证明了特斯拉在朝着正确的方向前进。如果该功能真的可以实现的话,将显著提升特斯拉车主与车辆和第三方服务的互动体验。(快科技)
知情人士称特斯拉Model3电池将升级,采用66度磷酸锰铁锂电池
据多位知情人士透露,特斯拉国产Model 3改款车型将继续对电池包进行升级,尤其是基础款后轮驱动版的电量将从60kWh(度)升级为66kWh,采用宁德时代的M3P新型磷酸铁锂电池。此外,消息人士透露,66kWh的电池包不仅供改款Model 3使用,还会是平台方案,也能为此后的Model Y改款车型采用。(36氪)
20%男性受访者用AI美化约会资料
近日,Attractiontruth机构调查了 1371 名男性,发现 20% 的受访者(大约 274 名年龄在 25 至 35 岁之间的男性)正在使用 ChatGPT 等 AI 工具完善约会资料,量身定制相关信息,能吸引到更多约会对象。在使用 AI 工具“美化”的男性群体中,37% 认为吸引更多异性关注;24% 认为可以提高信息传递技巧。
Attractiontruth 联合创始人 Salvatore Damiata 表示:“使用人工智能发现和管理约会应用上的对话,用户可以体验到更积极的结果和更高的互动质量”。(IT之家)
雷峰网付费征集独家价值线索:如果您可以提供有关行业内幕消息,请添加运营微信号:leiphone2 备注行业岗位。
今日热门视频
//
近期热门文章

广汽的「同宗不同命」:谁在主宰传祺和埃安的命运?

三千哲库人,不信公司是没钱突然解散

刮骨疗伤,博世中国的「行泊一体」故事

到顶部