又一知名品牌倒了:员工还在上班公司突然原地解散,老板失联;许家印组织造假被罚:手段特别恶劣、情节特别严重;盒马候毅退休丨雷峰早报




要闻提示
NEWS REMIND
1.盒马CEO侯毅将退休,CFO严筱磊接任
2.阿里零售通平台业务将正式关停
3.SK海力士重组中国业务,清算上海公司并将重心转向无锡
4.B站今年重点关注暂无变现能力的个人UP主
5.长相一模一样!非洲一男子自称马斯克私生子:众筹路费赴美寻亲
6.马斯克xAI宣布正在开源Grok-1模型,体量3140亿参数号称“全球最大”
7.苹果正与谷歌讨论让Gemini为iPhone提供AI服务,还与OpenAI洽谈合作
8.中国台湾力森诺科将出售硬盘盘片厂,裁员逾500人

今日头条
HEADLINE NEWS
盒马:CEO侯毅正式退休
3月18日,盒马相关人士向记者确认,盒马CEO侯毅(花名:老菜)因年满60岁正式退休,未来将担任盒马首席荣誉顾问。据了解,这项任命是以盒马全员信的方式宣布的,现任盒马CFO的严筱磊(花名:百何)将兼任CEO。在信中,阿里集团对侯毅为盒马起步和发展作出的贡献给予高度评价。
盒马创立于2015年,从0到1打造了全新的零售体系,定义了新一代的商超服务体验和业务形态,深刻影响了中国商超的演变和发展。作为创始人之一,侯毅以其创新力和鲜明的个人风格为外界熟知。
成立之初,盒马接连不断的“行业首创”给传统行业打开了新格局。尤其值得一提的是,盒马将数字化管理带到了零售行业,让线上线下一体化经营成为主流,其背后是一个打通了零售全链路数字化管理系统。截至目前,盒马在29个城市拥有超过360多家门店,服务了数千万客户。(欢迎添加小雷哥微信leiphonesz,更快了解行业信息,与更多朋友一同畅聊)

国内资讯
DOMESTIC NEWS
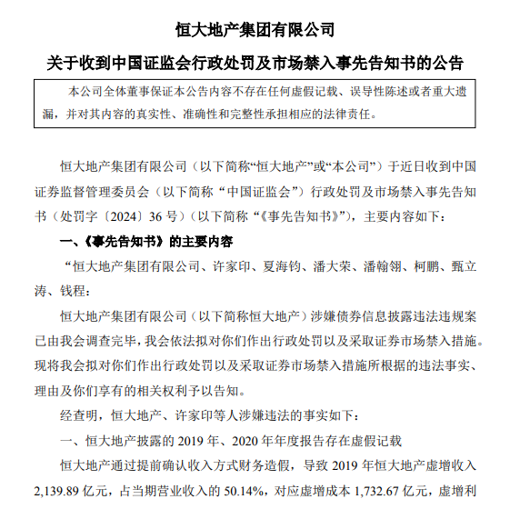
2年虚增收入5600亿,恒大地产被罚41.75亿,许家印被罚4700万,最新回应
3月18日晚间,恒大地产发布了关于收到中国证监会行政处罚及市场禁入事先告知书的公告,恒大地产、许家印以及多位曾在恒大地产任职的管理层,受到监管层重重责罚。告知书显示,经查明,恒大地产、许家印等人涉嫌违法的事实主要有三项:恒大地产披露的2019年、2020年年度报告存在虚假记载,两年恒大地产虚增收超5600亿元;恒大地产公开发行公司债券涉嫌欺诈发行;恒大地产未按规定及时披露相关信息。证监会责令恒大地产改正,给予警告,并处以41.75亿元的罚款;对许家印给予警告,并处以4700万元的罚款。

据告知书,许家印决策并组织实施财务造假,手段特别恶劣,情节特别严重,夏海钧组织安排编制虚假财务报告,手段特别恶劣,情节特别严重。证监会拟决定对许家印、夏海钧采取终身证券市场禁入措施。值得关注的是,这是许家印被采取强制措施后,监管层对其以及恒大前管理层等采取的严厉处罚措施。(财联社、东方财富网)
阿里零售通平台业务将正式关停
近日,阿里内部已宣布因组织架构调整,零售通调整到阿里淘天集团,并和阿里1688网站合并,3月18日22时开始,零售通平台业务暂停运营。用户可下载1688 APP进行采购。
多位阿里零售通一线员工证实了这一信息。对于该信息,阿里淘天集团并未公开回应。有接近集团人士称,业务调整并非彻底关停。目前,阿里零售通官网小店入驻热线已无法打通,下发的小店入驻短信链接也无法访问。此前据新经销报道,阿里零售通在2021年已经基本处于“群龙无首”状态。(联商网)
SK海力士重组中国业务,清算上海公司并将重心转向无锡
3月18日消息,据报道,SK海力士正在重组在中国的业务,该公司计划关闭成立于2006年的上海公司,将重点转移到其半导体制造工厂所在地无锡,作为其在中国的新业务中心。根据SK海力士3月17日发布的2023年审计报告,该公司自2023年第四季度起就开始清算其上海公司。其上海销售公司自2006年成立以来已运营17年。
SK海力士在中国有三家工厂,包括无锡DRAM厂、大连NAND闪存厂和重庆封装厂。据悉,在无锡的生产和销售公司已成为SK海力士在中国的业务中心,上海公司的销售额持续下降。由于上海和无锡的地理位置相近,而且SK海力士的中国业务中心已转移到无锡,因此该公司决定清算上海销售公司,以提高效率。(科创板日报)
B站今年重点关注暂无变现能力的个人UP主
3月18日消息,B站发布《视频创作激励年度计划(2024版)》。其中提到,今年,计划将在鼓励优质原创内容的基础上,重点关注暂无变现能力的个人UP主,通过激励计划为他们的早期创作和成长提供帮助。

此外,B站还表示每月会在商业化尚不成熟UP主中,定向邀约部分UP主参与多种激励活动。(财联社)
美团成立平台产品部,整合公司到店、到家等设计部门资源
3月18日,美团平台发布内部公告,宣布新设平台产品部,并任命陶雪璇为该部门负责人。同时,该公司整合资源,在平台产品部之下新成立设计部,该部门将汇集公司到店、到家等各个设计部门的资源,由原到店设计部负责人张国忠出任新设计部主管。
同时,美团在用户增长与运营、用户体验与治理以及企业业务等关键领域也进行了团队整合,分别由周默、滕复春和康凯担任各领域的负责人。(福布斯中国)
李开复:目前最好的大模型智能,已达到人类平均智力水平的三倍
3月18日下午消息,在2024澜舟科技大模型技术和产品发布会上,创新工场董事长、零一万物CEO李开复表示,在两年前,大模型的智力水平就已经比普通人水平好一点,目前,世界上最好的大模型已经是人类平均智力水平的三倍,也就是说在100个考题里,普通人平均只能答对33题,而AI最好的大模型可以答对99道以上。
李开复指出,从应用角度来说,其实杀手级的应用早就已经出来了,至少在美国我们可以看到,AI应用能够达到1亿用户的时间,已经远远低于以前,仅仅是2-6个月就能达到1亿用户。他表示,“杀手级应用已经有了,而且以后会越来越多,我预测3年之后,生成式AI的应用将成为用户增长最快的应用,全移动时代的应用将已经成为一个过去式。”(新浪科技)
荣耀CEO称华为品牌力国内最强,华为是荣耀学习的榜样
荣耀CEO赵明在新品发布会后的媒体专访中表示,华为的品牌力是国内最强的,是荣耀要学习的榜样。且荣耀的很多体验店都是授权过的合作伙伴开的,荣耀对其管理需要加强。
谈到产品,赵明表示,荣耀的第一代Magic就已经开启手机智能了,它是所有AI手机的鼻祖。此外,赵明还透露道,荣耀将会做小折叠屏产品,要给消费者独特的价值和与众不同的体验。(新浪科技)
创始人失联!熊猫不走蛋糕突然倒闭,全国门店已暂停接单
近日互联网网红蛋糕品牌“熊猫不走蛋糕”官方微博突然发布一则“员工讨薪”内容。有人自称“熊猫不走蛋糕”员工,其称3月15日熊猫不走创始人老板杨振华失联,数千员工三四个月工资未发,社保公积金断交,截止发文前,老板本人依旧失联,钉钉公司群突然被解散,迫于无奈,只能网络发声。
多名熊猫不走蛋糕员工确认,公司是在3月16日下午突然宣布停工的,不少配送员直到解散时仍在配送蛋糕。根据员工晒出的截图,在公司倒闭前,熊猫不走蛋糕创始人杨振华在工作群中向员工道歉称,由于管理决策疫情等内外部原因,其还是没能把公司救回来。其表示,无力偿还债务,会接受法院公安等处理。针对此事,熊猫不走蛋糕总部和官方客服均未回应。

网传截图显示,杨振华称,由于其对疫情、政策、市场的错误判断,公司资金链断裂,欠薪负债停业,其个人面临破产的局面;这两年多来,其倾尽所有车房抵押,借给公司两千多万,让法人姚秀华也借贷七百万给公司。“万分愧疚,由于之前已是倾尽所有,我个人也无力偿还债务。”杨振华表示。一名公司员工确认了该截图的真实性。 (南方都市报)
东方甄选回应代售315曝光企业生产梅菜扣肉:为消费者先行垫付退款
央视 315 晚会曝光了安徽厨先生食品有限公司、阜阳市春天食品有限公司、安徽东辉食品科技有限公司等企业用未经严格处理的槽头肉制作梅菜扣肉预制菜后,打假人王海在微博发文称“东方甄选”和“疯狂小杨哥”直播间都销售过这款产品。
3月18日,东方甄选发布声明,公布针对其代售的“御徽缘梅菜扣肉”商品的调查进展以及后续处理举措。东方甄选表示,为购买该产品的消费者先行垫付退款只是第一步,内部还在对涉事商品进行调查,如商家不能提供权威的产品安全性相关证明,东方甄选将在已经垫付全额退费的基础上,进一步对消费者垫付三倍赔偿,并坚决追究商家和生产厂家的责任。
宁德时代:为更好地回报股东,确定了比往年更高的分红比例
近日,宁德时代披露投资者关系活动记录表,有投资提问:“公司还处在快速成长中,分红比例较高,如何理解?”,宁德时代对此回应,公司历来高度重视股东回报,考虑到报告期内公司业绩和现金情况良好,为积极贯彻落实“质量回报双提升”专项行动,更好地回报股东,公司确定了比往年更高的分红比例。(钛媒体)
恒大股权起纠纷:深圳国资公司被裁支付20亿元及利息 ,对方是山东大型国企
3月18日消息,山东高速公告,中国国际经济贸易仲裁委员会15日作出裁决,深圳市人才安居集团(下称深圳人才安居)被裁决向公司子公司畅赢金程支付股权转让款本金20亿元及利息、逾期付款违约金、本案仲裁费及申请人因本案发生的其他相关费用。
本裁决为终局裁决,自作出之日起生效。山东高速公告称,本案已裁决,但被申请人尚未履行,暂无法确定本次仲裁事项对公司本期或期后利润的影响金额。(每日经济新闻)
国美电器等被强制执行8865万,累计被执行超54亿
天眼查法律诉讼信息显示,3月13日至3月15日,国美电器有限公司新增7条被执行人信息,执行标的合计8865万余元,部分案件被执行人还包括上海乐全物业管理有限公司、北海国美电器有限公司、国美电器零售有限公司等。
风险信息显示,国美电器有限公司现存220余条被执行人信息,被执行总金额超54亿元。此外,该公司还存在多条限制消费令、失信被执行人(老赖)和终本案件信息。(新浪科技)

国际资讯
FOREIGN NEWS
长相一模一样!非洲一男子自称马斯克私生子:众筹路费赴美寻亲
3月18日消息,非洲肯尼亚马赛马拉一名男子发文称:自己的父亲是亿万富翁马斯克,并配上了自己的一张自拍。该男子表示:上世纪90年代,马斯克曾经到访过当地的JW万豪酒店,其母亲当时是该酒店的经理。

从照片可以看到,该男子的相貌与马斯克“不能很像,只能说是一模一样!”值得一提的是,马斯克并未在第一时间否认该事件,而是要求他去美国进行多项测试,通过后才能被认可。随后,他在网络平台上发起了众筹,请求当地民众每人捐1美元赞助他去美国。
不少网友表示,自称是马斯克私生子的男子从外表来看,虽然与马斯克的长相一模一样,但是其年龄看上去却与马斯克相仿,与其说是他的私生子,更像是失散多年的兄弟。(凤凰科技)
马斯克xAI宣布正在开源Grok-1模型,体量3140亿参数号称“全球最大”
3月18日消息,马斯克旗下 AI 初创企业 xAI 发布新闻稿,宣布正在开源 3140 亿参数的混合专家模型 Grok-1,该模型遵循 Apache 2.0 协议开放模型权重和架构,号称是“迄今为止全球参数量最大的开源大语言模型”。

目前,官方已经在GitHub中发布了 Grok-1 论文源代码,但还未开源模型主体。(IT之家)
苹果正与谷歌讨论让Gemini为iPhone提供AI服务,还与OpenAI洽谈合作
3月18日消息,据知情人士透露,苹果公司正在谈判将谷歌的Gemini人工智能引擎植入iPhone,这为一项将撼动人工智能行业的重大协议奠定了基础。Gemini为谷歌的一套生成式人工智能模型。两家公司正在积极谈判,让苹果公司授权谷歌的生成式人工智能模型Gemini为今年iPhone软件的一些新功能提供支持。
知情人士称,双方尚未决定人工智能协议的条款或品牌,也没有最终确定协议的实施方式。苹果最近还与OpenAI进行了讨论,并考虑使用其模型。(财联社)
马斯克称星舰将在5年内登陆火星,未来可飞出太阳系
3月14日,星舰进行了第三次试飞,完成了首次绕地球轨道飞行,但遗憾的是在着陆过程中被摧毁。在取得部分成功后,马斯克却做出了惊人的预测,称其公司研发的星舰将在 5 年内抵达火星。这一预测在社交媒体平台𝕏上引起热议,因为目前星舰仍处于测试阶段,尚未完全准备就绪。
测试飞行结束后,马斯克在𝕏上发文称,星舰将让人类可以在多个星球生存。他还表示,人类需要在火星上建造城市,并在月球上建立基地。“当前的星舰旨在穿越我们整个太阳系,甚至更远的地方,但也仅限于我们太阳系的周围。未来版本的星舰将前往其他星系,它将比当前这一代星舰大得多,也更先进。”马斯克表示。(IT之家)
下载量千万App倒欠苹果500万欧元,苹果表示正寻求解决方案
苹果近日出席欧盟举办的一场研讨会,磋商如何在遵守《数字市场法案》(Digital Markets Act)的前提下,避免热门免费应用程序因为“核心技术费”(Core Technology Fee)而破产。根据苹果商业条款,如果一款免费应用每年“首次安装”超过 200 万次,那么每月需要支付 45290 美元(当前约 32.5 万元人民币),每年需要支付 543480 美元(当前约 389.7 万元人民币)。
AltStore 创建者莱利・特斯图特在其高中时创办了 AltStore,目前下载量超过 1000 万次,根据新的 App Store 指南收取核心技术费,特斯图特将欠苹果 500 万欧元(当前约 3920 万元人民币)。苹果公司的凯尔・安迪尔(Kyle Andeer)解释说,苹果公司还没有找到解决这个问题的办法,但会继续努力。Andeer 还指出,根据数据 Testut 仅仅是个例。(IT之家)
三星获美60亿美元补贴?韩媒担忧“反噬”
3月17日,美媒传出美国商务部将向韩国三星电子提供超60亿美元补贴的消息引发韩国业界热议。他们认为,美国政府作出这一决定不仅基于韩美关系,还考虑到三星电子的战略价值。评论称,这一决定有助于三星电子在美国站稳脚跟,也将加剧在美投资的芯片企业的竞争。
报道称,60亿美元的补贴远超韩方猜测的20亿—30亿美元的数额,也超过了台积电在亚利桑那工厂获得的50亿美元的补贴,仅次于英特尔的100亿美元。韩媒称,与台积电依赖代工业务不同,三星电子具备从芯片设计到内存芯片生产和封装的全部能力。美国似乎尝试利用三星电子来减少对台积电的依赖,分散地缘政治风险。(环球时报)
罗技宣布其首席财务官Charles Boynton将于5月离职
3月18日消息,罗技公司周一宣布,其首席财务官(CFO)Charles Boynton将于5月离职。罗技称,Boynton离开公司后将寻求新的职业机会,而他的继任者将于晚些时候公布。
据悉,Boynton担任罗技CFO已有一年半的时间,主要负责公司的财务战略和全球财务组织。他管理着数十亿美元的资产损益、税务、资金、会计、财务规划和分析。此外,他还负责与在瑞士六所和纳斯达克全球精选市场交易罗技股票的国际股东进行沟通。该消息传出后,罗技股价在开盘时下跌了约6%。(新浪)
中国台湾力森诺科将出售硬盘盘片厂,裁员逾500人
3月18日消息,台媒消息称,竹科硬盘零件大厂“力森诺科”,继去年 10 月宣布关厂,陆续解雇了 510 名员工后,将出售公司位于园区科技 5 路占地 1.38 万平方米的台湾地区力森诺科厂房。
目前,公司已委托商业仲裁机构进行拍卖出售,建筑物总面积 1.38 万平方米,土地面积约 6493 平方米。消息称不动产中介证实,力森诺科厂房位置佳,设施齐全,已经吸引许多半导体、IC 设计等厂商洽询。起拍底价未公开,估价已超过 10 亿元新台币(约 2.28 亿元人民币)。(工商时报)
消息称索尼PSVR2销量不佳将暂停生产
彭博社消息,据知情人士透露,由于销量不佳,索尼集团已经暂停了旗下虚拟现实头戴设备 PlayStation VR2 的生产,直到清空库存产品为止。
据悉,索尼 PlayStation VR2 仅支持连接索尼 PS5 游玩游戏,目前已生产超 200 万台,于去年 2 月全球同步发售,国行版本售价 4499 元,包含 PlayStation VR2 头戴装置、PlayStation VR2 Sense 控制器和立体声耳机。据国际数据公司(IDC)称,自 PlayStation VR2 上市以来,其发货量每个季度都在下降。(新浪科技)
马克·古尔曼:苹果预计将于9-10月左右发布两款第四代AirPods机型
3月18日消息,科技记者马克·古尔曼(Mark Gurman)在其Power On通讯中透露,苹果供应商歌尔股份、立讯精密将于今年5月开始生产两款新的第四代AirPods机型。他预计耳机将在9 -10月左右发布。苹果公司计划生产2000万至2500万个该款耳机,创下规模新高。
新款产品将取代第二代和第三代AirPods。更新版的代号分别为B768(E)和B768(M),其中E代表"入门级",M代表"中端"。这两个版本都将采用新的设计、改进的贴合度和USB-C充电盒,但中端版本将在盒内增加主动降噪和查询定位功能。此外,古尔曼称,新版AirPods Pro最快将于明年推出。苹果还在开发一款为未来几年准备的机型,它将配备低分辨率摄像头。
高通推出第三代骁龙8s移动平台,布局手机以及终端侧AI
3月18日,高通推出第三代平台骁龙8s移动平台,支持终端侧生成式AI功能,具备先进影像特性。该平台支持广泛的AI模型,包括目前主流的Baichuan-7B、Gemini Nano、Llama 2和智谱ChatGLM等大语言模型,支持参数模型最高达100亿。据介绍,荣耀、iQOO、真我realme、Redmi和Xiaomi等主要OEM厂商和品牌都将采用第三代骁龙8s,首款终端预计将于3月面市。(南方财经)
消息称台积电考虑在日本建设先进封装产能,引进 CoWoS 技术
3月18日消息,据路透社报道,两位知情人士透露,台积电正考虑在日本建设先进封装产能,此举将为日本重启其半导体制造业务增添动力。他们补充说,审议工作还处于早期阶段,但由于信息尚未公开,因此拒绝透露姓名。
据一位了解情况的消息人士透露,台积电正在考虑的一个选择,是将其晶圆基片芯片(CoWoS)封装技术引入日本。CoWoS 是一种高精度技术,涉及将芯片堆叠在一起,提高处理能力,同时节省空间并降低功耗。目前,台积电的 CoWoS 产能全部位于台湾地区。消息人士称,台积电尚未就潜在投资的规模或时间表做出决定。(金融界)
AppleID将成历史,将改名Apple Account
3月18日消息,据科技网站MacRumors报道,苹果计划在今年将“Apple ID”更名为“Apple Account(苹果账户)”。这一消息得到了彭博社记者 Mark Gurman 的确认。新的“Apple Account”名称将在今年晚些时候于网络端和苹果即将发布的重大软件更新中启用,包括适用于 iPhone 的 iOS 18 和适用于 Apple Watch 的 watchOS 11。
预计随着更名完成,“Apple ID”这一超过 20 年的术语将被逐步淘汰,目前尚不清楚苹果做出此决定的原因,但“Apple Account”更易于理解。(环球网科技)
雷峰网付费征集独家价值线索:如果您可以提供有关行业内幕消息,请添加运营微信号:leiphone2 备注行业岗位。

今日热门视频
//
近期热门文章

AWS大中华区2024艰难开局

图森退市「迷云」

俞永福卸任前夜

到顶部