何新解放战争研究资料:史事补正


点击蓝字关注我们


何新解放战争研究资料:
史事补正
1948年5月粟裕将军在中原军区担任的新职务
1948年5月,根据中央指示,粟裕将军被中原局任命新职务为豫皖苏分局委员及兵团司令员。查证当时有关档案文电综述如下:
1948年5月中央书记处城南庄会议后,中共中央决定加强中原中央局的领导力量,扩大中原局的职权和领导范围。中央任命邓xp为中原局第一书记,陈毅为第二书记,以刘伯承任中原军区和野战军司令员,以陈毅为副司令,邓xp为中原军区和中原野战军政委。
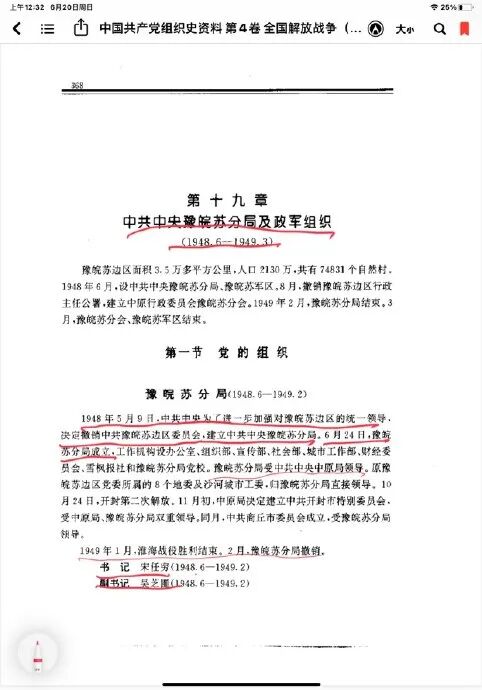
中原中央局下设立地区分局,其中之一为中共中原局豫皖苏分局。该分局是中共设在豫皖苏解放区的代表机构,于1948年春建立,归属于中共中原局领导下,负责领导豫皖苏地区的党政军组织和解放战争等各项工作。
根据中共中央中原局1948年7月2日发布的命令文电,中原局任命宋任穷为豫皖苏分局书记,兼任军分区及豫皖苏兵团政委。任命吴芝圃为副书记。任命粟裕为豫皖苏分局党委委员(之一),同时担任中原军区下属之豫皖苏军分区司令员和豫皖苏兵团司令员。
豫皖苏兵团由粟裕领导的原华东野战军第一兵团组成,直属三个纵队(1、4、6纵队)。
这段组织任命历史见于中央及中原局一系列文件档案资料,且编入中共中央组织部编写的《中国共产党组织史资料》第四册(豫皖苏分局)。
但是不知何故,这个历史和职务未载入于有关的粟裕将军传记、《粟裕年谱》以及秘书等撰稿的晚年“回忆录”。故特查证资料,予以补订。




(2021-06-19)
 何  新  新  书 

↙↙点击阅读原文获取更多讯息
到顶部