程序员中后期,靠什么和其他人拉开差距?



有人说程序员是吃青春饭的,到了35岁会被淘汰。但和身边几十位程序员聊完后,发现实际情况不尽如此!
工作两三年的时候,有些程序员技术优势明显,看起来职业前途很好;工作四五年后,该学的技术都熟练掌握,他们发现技术优势慢慢不明显;工作七八年身边的同事升职加薪后,他们才发现原来和别人拉开差距的恰恰是自己一直忽视的职场软实力。
那些和别人拉开差距的优秀程序员,其实具备了几个被大多数人忽略的能力,接下来分享几点建议,如果你正好有困惑,希望能帮你一二。
Part.01
明确职业目标
那些能绕开35岁危机甚至是裁员危机的人,他们都有一个共通点:他们都有非常明确的职业目标!也就是说,他们一开始就知道自己要走的路。
那么,你的职业目标是什么呢?如果你还没想清楚,给大家一些思路。
如果你的职业目标是成为技术专家,那就精进技术,争取晋升。时刻保持学习力,看技术论文,刷技术博客,持续关注学术界和工业界的最新技术和消息;在公司、在部门、在小组甚至如果有精力的话可以在自媒体等各个渠道做技术分享和讨论,扩大自己在技术圈的影响;除此之外,在技术广度和深度上投入精力,掌握深入的技术知识和实践经验,学习多种开发平台和语言。
如果你的职业目标是升职加薪,那就主动扛事儿,和不同岗位的同事高效协作,了解不同岗位的“话语体系”,和他们无缝沟通,打成一片。同时,向上管理,学会主动和领导沟通汇报。
如果你的职业目标是创业,那就多刷项目、攒资源、积累经验,平时听听博客,了解最前沿的技术和最赚钱的行业。
如果你打算换行,比如有很多程序员转行产品或销售,你可以在业余时间学习新技能、新知识,保持开放的心态多多尝试新领域,为改行做准备。
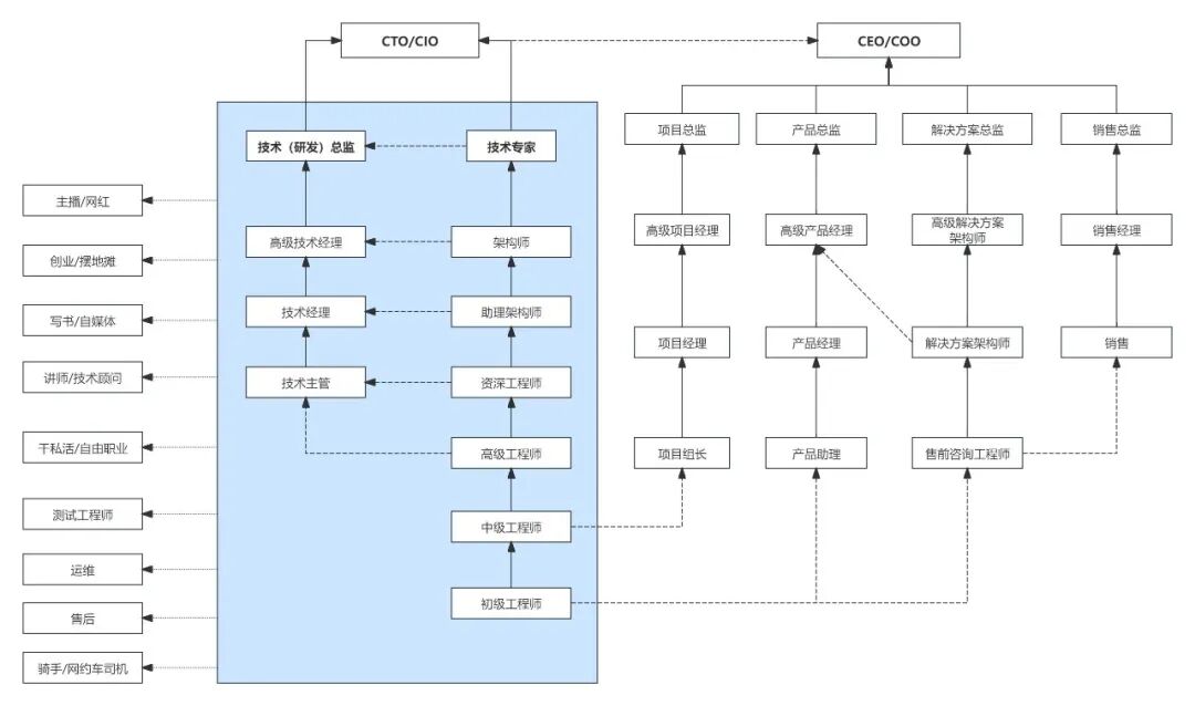
分享一张模板库中用户分享的一张程序员职业路线图,给大家提供点规划思路。

点击查看模板高清原图
不过无论你做什么职业规划,今后选哪条路,用当年明月在《明朝那些事儿》里的话说:无论是千秋霸业,还是万古流芳,成功只有一个——按照自己的方式,去度过人生。
所以希望大家都能享受自己的选择,为自己的职业目标全力以赴。
Part.02
长期主义的学习能力
互联网信息技术的迭代周期快有目共睹,新的编程语言、框架和工具层出不穷。因此,程序员保持学习能力非常重要,而且要长期保持。
为何要持续学习,靠经验积累不行吗?远远不够!程序员这个职业对持续学习有要求是因为行业更新变化太快,积累的经验没有普适性,很快就不适用了!大家回顾一下,自己从毕业到现在,有多少技术你已经看不到它们的踪影了?
日常大家可以通过看视频看技术新闻、读书、参加技术大会等多种方式进行学习。
想要系统化学习,并非单靠看几篇文章就能明白原理,还需要看书,给大家分享一张模板库中用户整理的书单,如果你有需要,可以翻看学习。

点击查看模板高清原图
图书出版比较耗时,所以想要获取一些新技术、新信息,看视频是对读书在时效上的一种查漏补缺。在呈现方式上,图书只会贴一段代码,而视频中这些代码是需要输入的,这时你会发现博主很多的黑科技或者黑技巧,你也能学习到。而且,视频能弥补一些技术大牛在写作技巧不足而不能出书的缺憾,两者结合相得益彰。
你还可以通过多刷论文、技术博客,持续跟进学术界和工业界的最新进展,参加技术大会也是多多益善,因为技术大会上的信息和技术权威又专业,你可以紧跟潮流,获取最新技术的动态,获得更多灵感。
当然,在互联网如此繁盛的今天,大家学习的方式和渠道想必丰富多彩,如果你有好的学习方式和经验,不要吝啬,分享出来大家一起讨论学习。
Part.03
善于表达和沟通的能力
有些程序员认为自己做的是技术性工作,只要写好代码就可以了,其实这是错误认知。在职场中,有效的表达和沟通能解决很多问题,它也在无形中影响着你的个人发展。那些在工作之余关注行业动态、积攒人脉资源,并乐于与同行们沟通的程序员,往往在职业发展道路上走的更高、更远。
有一次和公司的HR聊天,她说有一个男生在面试中从众多不善表达的程序员里脱颖而出,对方侃侃而谈、讲话有理有据、思路清晰的画面给她留下了深刻印象。
善于表达和沟通是重要的工作能力,也是人生路上的加分项,它无形却有力,无声却掷地有声。
在表达上,口头表达和书面表达同样重要。具备良好的口头表达能力,就能清晰地阐述自己的观点和想法,再加上优秀的书面表达能力,如编写出清晰的需求文档、设计文档或用户手册等,或标注清晰的代码注释,帮助其他开发者理解和维护代码,就已经超过了90%的程序员。
在沟通上,程序员在沟通上的出色表现,更能让其锋芒毕露。比如在团队协作中,确保每个人都清楚项目的目标、进度和各自的责任;妥善解决团队内部的冲突和矛盾;和客户有效沟通,理解客户需求并提供解决方案等等,都需要用到高情商、沟通技巧、逻辑思维和情绪稳定等软实力。
接下来分享几个提升沟通和表达能力的方法:

点击查看模板高清原图
想要了解具体的表达技巧,上周公众号的文章《建议大家尽早培养自己的表达能力!分享6个有效工具》,或许可以助你快速提升!
Part.04
解决问题的能力
在职场中,如何判断一个人是否靠谱?方式有很多,一个重要的方式是看他/她是否有解决问题的能力。
很多人在职场多年没有晋升,或者在公司需要优化人员的时候首当其冲,原因之一就是没有解决问题的能力,所以公司就会解决你。
优秀的人,他们遇到困难也焦头烂额,但他们不退缩、不推卸或忽略问题,而是尽可能解决,自己解决不了向别人请教,反正这个问题一定会在他手里终结。
解决问题的能力,是一个人的核心竞争力,也是一个人最大的底气,他们的气质在人群中都能脱颖而出。
如何提高解决问题的能力?接下来请我们的老演员——PDCA出场!

点击查看模板高清原图
PDCA戴明环模型是一种持续改进工具,是管理者的基础工具,目前被应用到很多领域,国内外大厂如百度、华为、小米等都在用。它可以帮助你管理项目,甚至管理人生,让你紧盯目标,不断努力执行的同时,不断检查、复盘、修正,直至成功。
P(Plan):计划。确定方针和目标,确定活动计划;
D(Do):执行。实地去做,实现计划中的内容;
C(Check):检查。总结执行计划的结果,注意效果,找出问题;
A(Action):行动。对总结检查的结果进行处理,成功的经验加以肯定并适当推广、标准化;失败的教训加以总结,以免重现,未解决的问题放到下一个PDCA循环。
Part.05
画图能力
你写技术文档用了一堆文字,写完很有成就感,但篇幅太长没人看。但对面同事画了一张流程图或架构图,目录结构清晰,别人一看就懂,根本不需要多费口舌,如此一对比高下立现。
程序员会画各种图如流程图、架构图、甘特图等是锦上添花的能力,一图胜千言,在注意力稀缺和珍贵的时代,使用能快速吸引别人注意力的图形去呈现工作成果,本身就是一种稀缺的能力。
专业又美观的作图能力不是绣花枕头,中看不中用,它是解决更多问题的重要支点。
比如流程图,在算法设计或系统设计中,它能清晰地表达程序的逻辑和流程,帮助开发者和团队成员理解系统的运作机制。在问题排查的时,也更容易识别和排查。在文档记录上,流程图也可以在后续维护和新人上手效率等工作中出一份力。
比如架构图,在系统设计、技术评审或项目启动中,架构图可以帮助开发者和团队成员理解系统的整体结构和各个组件之间的关系,确保所有成员对系统的设计达成共识,方便后续工作按进度推进。
如果你想学习更多的画图技巧,ProcessOn公众号有很多攻略,模板社区也有非常多来自不同领域优秀又专业的人发布的模板,大家可以自行搜索。
狂欢钜惠 立即开抢
想要购买会员去精进作图能力的小伙伴,最近双十一会员活动正在热卖中,价格低至6折,年度最低价,大家别错过!

今天分享的职场能力都不是一日之功,需要反复、长期的坚持和专注才行,看过不等于学会,知道了如何与其他人拉开差距,马上开始就是变好的开始!
最后,今天是10月24日,一年一度的程序员节,希望大家保持热爱,敢想敢做,开心永驻!
话题互动
你认为一个优秀的程序员
必备的职场软实力是什么呢?
理由呢?
大家快去留言区互动吧❤
10月28日17:00揪5个小可爱
每人送一件ProcessOn定制文化衫


到顶部