注意了!黄陂这13个小城镇,将迎来大改变!今年2月过后就开始!


点击上方蓝字关注我们
这几年,小编感觉里,国家对农村的投入明显有所加大!
比如去年开始,就规定城市土地出让收入中,必须拿出50%以上用于农村地区建设(换句话说就是,黄陂2020年土地出让的240多亿收益里,要拿出120多亿用在农村建设上,范围包括农业设施,农村环境,交通的提升等)
年前,武汉市公布了“擦亮小城镇”建设美丽城镇三年行动实施方案(2020—2022年),计划用3年的时间,提升武汉乡镇的产业和管理水平,小编仔细阅读通知以后,整理了主要内容在这里分享给大家。
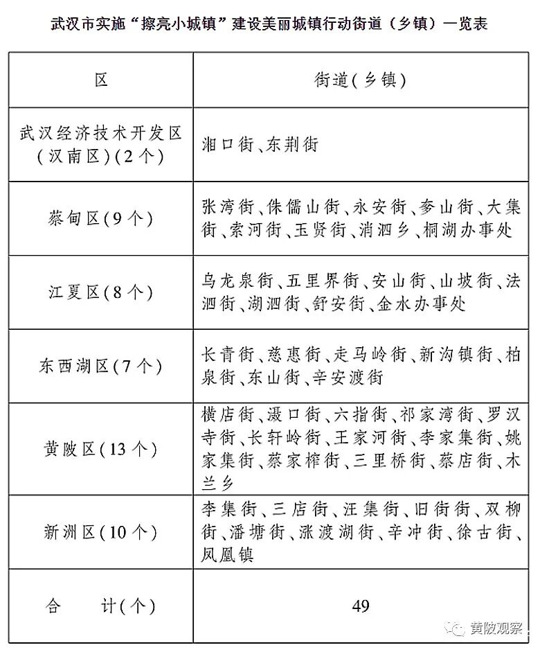
公布的名单中,共有49个街道(乡镇),覆盖了黄陂、新洲、江夏和蔡甸四个新城区和武汉经开和东西湖两个开发区。
黄陂纳入试点的13个城镇分别是:
横店、滠口、六指、祁家湾、罗汉、长岭、王家河、李集、姚集、蔡榨、三里桥、蔡店、木兰乡
黄陂现有15个街道1个乡1个办事处和2个功能区,前川、盘龙城和汉口北属于城市不纳入很好理解,大谭办事处和天河为何没有纳入呢,奇怪!

▲黄陂姚集镇区景色
01
擦亮小城镇建设目标
小城镇建设目标
街面净、线理顺,招牌靓、马路平,货入店、车停正,垃圾治、污水清,花草鲜、环境美,设施全、人文润
乡村小镇,有吸引人的一面,面积不大,5000-20000人左右,既有农村的田园风光恬静安逸,也多少具备城市的基本生活和商业配套,如果有稳定收入的话,住在乡下镇上其实是个不错的选择。
但由于小城镇规模不大,也就存在发展思路不明、设施不足、无序建设、风貌缺失的问题、最关键是缺乏产业,教育和医疗水平也很一般,特别是欠缺公共服务,在生活的便利性上和城市还是存在很大的差别。
擦亮小城镇计划就是补齐现有短板,尽量缩小镇和城市之间的差别。

▲黄陂祁家湾镇区
02
方法
下面就让我们看看具体的提升方法吧,提升流程如下:
1、做好规划
一次规划,分步实施。细化“擦亮小城镇”建设美丽城镇行动项目清单,建立项目库,明确项目推进时序及保障措施
2、补齐短板
小城镇相比大城市,短板确实多。
交通方面,将支持经过镇区的国道省道大中修和提档升级(比如318国道黄陂六指段子类),镇里要建信号灯,停车场,铺装人行道和无障碍设施等;
市政设施方面:统筹水电气通讯系统建设,种树,建公园,恢复池塘,河道和湿地等
垃圾治理方面,学习城市保洁方法
加强污水治理,整治城镇秩序、提高防灾减灾能力
3、强化公共服务功能
这是小城镇最欠缺的功能之一,计划加快教育、医疗、养老、托育、文化、体育、广播电视、物流、车站码头等公共服务设施建设,有序建设和完善社区便民服务设施
完善生产服务,除提升传统的农业服务内容外,还将建设物流服务,仓储配送,快递,乡村旅游,健康养老等设施,提升超市、便利店,集贸市场等设施

▲黄陂李集镇区景色
4、加强镇容风貌管理
5、补齐产业发展短板
1.统筹城乡产业布局,推动镇村联动发展。加快提升传统产业,提高现代农业发展水平。加快构建现代物流体系,培育发展农村新型电子商务。优化营商环境,支持乡贤回归创业。2.突出鲜明的城镇特色,抓好产业功能区建设。大力发展先进制造业、商贸物流业、现代服务业、休闲旅游业、现代高效农业,推进城镇产业转型升级。
这个部分才是重中之重,乡村即使搞得再漂亮,再花团锦簇,如果没有产业,照样留不住人,小城镇需要具备自我造血功能,于此,才不至于凋零破败
小编一直对工业园模式存在质疑,为什么非要把企业集中到一个地方呢(集中在一处的优势是配套设施好建设,环保有保证),某些对环保没多大影响的,对物流要求不高的企业完全可以放在乡村(比如做衣服的企业等),当绝大部分企业都集中在市区边缘的工业区时,农村也就更难留住人了。
6、补齐治理发展短板
简单说就是引进城市里的社区管理模式,引进社会资本参与小城镇基础设施的投资和建设

▲黄陂横店镇区景色
03
建设工期
什么时候开始呢
原规划从2020年开始,但由于众所周知的原因,将从今年开始实行,分为三个步骤,具体如下:
(一)统筹谋划、建立机制(2021年1月底之前)。各相关区制订“擦亮小城镇”建设美丽城镇行动工作方案,分街道(乡镇)编制行动规划,列出项目清单,积极申报进入市、区补短板项目库。
(二)分类推进、全面实施(2021年2月—2022年6月)。坚持市级统筹、区为主体,所有街道(乡镇)要普遍开展公共环境综合整治,达到干净整洁有序。有条件的地方加快补齐公共服务、基础设施、城镇风貌、产业发展短板,打造美丽城镇。
(三)总结评价、巩固提升(2022年7月—2022年12月)。

04
希望不要流于表面黄陂的镇区都比较干净,但没啥活力
小编这几年不怎么爱动,所以去的乡镇不多,有一个共同的印象,那就是这些小镇路都建设得不错,主路上都铺了沥青,建了人行道,架了路灯,路口大多还有红绿灯。
最关键的是,日常都有环卫工人打扫,这些小镇的干净程度,在小编个人的看法里,是要强过盘龙城和汉口北许多的。
黄陂的这些小镇存在的共同问题是,道路狭窄,建筑不整齐且缺乏特点,基本没有产业,日常只能看到老人,妇女和小孩,严重缺乏公共文化活动(晚上娱乐活动就是在家里看电视或者玩手机,当然打麻将也算),平常日子里显得活力不足。
希望擦亮小镇项目能从产业和公共服务方面着手提高小城镇的居住适宜度,如果仅仅只是粉刷一遍小镇里的临街建筑,打扫下街上的垃圾的话,那还真不如不搞。
各位有何看法呢,欢迎留言讨论
由于微信公众号取消了“读者讨论”功能,小编引入了一个小程序来和大家互动,有想要留言的朋友点击下面“请留言”小程序即可。
请留言
02
PS:小编建立了两个讨论群,分别是前川和盘龙城横店发展群,加群要求如下:
1、关心本地区发展者,请对号入群,如前川人加前川群,横店盘龙人加横店盘龙群;
2、不谈论政治,不发广告和其他链接,不骂人,不搞地域歧视;
如各位同意以上两点,请加小编微信后(namana522),备注“前川”或者“盘龙城”以后,小编拉你入群
往期推荐
武汉会不会学深圳,也来个二手房指导价呢,黄陂房价可能降吗?
★★★版权申明★★★
本公众号发表之原创文章、图片和视频等资料,版权均属于黄陂观察公众号管理员所有,任何媒体、网站、个人和团体未经协议授权不得转载、链接、转贴或以其他方式复制发布/发表,违者将依法追究责任


请扫码关注我们
欢迎转发朋友圈和微信群
抖音号搜索:黄陂观察
头条号搜索:黄陂观察
百家号搜索:前川公子
小编微信:namana522
您的一个“分享”,让我们之间的距离又近了一步
到顶部