热搜:996严重违法;全国最畅销的手机;库克获48亿奖金;我国网民破10亿



苹果宣布调整App Store
苹果公司今天宣布计划对 App Store 进行几项改进,以解决美国的开发者对苹果公司提起的集体诉讼。

根据协议条款,苹果将允许开发者使用电子邮件等沟通方式,告诉用户在 iOS 应用之外的支付方式,并将扩大开发者可以为应用、应用内购买和订阅提供的价格点。作为和解的一部分,苹果还计划为小型开发者设立 1 亿美元的“基金”,并将发布关于应用审查过程的年度透明度报告。
苹果公司表示,和解将使 App Store 成为“对开发者来说更好的商业机会”,同时保持 App Store 的安全性。(来源:IT之家)
App弹窗禁止推送八卦绯闻
今起,有关部门将启动“清朗・移动应用程序 PUSH 弹窗突出问题专项整治”。

明确六项整改要求:①禁止推送商业网站平台和“自媒体”账号违规采编发布、转载的新闻信息;②推送新闻信息不得渲染炒作舆情热点,断章取义、篡改原意吸引眼球、误导网民;③未取得互联网新闻信息服务许可的工具类应用不得推送新闻信息;④禁止推送娱乐八卦、明星绯闻、血腥暴力、低俗恶俗等有悖社会主义核心价值观内容;⑤禁止通过 PUSH 弹窗渠道放大传播失德艺人、负面争议人物的有关言论;⑥遇突发事件、灾难事故,不得渲染血腥现场、过度强调案件血腥细节等,不得扎堆推送相关信息。
专项整治期间,网信部门将督促指导有关移动应用程序对照此次整治工作要求开展深入整改。对整改态度不端正、整改措施不彻底、整改后问题依然突出的移动应用程序,网信部门将依法依规严处,直至整改到位。(来源:IT之家)
“996”工作制违法
近日,有关部门联合发布了十件超时加班典型案例,对工时制度、加班费用及劳动者休息休假权益等争议问题的法律适用标准进行了明确。

两部门在其中一宗典型案例中明确:996 即“工作时间为早 9 时至晚 9 时,每周工作 6 天”的内容,严重违反法律关于延长工作时间上限的规定,应认定为无效。
了解到,下一步,两部门将继续联合开展制定指导意见、发布案例、加强信息比对等工作,不断推进裁审程序衔接和法律适用统一,更好实现仲裁与司法的高效、有序衔接,实现劳动争议纠纷化解政治效果、法律效果与社会效果的有机统一。(来源:IT之家)
欧盟将对英伟达收购Arm展开调查
据报道,欧盟计划在下月初,对英伟达540亿美元收购英国芯片设计公司Arm一案展开正式调查。此前,欧盟监管机构已经与英伟达就该收购案进行了数月的非正式探讨。

知情人士称,一旦英伟达向欧盟委员会正式通告其Arm收购计划,调查就将开始。英伟达计划在九月份的第二周提交相关申请。不过,知情人士补充说,申请提交日期仍有可能改变。
英国竞争与市场管理局已建议对交易进行深入调查。此外,英国政府也有可能以国家安全为由阻止收购。欧盟委员会称,截至目前,尚未接到英伟达的收购交易通知。(来源:新浪科技)
库克获7.5亿美元薪酬
据报道,苹果首席执行官蒂姆·库克(Tim Cook)在本周获得超过500万股苹果公司股票。随后,库克兑现了全部的奖励,最终获得3.546亿美元奖励。

这笔504万股的股票奖励(价值超过7.5亿美元)是2011年库克接任苹果首席执行官时达成的股票奖励交易。根据提交给美国证券交易委员会的一份文件,库克在多笔交易中出售了自己所获得的这笔总价值7.516亿美元(约人民币48.5亿元)的股票奖励。扣除3.97亿美元税收后,库克最终拿到3.546亿美元奖励。(来源:新浪科技)
微信公众号新增“我的商店”功能
微信公众号推出新功能“我的商店”,添加该功能后,支持在文章中插入商品卡片,没有开通商店的话可免费开店,更方便运营者引导粉丝购买下单。

根据官方介绍,将商店和公众号关联后支持:在编辑器添加关联商店中的商品,满足带货需求;发表文章后,用户可访问你所添加的商品。另外,“我的商店”功能还支持绑定小程序接入公众号进行卖货。(来源:新浪科技)
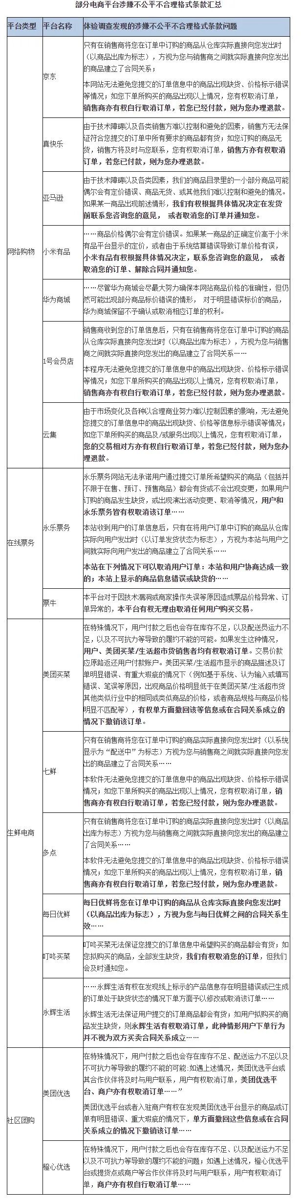
“砍单”调查结果公布
此前北京市消费者协会继年开展电商“砍单”问题调查后,今年再次委托北京阳光消费大数据研究院开展互联网消费“砍单”问题调查。调查结果如下:
(向下滑动浏览)

在本次体验调查中,有个别电商平台涉嫌存在不公平或不合理格式条款。这些电商平台涉嫌通过制定不公平或不合理格式条款,为平台或商家单方面取消订单留有借口。(来源:新浪科技)
中国网民规模破十亿
近日,有关部门围绕互联网基础建设、网民规模等五个方面,力求通过多角度、全方位的数据展现,综合反映2021年上半年我国互联网发展状况。

截至2021年6月,我国网民规模为10.11亿,互联网普及率达71.6%。互联网应用和服务的广泛渗透构建起数字社会的新形态:短视频、直播正在成为全民新的生活方式;人们的购物方式、餐饮方式发生了明显变化;在线公共服务进一步便利民众。(来源:新浪科技)
用户可关闭算法推荐服务
近日,有关部门就关于互联网信息服务算法推荐问题公开征求意见。

征求意见稿提出,算法推荐服务提供者应当向用户提供不针对其个人特征的选项,或者向用户提供便捷的关闭算法推荐服务的选项。用户选择关闭算法推荐服务的,算法推荐服务提供者应当立即停止提供相关服务。 (来源:新浪科技)
SA公布最畅销安卓手机
今天,研究机构 Strategy Analytics 发布了 2021 年 Q2 中国 TOP 3 安卓手机畅销机型。

其中 OPPO A53 5G 位居销量榜首位,小米 Redmi K40 5G 和 vivo iQOO 7 5G 并列第二。(来源:新浪科技)
今天的瓜可真多啊
↘↘↘
到顶部