裁员 5600 人,理想的危机终于爆了




新能源汽车这块儿,自从国家搞“双碳”政策加上各种减免,这几年的发展迅速。
现在大城市里,充电桩啥的都配备得妥妥帖帖的,新能源电车也不再稀有,走到哪里都能见到。
不过话说回来,现在扶持的风头已经过去了,各种福利政策都开始慢慢收紧了,购车优惠也没那么大方了。
那些已经站在行业顶端的车企自然是混得风生水起,但那些新兴车企,想学样儿也得悠着点儿,一口吃不成胖子,不能急着跟风。
这不,理想的危机终于爆了。

裁员5600人,年销量紧缩25%
理想,最近摊上的事有点多。
就在昨天,也就是5月15日。理想汽车传出两个重磅消息:
理想汽车在“五一”假期之后启动了新一轮的全公司范围内的员工优化计划,预计总优化比例将超过18%,数目大约有5600人;
同时还被投资者向美国法院起诉理想汽车及部分高管证券欺诈。
根据2023年的财报,截至去年底理想汽车共有员工31591人,薪酬121.4亿元。
也就是说,此次裁员超过5600人,节约成本近22亿元。
从第一季度新车成交量以及在4月初公布的三月份新车交付量能看出,这也许是压垮理想的“最后一根稻草”。

●图源:理想汽车
去年理想汽车的年销量有376030辆,销量登上了造车新势力的冠军宝座。
同时实现了月交付五万辆的目标,是新势力车企有史以来第一次迈过30万辆的年交付大关。
不同于“薄利多销”,要知道理想汽车中作为主力军的L系列三款车型成交均价基本在30万元以上。
基于去年是新势力车企的销量冠军,并且去年净利润超过118亿元,就排在老牌子比亚迪和大牌子特斯拉之后。
理想汽车创始人李想信心满满的将2024年的年销量目标定为80万,在销量这块儿“一路狂飙”。

●图源:微博
但是直到现在,今年前四月只交付了约10.6万辆,与全年规划目标差的有点太多了。
理想汽车因此下调了全年交付目标,将更改80万辆全年交付目标,调整为56万至64万辆,下降了16万至24万辆,也就是说年销量目标下降25%左右。
谁知道才刚刚过去一个季度,跟设想的路线怎么差了这么多呢?

L6救场
理想决定放缓节奏
其实早在4月初,理想汽车裁员的消息开始陆续被爆出。此外,理想汽车还宣布调整组织架构。
4月3日,理想汽车发布内部全员公告宣布对现行的矩阵型组织进行升级。
随着市场传出大幅度裁员,以及理想汽车今天被投资者向美国法院起诉理想汽车及部分高管证券欺诈的消息越传越广。
理想汽车股价一度跌超3%,此前3月份理想汽车股价已经跌去了3成。
好在此前4月19日理想L6的上市,成为了理想的“救火队员”。

●图源:网络
理想L6官方起售价24.98万元,这比内部原定起售价已经便宜了1万。叠加五一期间的限时权益,起售价再便宜1万元。
5 月 5 日,理想公布了L6 上市半个月以来的订单数达到了4.1万台。
自4月底至现在,凭借着理想L6,理想还蝉联了几周的新势力品牌销冠。

●图源:全民舆车
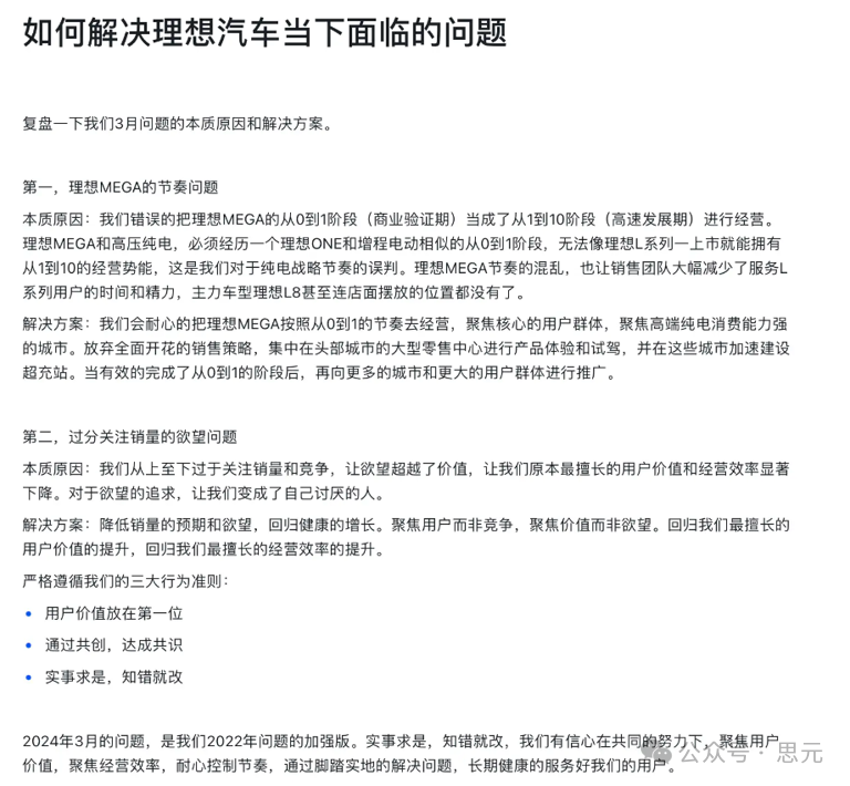
在3月21日下午,理想汽车CEO李想发布“如何解决理想汽车当下面临的问题”的反思内部信。
其中主要提到了错误的把理想MEGA的商业验证期(初期),当成了高速发展期进行运营。

●图源:李想内部信
当时理想MEGA一出,网络上可谓节奏不断。
其次其产品的三个维度:
安全感方面,用户则是直接被车身强度不够,以及螺栓固定A,B柱操作劝退。
价值感,理想L9标配的电吸门,MEGA更贵反而没有,越贵越看不出价值何在?
新鲜感,车型一出,外观“独特”,虽说成为网络上的笑谈而火了一阵,但这时候买的人不就显得有点打“逆风团”?
操之过急,过分关注销量与竞争,是李想主要提出的问题。
之后他宣称接下来理想汽车将降低销量预期,回归健康的增长,聚焦用户而非竞争,回归擅长的用户价值提升和经营效率提升。
放缓节奏,找到品牌的核心价值,也许是当今新势力新能源电车都要经历的重要一环。

净利百亿
卖一辆新能源还亏钱?
雷军在央视的访谈中曾说过,新能源汽车的研发经费仅仅是初始投入,而真正的资金消耗,实际上是在成功塑造品牌之后才会显现。
有相关媒体统计,比亚迪单车利润约为8600元;雷军卖一辆小米SU7亏6800元,整个造车业务共亏损41亿元。

●图源:微博
可能大伙只看到理想去年利润排名第三,盈利118亿,心里想着新能源汽车红利这么高。
但是再往后挖掘一下其他新能源车企,亏损竟然也达到的几十乃至几百个亿可能就会让你瞠目结舌。

●图源:网络
新势力销量排名第一的广汽旗下的新能源品牌埃安,2022年累计销量48万台,实现营业收入532.34亿,同比增长37.54%。
虽然最终在2023年年报中并没有透漏盈利具体数字,但是根据“榜一大哥”的势头,想必也是在前年之上的。
新势力车企中排名第二,就是理想,率先实现去年全年实现盈利118.09亿元。
可以说,理想之所以能够成功实现扭亏为盈,关键在于其紧跟了自去年以来混动市场迅速崛起的潮流,并成功实现了高达37.4万辆的销售业绩。
在之前的2020年至2022年这三年间,理想的财务状况并不乐观,其净利润分别显示为-1.52亿元、-3.21亿元和-20.32亿元。

●图源:网络
新能源车企到最后,或许拼的就是谁能撑到最后,谁的资金链不跨。
不得不说,理想汽车2023年的第一季度的新能源汽车市场占有率只有8%,到了2023第四季度,20万元以上新能源汽车市占率已经达到了16%。
如今30-50万的SUV市场中,理想的几个L系列“主力军”总共有接近20%的市场占有率。
难怪最近一次的电话会议上,理想汽车CEO李想提及,到2030年,理想汽车计划占据20万以上家庭用户市场的三分之一,从而实现超过万亿的营收。
好家伙,现在亏个十亿百亿的心不慌,原来都在盯着新能源后面的万亿“大蛋糕”呢。
但是,有多少汽车能耗到那个时候呢?

不管怎么说,理想这次暂缓节奏,降低销售预期,聚焦用户给了所有的新能源车企敲响了警钟。
跟随时代发展,就如同乘上了发展的“高速列车”。
但是步子迈得太快,有时反而会拉了胯。
新能源电车行业在追求高速发展的同时,更应该回归用户价值和产品价值本身。
用户的需求是行业发展的根本动力,而产品的价值则是满足这些需求的关键所在。
如果忽视了这两点,即使技术进步再快,市场扩张再广,也难以真正赢得用户的认可和信赖。
*编排 | Sunnyue   审核 | Sunnyue
扫码加入高质量交流群
红包、福利、干货,精彩不停


2000万品牌经理人内参!
聚焦头部与标杆,助力品牌高端化。
品牌专访微信:jiangnan254(备注:专访)
百万品牌经理人都在看 ↓↓↓






到顶部