继续操作前请注册或者登录。

吃货的春天?Science子刊:科学家找到一种胡吃海塞也能健康的方法



众所周知,病从口入,肥胖是导致糖尿病、脂肪肝和心血管疾病等慢性重大疾病的罪魁祸首。当健康亮起红灯时,此前的每一口不健康饮食都不是无辜的。因此,避免肥胖的最有效方法就是先管住嘴。然而,对于那些身体还未现异样的人来说,他们也在常立志,也想保持健康,但往往总是“道理我都懂,可面对美食我就是禁不住诱惑”。
这可怎么办?!面对全球日益增长的肥胖症和糖尿病患者数,科学家们也是操碎了心,总想找到一种有效阻止肥胖的方法。
近日,发表在《Science Advances》上的一项新研究中,来自瑞典卡罗林斯卡医学院领导的国际研究团队或找到了一种能“踏踏实实”胡吃海塞的方法,可以在持续食用高脂肪饮食的情况下,预防或扭转糖尿病和肥胖症等疾病。

载脂蛋白CIII(ApoCIII)主要存在于极低密度脂蛋白、高密度脂蛋白及乳糜微粒(CM)中。已知它有抑制脂蛋白脂肪酶(LPL)及肝细胞膜ApoE受体的功能,是脂质代谢的关键调节因子。此前的大规模流行病学研究表明,循环中的ApoCIII水平升高与高甘油三酯血症、心血管疾病、非酒精性脂肪肝病、肝胰岛素抵抗和2型糖尿病有关。然而,ApoCIII基因的功能丧失却可以明显降低心血管疾病风险。

为此,研究团队研究了降低高脂肪饮食诱导的高水平ApoCIII能否改善机体代谢状态。
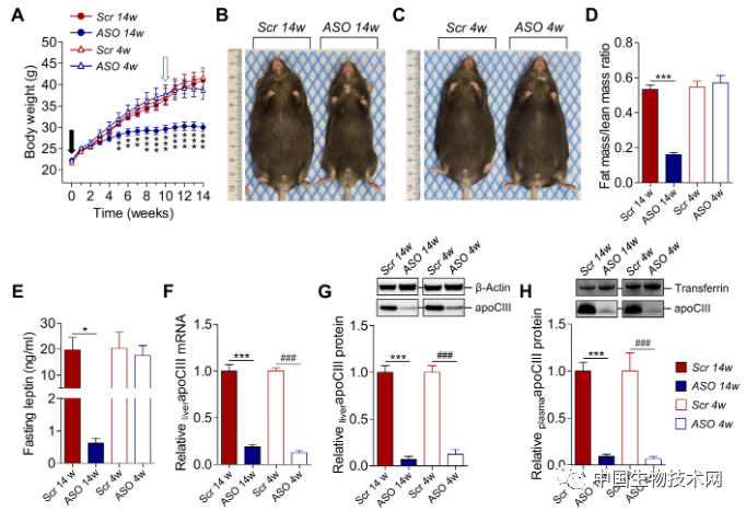
在这项新研究中,研究人员设计了一项预防和可逆性研究。他们使用了两组8周龄小鼠,一组喂食高脂肪饮食,另一组喂食正常饮食。实验期间,两组小鼠的活动量没有明显差异。
高脂肪饮食组的一些小鼠在10周后开始给予4周ApoCIII反义寡聚核苷酸治疗(ASO)以降低其ApoCIII水平;而其余小鼠从实验开始就给予了ASO治疗,以检查喂食高脂肪饮食的情况下ApoCIII水平升高的情况。由于ApoCIII的缺失是有害的,因此研究人员用ASO治疗旨在降低ApoCIII的水平而不是完全抑制它。
研究人员发现,高脂肪食物组的所有小鼠在实验开始4周后都变得肥胖、胰岛素抵抗并伴随肝脂肪变性;然而,在ASO治疗后,仍在喂食高脂肪饮食的小鼠ApoCIII水平降低,血糖代谢、体重和肝脏形态均恢复正常。
而在一开始就直接用ASO治疗的小鼠,没有发生代谢紊乱,并且它们的身体成分和代谢情况与正常饮食的对照组小鼠相同。
研究人员还发现,喂食高脂肪饮食期间对ApoCIII的干扰激活了脂肪酶,并改善了肝清除率和脂质从循环中的分解代谢。此外,降低ApoCIII水平还可以刺激棕色脂肪(BAT)中脂蛋白脂肪酶的活性,用ASO治疗的小鼠显示出有更高代谢活性的棕色脂肪。

因此,ApoCIII水平降低,减少了脂肪堆积,葡萄糖稳态和胰岛素敏感性也得以正常化,从而降低了高脂肪饮食诱导的代谢紊乱。
研究通讯作者、卡罗林斯卡医学院糖尿病和内分泌学研究中心Lisa Juntti-Berggren教授说:“我们的实验证明,尽管持续摄入高脂肪饮食,但降低载脂蛋白CIII的水平可以促进机体胰岛素敏感性增加以逆转脂肪诱导的代谢紊乱。”
论文链接:
https://advances.sciencemag.org/content/7/11/eabc2931

2020年热文精选
1. 杯具了!满满一纸杯热咖啡中,满满的塑料微粒…
2. 美英澳科学家《自然医学》再添力证:新冠病毒乃自然进化产物,或有两种起源…
3. NEJM:间歇性禁食对健康、衰老和疾病的影响
4. 一年内治愈失眠!研究发现:改善睡眠,你或许只需要一条沉重的毯子
5. 哈佛新研究:仅12分钟的剧烈运动,能为健康带来巨大的代谢益处
6. 第一项人类干预试验:在大自然里“摸爬滚打”28天,足以提高免疫力
7. 垃圾食品是“真.垃圾”!它夺走了端粒长度,让人老得更快!
8. Cell解谜:不睡觉真的会死!但致死的变化不是发生在大脑,而是肠道…
9. 《自然通讯》超大规模研究:血液中铁的水平是健康与衰老的关键!
10. 不可思议!科学家一夜之间逆转动物“永久性”脑损伤,还让老年大脑恢复了年轻态…
到顶部