《自然通讯》:昔日“保命”的受体,今天减肥的“关键”!



当人体能量摄入持续超过能量消耗时,就会发生肥胖和代谢疾病。
据世界卫生组织的数据显示,目前全球有超过10亿成年人超重,至少3亿人临床肥胖。肥胖已是世界范围内慢性病和致残的主要原因,如糖尿病、高血压、心血管疾病和某些类型的癌症。虽然改变生活方式对减肥至关重要,但对于那些“管不住嘴”的人来说,药物也同样是一种重要的辅助治疗选择。
目前,大多数“减肥药”都是靶向中枢神经系统通过抑制食欲以减少食物摄入。然而,这些药物可能会产生明显的精神或心血管疾病的副作用。80%以上的减肥药也因此退出了市场。
北京时间5月12号,发表在《Nature Communications》上的一项最新研究中,来自悉尼圣文森特医院加文医学研究所和华中科技大学武汉协和医院等机构的研究人员发现,当食物匮乏时,一种有助于保存能量的受体或是治疗饮食诱导肥胖的关键,而且它还很安全。

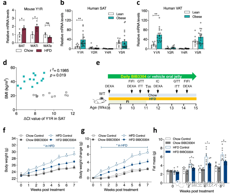
在这项使用动物模型和肥胖者脂肪组织活检的研究中,研究人员发现,阻断神经肽Y分子的一个特定受体,可以增加脂肪代谢并防止体重增加。
神经肽Y(NPY)是饮食摄入和能量稳态调节的最强大“控制者”之一。它在中枢神经系统中广泛表达,通过Y1、Y2、Y4、Y5和Y6受体的信号发挥其作用。其中,Y1受体还充当了身体产热的“制动器'。因此,阻断脂肪组织中Y1受体可以将脂肪的“储存能量”模式转换为“燃烧能量”,从而开启身体产热并减少体重增加。
在这项研究中,研究人员调查了由NPY控制的Y1受体,NPY在饥饿的条件下会在体内释放,以帮助减少能量消耗,增加脂肪储存。研究人员发现,在肥胖者的脂肪组织中,Y1受体的水平更高。
首先,他们在肥胖症小鼠模型中使用仅作用于外周的实验性治疗药物BIBO3304阻断了Y1受体。研究人员发现,用BIBO3304治疗并喂食高脂肪饮食的小鼠在7周内的体重比单纯喂食高脂肪饮食的小鼠减少了约40%。这是由机体产热增加,促进了棕色脂肪的活性从而减少脂肪量引起的。


为了确定Y1受体表达在人类肥胖症条件下是否发生改变,研究人员从身体质量指数(BMI)正常和肥胖的成年受试者中收集了皮下和内脏脂肪组织活检样本,并确定了Y受体mRNA的表达模式与小鼠脂肪组织中Y1表达上调一致。当研究人员将BIBO3304应用于从肥胖者身上分离出的人类脂肪细胞时,他们发现这些细胞开始开启与小鼠体内参与产热的相同基因。这表明,靶向Y1受体通路可能同样会增加脂肪代谢并减少人体体重增加。
研究人员说,NPY是一种新陈代谢调节器,在低能量供应状态下发挥着关键作用,作为一种生存机制,它帮助储存脂肪。然而在今天,这些曾经有利的功能反而会加剧饮食引起的体重增加,导致肥胖和代谢疾病。
研究人员强调,该研究的一个关键部分是证明实验性治疗药物BIBO3304没有穿过血脑屏障,这意味着阻断Y1受体通路的抗肥胖效果并不是通过大脑发生的,而是特异性的发生在外周组织。
因此,这项研究提供了至关重要的证据,即在不影响中枢神经系统的情况下阻断外周组织中的Y1受体,并通过增加能量消耗来有效预防肥胖症。
该研究通讯作者、加文医学研究所神经科学系石雁川博士说:“这是一种新的治疗方法,可能比目前针对抑制食欲的药物更加安全。我们和其他团队已经揭示了靶向NPY-Y1受体的进一步潜在益处,包括刺激骨细胞生长,以及改善心血管功能和胰岛素抵抗。我们希望这项研究结果可以促进对BIBO3304和相关制剂作为肥胖症和其他健康状况潜在治疗方法的进一步探索。"
论文链接:
https://www.nature.com/articles/s41467-021-22925-3

2020年热文精选
1. 杯具了!满满一纸杯热咖啡中,满满的塑料微粒…
2. 美英澳科学家《自然医学》再添力证:新冠病毒乃自然进化产物,或有两种起源…
3. NEJM:间歇性禁食对健康、衰老和疾病的影响
4. 一年内治愈失眠!研究发现:改善睡眠,你或许只需要一条沉重的毯子
5. 哈佛新研究:仅12分钟的剧烈运动,能为健康带来巨大的代谢益处
6. 第一项人类干预试验:在大自然里“摸爬滚打”28天,足以提高免疫力
7. 垃圾食品是“真.垃圾”!它夺走了端粒长度,让人老得更快!
8. Cell解谜:不睡觉真的会死!但致死的变化不是发生在大脑,而是肠道…
9. 《自然通讯》超大规模研究:血液中铁的水平是健康与衰老的关键!
10. 不可思议!科学家一夜之间逆转动物“永久性”脑损伤,还让老年大脑恢复了年轻态…
到顶部