新冠病毒在艾滋病患者体内快速突变,导致新冠病毒加速进化、更加强大




撰文 | 王聪
编辑 | nagashi
排版 | 水成文
新冠病毒导致的新冠肺炎疫情如今已经导致了全世界超过 1.8 亿人感染,造成超过 400 万人死亡,目前,全世界许多国家和地区的新冠感染人数仍在快速增长。接种疫苗是抵抗新冠病毒最有力的措施,然而,随着新冠病毒的广泛传播,越来越多的新冠病毒突变株开始出现,其中许多突变株出现传播性增强、免疫逃逸增强的现象。尤其是在印度被发现的Delta突变株。
以色列近期的一项研究指出,BioNTech/辉瑞的mRNA疫苗的完全接种者预防Delta突变株的有效率仅为64%,而该疫苗对早期新冠毒株的有效性高达94%。
艾滋病(AIDS)是获得性免疫缺陷综合征的简称,由感染HIV病毒引起。HIV是一种能攻击人体免疫系统的病毒,它把人体免疫系统中最重要的CD4+ T细胞作为主要攻击目标,大量破坏该细胞,经过数年或更长的潜伏期后发展成艾滋病病人,使人体丧失免疫功能,因抵抗力极度下降会出现多种感染,后期常常发生恶性肿瘤,以至全身衰竭而死亡。
随着新冠病毒感染人数的持续增长,越来越多研究人员担心新冠病毒对艾滋病患者的感染,因为,艾滋病患者,尤其是晚期患者的免疫系统严重受损,抵抗病毒能力大大下降,更容易被新冠病毒感染,而且,晚期艾滋病患者体内的环境可能会导致新冠病毒出现危险突变和进化。而全世界有 3800 万艾滋病感染者,这不得不让人担心。
2021 年 7 月 10 日,夸祖鲁-纳塔尔大学副教授、德国马克斯普朗克感染生物学研究所研究员 Alex Sigal 在欧洲临床微生物学和传染病大会(ECCMID)做的报告,为上述观点提供了更多证据。
他指出,在南非首次发现的新冠Beta突变株会导致艾滋病患者患上更严重的疾病,更重要的是,晚期艾滋病患者体内的环境为新冠病毒创造了产生危险突变和进化的独特条件。
如果HIV病毒长时间复制导致免疫系统严重受损,那么艾滋病患者感染新冠病毒后,将彻底清除新冠病毒。如果新冠感染在一个人体内持续存在,那么将很可能发生广泛变异,导致突变和进化。
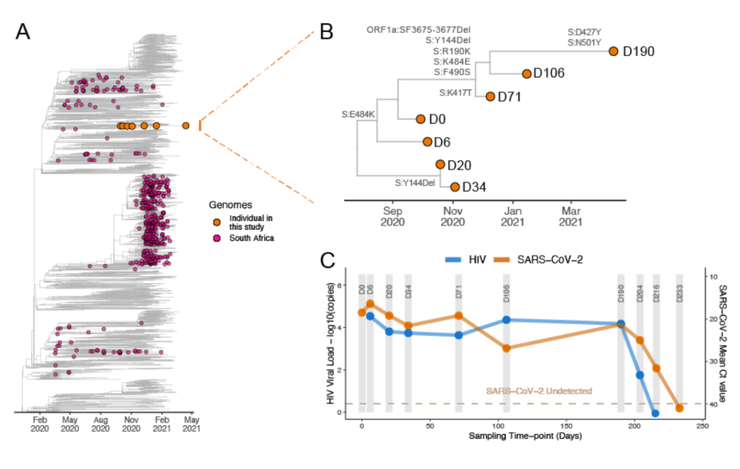
Alex Sigal 教授在报告中还提到了一个典型案例,南非一名 36 岁的晚期艾滋病患者在2020 年 9 月被发现感染了新冠病毒,新冠病毒在她体内持续存在了 216 天,检测表明,她体内的新冠病毒出现了 32 种基因突变,其中有 13 个突变出现在与新冠病毒感染和入侵至关重要的刺突蛋白上,其余 19 个突变则可能改变新冠病毒行为。其中包括Aalpha突变株的E484K突变和Beta突变株的N510Y突变。更重要的是,对她体内的新冠病毒突变株进行鉴定后发现其逃逸抗体中和作用的能力更强。


新冠病毒的突变和进化,会导致其逃避中和作用,这意味之前人们通过自然感染或疫苗接种而产生的抗体将无法很好地保护人们。
最后,Alex Sigal 教授表示,这些发现提醒了我们,要确保感染艾滋病病毒的人得到适当的治疗。如果没有得到及时治疗,那么这些免疫系统严重受损的晚期艾滋病患者被新冠病毒感染后可能会导致进化出比现在更厉害的新冠病毒突变株。
Alex Sigal 教授指出,用抗逆转录病毒疗法控制艾滋病患者体内的HIV病毒,防止他们的免疫系统进一步受损,可能是防止晚期艾滋病患者感染新冠病毒并导致新冠病毒在体内进化的关键。

Alex Sigal 教授
参考资料:
https://www.eurekalert.org/pub_releases/2021-07/esoc-hms070921.php
https://www.medrxiv.org/content/10.1101/2021.06.03.21258228v1




开放转载
本文开放转载:在本文留言告知即可


 微信加群 
为促进前沿研究的传播和交流,我们组建了多个专业交流群,长按下方二维码,即可添加小编微信进群,由于申请人数较多,添加微信时请备注:学校/专业/姓名,如果是PI/教授,还请注明。

点在看,传递你的品味
到顶部