继续操作前请注册或者登录。

潮讯:腾讯视频3块钱买一部剧;苹果自动驾驶汽车;华为转让荣耀商标;小红书整治这种内容



小米成立第二家汽车公司
企查查 App 显示,11 月 18 日,小米汽车科技有限公司成立,法定代表人为雷军,注册资本为 10 亿元人民币,经营范围包含新能源车整车制造、技术开发等,公司注册地为北京。

此前,小米在今年 3 月底官宣造车,公司拟成立一家全资子公司,负责智能电动汽车业务。首期投资为 100 亿元人民币,预计未来 10 年投资约 600 亿元,雷军将兼任智能电动汽车业务的首席执行官。(来源:IT之家)
联发科演示Wi-Fi 7技术
联发科高管今天表示,将在明年 1 月份的 CES 2022 上演示 Wi-Fi 7 技术。

联发科产品营销副副总裁 James Chen说,Wi-Fi 7 将比 6E 带来重大改进。一个是在速度方面。他说:“如果你在 Wi-Fi 7 产品上使用与 Wi-Fi 6E 相同数量的天线,速度会提高 2.4 倍。从 Wi-Fi 6 到 6E,速度没有任何增加,只是添加了一个新的频段。”
Chen 还解释说,这个新标准还将大大减少延迟,这将对游戏等每一毫秒都很重要的应用有很大帮助。耐人寻味的是,他说 Wi-Fi 7 将与你邻居的 Wi-Fi 7 网络“友好相处”,使用新技术来减少来自你家以外的信号干扰。(来源:IT之家)
腾讯视频可按剧集单独购买
近日,腾讯视频近期上线了一项新功能,非会员用户可单独购买某剧集的会员。根据网友截图,单独某剧的会员价格为3元,有效期为3个月。

(来源:新浪科技)
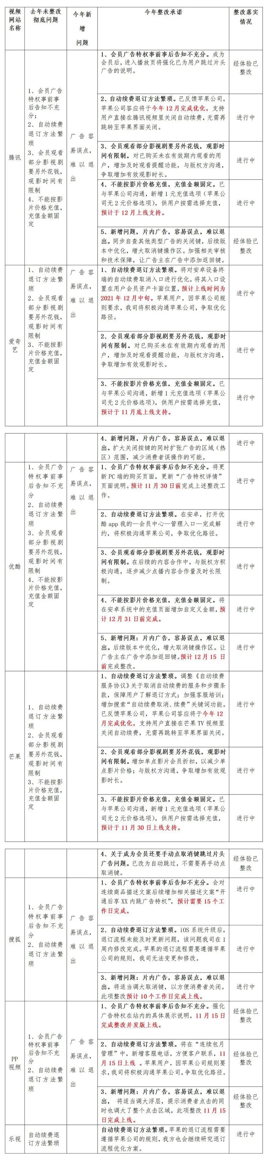
视频网站整改进展
据浙江消保委公众号消息,11 月 19 日,自 7 家视频网站就会员服务问题提交整改报告的 7 天后,浙江省消保委将各视频网站的整改承诺及整改进展情况予以公开,今年各视频网站整改报告及整改落实情况汇总如下:
(向下滑动浏览)

据悉,去年,浙江省消保委约谈提出的 7 项问题,7 家视频网站全部整改有 3 项:1、取消强制自动续费,用户可以自行选择是否自动续费;2、自动续费前,会通过手机短信、站内消息等方式提前 3-5 天告知用户;3、不再使用“开通会员免广告”等绝对宣传用语。
而从表单来看,目前腾讯视频已经完成五项中的两项整改项目,PP 视频已完成所有三项整改项目,其它网站大部分整改项目还在进行中。(来源:IT之家)
华为转让荣耀系列商标
企查查显示,近期,荣耀终端有限公司新增多条商标受让信息,转让人为华为技术有限公司,转让数量超700个,商标包括荣耀亲选、荣耀、荣耀名居等,商标国际分类涉科学仪器、家具、服装鞋帽等。

同时,企查查显示,荣耀公司曾在2020年11月发生工商变更,华为退出荣耀公司投资人。(来源:新浪科技)
苹果研究自动驾驶汽车
根据彭博社报告,苹果正在加速汽车开发,目标是一台支持自动驾驶的汽车。

据悉,苹果想要设计一台没有方向盘和油门踏板的汽车。目前,苹果还在讨论方案,如果在紧急情况下,驾驶者可以通过方向盘处理。同时,AppleCar的中控位置会是一台类似iPad的设备,可以允许乘客交互。
苹果的目标是在四年内推出自动驾驶汽车,也就是2025年亮相。苹果是否能实现这一目标,将取决于苹果是否能开发出一套完整的自动驾驶系统。如果不能实现其目标,苹果可能会推迟计划。(来源:新浪科技)
脉脉回应异常扣费
近日,有媒体就部分App存在“异常扣费”现象,发表《悄没声就把你钱扣了——部分App自动续费“坑人套路”调查》。其中,涉及职场社区平台脉脉“0.1元首充会员后自动续费”等问题。

对此,脉脉相关负责人表示,针对媒体报道,公司迅速进行自查自纠。
据介绍,在脉脉App上的“首充会员仅0.1元”活动,初衷是让用户体验更高效的人才交流服务。《网络交易监督管理办法》发布后,脉脉立即对相关产品进行整改。整改后,设定了自动续费协议勾选项,清晰提醒用户阅读和勾选自动续费协议,并有站内信、邮件、短信等续费提醒功能,同时将自动续费提醒从提前3日改为提前5日,充分保障用户的知情权和自主选择权。近期,整改后的会员续费系统已上线。(来源:新浪科技)
小红书整治炫富笔记
近日,小红书对外公布了最近半年“打击炫富”专项治理的进展。

今年 5 月-10 月,平台处置炫富类违规笔记 8787 篇,处罚账号 240 个;与此同时,针对炫富识别的算法模型再次升级,通过 AI 算法识别炫富的召回能力和准确性得到了大幅提升。(来源:IT之家)
早就该整治炫富了
↘↘↘
到顶部