继续操作前请注册或者登录。

疫情过后,上海有许多“功课”要恶补




上海疫情暴涨!一个月感染超15万人,疫情规模已超当年的武汉。上海形势严峻,城市精细化管理的盲点和堵点浮现,亟待一一解决。




大政府与小政府
狩猎经济只需要个人自发行动,多是主动的、自由的。农耕经济需要社会组织以应对自然灾害,多是被动的、强制性的。“现代民主制度”的基石,即:个人让渡部分权力和自由给国家,换取国家对个人的(有限)保护。基于个人契约的、有限责任的政府,即小政府。中国政府是基于社会要求、社会授权、由社会精英选拔组建的,对社会中的每个人承担无限责任。在汉文化中,作为社会的管理机构(政府),必须“以民为本”,对所有人的生存和发展负责,这种基于社会的、无限责任的政府,即大政府。
为什么中国政府选择“三尽四早”(应收尽收、应隔尽隔、应治尽治,早发现、早报告、早隔离、早治疗),而西方国家普遍选择“群体免疫”躺平?说白了,西方的小政府无力抄和无责任。中国政府作为无限责任大政府,首先必须保障所有人的生存权,为此会不惜代价,停产、停课、停止人口聚集,力图隔离人群、阻断病毒传播。至于个人资本的利益损失,并不是顶层决策的优先考虑的。

方舱医院说建就建、医护病患要免费吃住、免费接送,社区志愿者不顾风险、不计报酬、不辞辛劳,民众宅家、不给社会添乱。凡此种种,只能在电影大片中看到的桥段,在神州大地随处可见。

上海做不成教科书,但至少能做个教材
上海常驻人口多达2500多万,让这样一个超级城市瞬间停转,还要一边抗疫,一边保供,一边辟谣,纵有三头六臂也忙不过来,更何况有些还是未考虑到的新问题。
上海的精准防控“动态清零”。简言之,就是一旦发现病例,立刻启动流行病学调查,与该病例有密切接触的人,以及与密切接触者有密切接触的,统统隔离做核酸检测和环境消杀,几天过后没发现问题,再把人放了(解除隔离)。

之前的新冠病毒,或多或少都带一定咳嗽(发热)症状。医院、写字楼、小区门口、地铁站、商场入口、菜市场等场所天罗地网的测温枪瞄准,能快速捕获。奥密克戎的毒性大大下降,但传播速度更快,繁殖效率更高,且95%以上属于无症状感染,测温枪显然对他是失灵的,无法提供预警。除一些非常特殊的场所需要出示24小时或48小时核酸证明,无症状者想去哪里,就去哪里,没人拦得住。除非摁住他测核酸,还不一定能立马确诊。封控居家的市民,看着停摆的城市,望着确诊的数据,盯着多个若有似无的抢菜平台,内心焦灼和烦闷。
浮华之下的上海,有些老小区不尽人意,没有业委会,没物业,只能依靠寥寥数人的居委会。一个居委会可能要对接多个小区,服务成千上万户居民。小区内没打通沟渠道,平时信息采集也不够,疫情期间居委会人员连轴转,分身乏力。大家都有怨气,一有火星,就可能矛盾激化,甚至出现偷菜、吵架、斗殴等乱象,造成居民和居委会的对立。
吃饭、看病、防疫
上海到底缺不缺物资?从目前蔬菜肉蛋奶等食物总量充足,但供应有问题。正常的情况下,上海有很多本地产蔬菜基地,还有大量的外地蔬菜调运进沪,然后通过批发市场、进入菜场、超市,或者电商系统,走上市民餐桌。运转良好,上海菜价并不会比二线城市贵多少。可突然的封控,导致原有的销售渠道受阻,只剩下残存的网购还在勉强运转。
现在从事物资分发的,主要是政府工作人员、有通行证的物流单位、快递小哥和居委会、物业公司以及志愿者。物流单位和快递小哥负责送到小区门口,居委会、物业公司和志愿者负责送到家门口。上海的文明,是建立在商业文明为底色的现代文明,典型的小政府大社会。和平时期,基层政府多侧重于发展经济,提高财税收入水平,疏于应急管理系统和对短缺资源统筹;老百姓忙于养家糊口,并不热心于社会活动,一幢楼的居民可能都互不认识,更不要谈互帮互助了。
掌管物资分配的机构更是缺乏大数据的支持,老百姓冰箱里还有多少菜,米缸还有多少米,小区有多少人住,有多少老弱病残需要临时照顾,两眼一抹黑,只能按户分发一点应急补给,至于个性化的需求,管不过来、也满足不了。很多市民把希望寄托在小区团购,否找找到合适的“团”全靠运气,价格肉类比平常涨价50%,蔬菜类涨价300%。老年人不会网购,又舍不得加钱买高价菜,居委会忙不过来的时候,真的有饿肚子的风险。
常有人说“用钱能解决的事都不叫事”,但钱真的能买来一切吗?资本只讲经济规律,当你的订单被推迟,被取消时,我们是不是要陷入求人不如求己的自我怀疑中?社会主义的优越性在于相信群众,发动群众,照顾好每一个人,近期广州市的防疫经验(4月10日)就值得上海学习:
一、白云区封控、管控区内55.6万人,管控区内77个居委会,596个网格,建立全覆盖微信群,通过多种渠道及时了解核酸检测,物资配送,就医用药需求。对老弱病残孕幼建立一对一,心理辅导专线。
二、区内大型商超全部按照平时3-5倍供应量保证生活用品。目前区内肉蛋菜生活必需品供应充足,物资齐全。充足司机、骑手,11个电商品牌设立线上下单专用小程序。
三、严厉打击哄抬价格违法行为,目前已对两宗违法行为做出处理。
四、对老弱病残孕幼统计到每个人。白云区内孕产妇,血液透析患者,肿瘤患、慢性病患者等各类就医需求人群15200余人,5家医院及社康中心,2736名医护人员专门保障患者就医需求,送医送药上门。其中封控区内80岁以上老人889人;严重精神障碍患者374人;严重基础疾病者(含血液透析患者)234人;孕产妇1584人;残疾人1692人;均一一落实,服务保障。
五、广州在“最后一百米”构建形成“镇街党(工)委一村(社区)党组织一网格党支部-网格党小组一党员责任区”五级基层组织架构。疫情发生当天,白云区市直机关国企党员3小时内有7000多人向社区报道。目前广州已有15.5万党员干部职工下沉到社区参与疫情防控工作。
六、利用琶洲会展中心的5个展馆建设方舱医院,从4月9日起开始投入1500多人在现场24小时如火如荼地施工,每天还不断有工人前来增援,目前已有一个展馆基本成形,预计一星期内全部完工即可投入使用。
七、广州已完成第一轮11个区全员核酸检测,开始第二轮全员核酸检测也将结束。
疫情早晚都会结束,希望抗疫经验能形成一套完整的制度保留下来,上海越来越好。

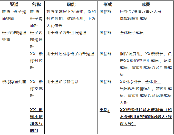
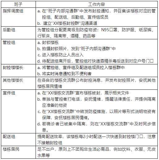
下面是网友编写的业主自组织防疫管理方法:成立班子,确定角色:指挥调度组,楼长,管控组,配送组,后勤组,宣传组。

划分角色是为了减少志愿者的工作承担,毕竟这属于一个公益性质的组织。尽快收集业主信息,以楼栋为单位,由楼长完成收集,应收集到每户现住人口的信息,信息应包含:户号,姓名,电话号码,微信号,年龄,是否会用微信,是否不便下楼,会用微信亲属的电话。

完成信息收集后,应根据微信号/手机号尽快建立以下沟通渠道。在接收到街道/居委会下发的因密接或阳性的封控通知后,尽快限制病例活动范围,“掐断传染链”。安抚周边居民情绪,提升居民信心。



配送保障 原则:为居民提供物资供给,保证“能收到饭”,“能收到药”。入户消杀,专人配送,减少人员交集,“掐断传染链”。

就医保障 原则:为居民提供就医绿色通道,“能去医院”。“能回小区”,物资专人配送,“掐断传染链”。

困难帮扶 原则:为弱势群体和生活困难者提供帮扶,保障其“能收到饭”,“能收到药”。后续进行“正能量宣传”,提振居民信心。

信息提供 原则:为居民提供足够多的物资购买渠道,保障“能买到饭”,“能买到药”。

往期文章:
美债收益率曲线倒挂,经济衰退要来了吗?
法国当年主动退出北约,为什么43年后又选择重返?
末代沙皇与悲情叶卡捷琳堡
上海的优秀与平凡
曾经的“阿拉伯老大哥”埃及,在炮火中前进
居里夫人,寂寞而骄傲的一生
土耳其的突厥帝国大梦

到顶部