复盘延安必康,如何超前预知业绩风险?


文:诗与星空(ID: SingingUnderStars)
2021年12月22日,曾发表了《延安必康,疑似关联方利益输送》一文,对公司的异常预付款等项目提出了质疑,同时提醒投资者谨防暴雷。

2022年4月27日,延安必康发布公告称,疫情防控影响审计工作进度,导致无法按期披露2021年年报。4月30日,公司无法在法定期限披露定期报告主要是:“在重大事项上与年报审计机构未能达成一致(意见),导致公司在定期报告编制中遇到困难。”
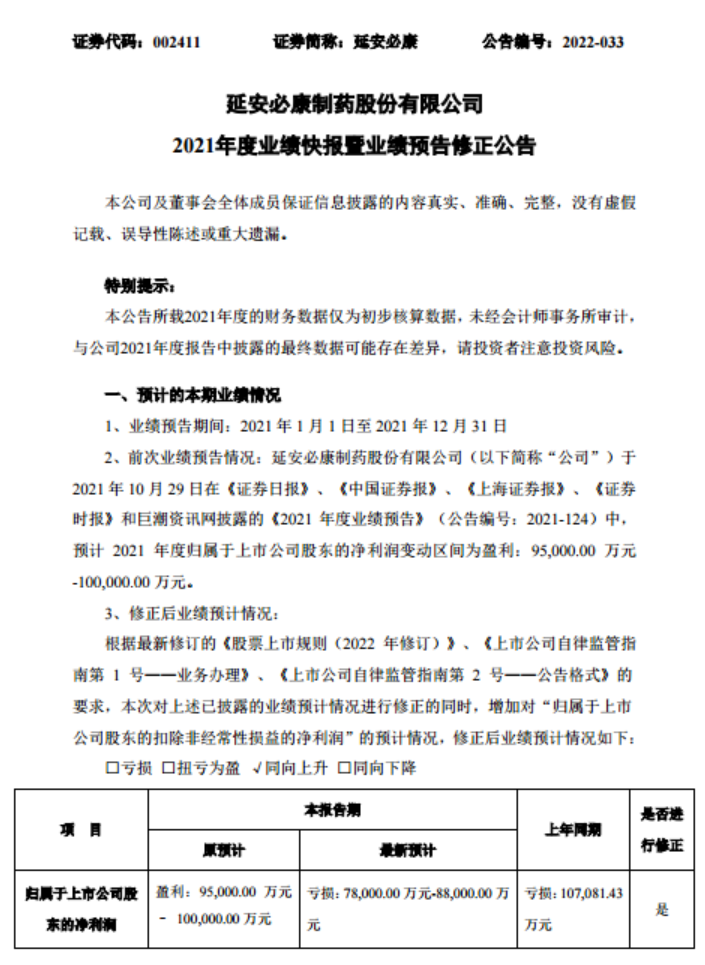
同日,延安必康发布业绩快报暨业绩预告修正公告,2021年归母净利润出现大幅修正。业绩预告修正主要是受疫情影响,在审计过程中的函证问询工作无法正常开展。公司基于谨慎性原则,对应收账款根据预计可回收金额单项计提坏账准备,并对各资产组计提减值。
不能按时出具年报,且年报数据迟迟未与事务所达成一致。
最严重的后果,可能是退市,不过考虑到疫情因素,证监会可能会网开一面,允许延期1-2个月。但新换的事务所,依然对公司的数据不认可,这就很成问题了。
暴雷实锤。
但在某社区,星空君这篇文章,当时收到的评论都是这种:


炒股的,和炒股的,其实是两种生物。
一种是综合市场各种信息,结合自己对上市公司的理解,判断是否买卖;另一种是我不听我不听我不听,你不能说我的股票,说了你就是傻叉。

介绍几个基于财报的防雷技巧。
01
业绩预告的猫腻
很多上市公司,在利用业绩预告宣传自己的时候,经常称增幅百分之多少。
100万增幅100%是200万,1个亿增幅10%是1000万。
不能只看增幅,还要看基数。
一般来说,增幅越离谱的,尤其是那种百分之好几百甚至好几千的,一般都是因为上年同期基数太低,或者业务发生了变化(如借壳)。
很多上市公司在预报业绩的时候,只预报归母净利润,对扣非净利润只字不提,这种大概率有猫腻。卖子公司、卖房产、卖股份等带来的非经常性损益,可能是利润增长的根源。
02
年报发布之前更换事务所
在所有的预警指标中,换事务所可以排在第一位。当然不一定说换事务所一定有问题,但像延安必康这种,100%有问题。
公司的2020年年报,被原来的事务所出具了带强调事项段的无保留意见的审计报告,强调事项涉及控股股东及其关联方非经营性占用上市公司资金。
在2021年年报发布前的2022年2月9日,公司召开临时股东大会确定,聘任北京兴昌华会计师事务所(普通合伙)为2021年年度审计机构。
随着新《证券法》的完善,以及证监会对事务所的监管加强,换事务所也不见得是最佳选择。新事务所并没有让公司如愿,公司被迫发布公告称:在重大事项上与年报审计机构未能达成一致(意见)。
这说明公司的问题很严重,事务所表示,给钱也不能这么写。
03
业绩预报修正
在年报发布之前,上市公司发布业绩修正的,绝大多数是向下修正。

也就是说,出现业绩预报修正的,大概率出问题了。
04
最近发布的最后一份财报
在年报发布之前,三季报和上年的年报非常值得深入研究。
延安必康2017年以来,预付款和其他应收款的增幅都不同寻常。星空君在上一篇文章里详细拆解了两个项目的异常。
在公司修订业绩的公告里,有一句话:受到疫情影响,公司在审计过程中的函证问询工作无法正常开展,基于谨慎性原则,公司对应收账款根据预计可回收金额单项计提坏账准备。
这里要介绍下上市公司审计过程中,事务所如何确定应收款余额的准确性。事务所会根据公司账面应收款的余额,向对应的欠款单位发询证函。
如果欠款单位未回函,事务所会选择替代性方案来确认,比如签署的合同、发票、出库单等。
需要注意的是,在审计合规性方面,有效的替代方案和询证函是等效的。
这就意味着,只要能提供这笔业务的真实证据,公司没必要因为询证函无法送到而计提坏账准备,除非是真的存在问题。
更为离谱的是,这些事项公司称还未和事务所达成共识。在事务所确认之前自己主动确认坏账,是什么操作?
在掩饰什么呢?
05
商誉风险
延安必康在2018年出现了商誉暴雷情况,并一直持续至今。公司并购的8个子公司,有5个计提了商誉减值准备。截止到2021年三季报,商誉账面余额已经下降到了16.43亿元。
星空君“精准预言”,公司将在2021年年报里,继续商誉暴雷。
公司的业绩预报修改公告中称,对于资产减值测试方面,基于谨慎性原则,公司对各资产组计提减值。
从表述来看,结合公司现有财报数据,这部分资产减值,大概率就是商誉。
06
关注大股东
大股东的“骚”操作主要有三种。
一是股权质押,星空君定的标准是股权质押比例超过60%,超过这个比例说明大股东的资金状况有问题,要么是有套现跑路嫌疑,延安必康的大股东股权质押接近100%;
二是减持,2021年以来,公司的第一大股东和第三大股东不断减持,以至于第三大股东短短半年减持成了第四大股东;
三是分红,公司业绩平平,每年都在力所能及的上限分红,甚至是借钱分红。
- END -
免责声明:本文章是基于上市公司的公众公司属性、以上市公司根据其法定义务公开披露的信息(包括但不限于临时公告、定期报告和官方互动平台等)为核心依据的分析研究;诗与星空力求文章所载内容及观点公正,但不保证其准确性、完整性、及时性等;本文中的信息或所表述的意见不构成任何投资建议,诗与星空不对因使用本文章所采取的任何行为承担任何责任。
版权声明:本文章内容为诗与星空原创,未经授权不得转载。
- 更多精彩 -

(点击图片获取全文)




到顶部