继续操作前请注册或者登录。

卑鄙,美国智库绞杀中国5G招数


美国智库的绞杀中国5G恶毒阴招,并正在实施剿灭中国5G技术的计划。
美国人认为,5G技术竞争并不单纯局限在技术领域,应看作是涉及技术元器件以外、各项更加泛化的国家指标上的竞争。对美日两国而言,忽视5G技术竞赛或将导致“全盘皆输”。
美国兰德公司近期搞了个报告叫《赢得与中国的5G技术竞赛》,看起来像是和谷歌前CEO施密特比赛谁极端。这篇由兰德公司亚洲政策高级专家哈罗德(Scott W. Harold)主笔撰写的文章,提出要阻绊中国ICT发展的4个办法,主要强调组合拳策略,包括:在美国、日本的技术市场上驱逐中国ICT企业;限制中国ICT企业获得必要的技术组件;限制ICT人才回流中国;限制中国ICT企业在美国或日本的资本市场融资。
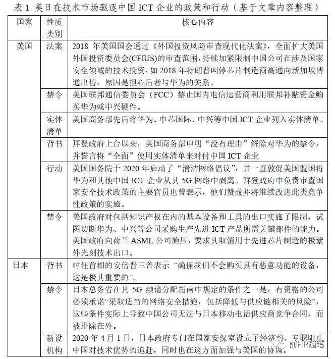
第一,在美国、日本的技术市场上驱逐中国ICT企业。就是通过出台法案、实施贸易实体清单限制、媒体操控污蔑中国设备对个人隐私和国家安全构成威胁等方式,在美国、日本和五眼联盟等技术市场上加快驱逐中国ICT企业。
这个先通过澳大利亚这个走狗出手,然后日本人很阴毒的表面不说,实际上第二个禁止中国5G厂家部署。
美国人对北约盟国和其他五眼联盟,通过政治、外交、军事、情报和媒体等施压,把中国企业赶走,阻止中国企业正常市场拓展和交易。
美国人通过这个无耻的手段,严重打压了华为市场份额,提升了思科、三星和爱立信份额。

第二,限制华为等企业获得器件,干预并阻断芯片等关键产品及其替代品的贸易活动,绞杀华为。
美国人在2019年5月,2020年5月,2020年8月和2021年4月,多次通过各种对华为的绞杀令。限制并最终禁止台湾地区公司向中国大陆出口和代工含有美国知识产权的芯片的规定。2020年9月,韩国公司也暂停向华为公司销售内存芯片。美日等技术优势国家及其盟友的协调行动,任何含超过0%美国技术产品的就不能卖华为、且故意卖一些边缘化技术,驱逐华为出5G赛道。

第三,限制ICT人才回流中国。美国人禁止任何美国籍员工为华为服务,甚至华为美国公司不得不关闭,因为研发任何技术不能给华为总部,技术人员也不允许交流,否则美国公司员工可能要判刑。这样就让华为不得不技术隔离美国。
加强美国对中国留学理工人才的吸引力,同时加强学校与联邦政府执法部门的协调性,以监控外国学生和学者在校园内的活动,最终实现阻断中国人才回流、增强美国技术竞争人才优势的目标。而日本和英国也收紧签证政策,以应对所谓研究成果流向给华为等中国企业的威胁。
第四,限制中国ICT企业在美国或日本的资本市场融资。
中移动、中国电信被他们强制下市(其实无所谓),中芯国际等被拉黑。相关中国企业纳入不允许投资等清单,只有个别美国人认为没有实质性技术公司才能放出清单。不仅仅美国,日本也跟随。2020年5月,日本政府力排金融机构反对,修订了外国投资法规,对外国人投资被认为对国家安全至关重要的公司股票实施了更严格的审查,将须报政府审核的股票交易份额门槛由之前的10%降低至1%。
他们更进一步提出,针对5G技术领域与中国的竞争,建立美、日、欧三边跨大西洋合作具有实现基础。比如美国建立的T12技术联盟等。并千方百计扶持欧美日的5G相关公司。所以说美国人是市场经济,政府不干预市场的,基本上都是被他们搞得脑子都是水了。

到顶部