邓思邈 发自 副驾寺智能车参考 | 公众号 AI4Auto
清华女生蔚来性侵事件发酵了17天,现在有了最新进展。
蔚来在沟通会中披露:当事人未获留用的真正原因是所在岗位没有编制,还说所在团队2023年一整年也没有其他校招和社招编制。
对于争议最大的HR到底有没有说过“她是一个有风险的人”、“会影响公司形象”这类话,蔚来给出的答案是:尚未发现。
![]()
然而,众多网友对蔚来这个回应并不满意:
如此冷冰冰,撇开性骚扰不谈。第一次从私企嘴里听到编制这个词。hr的风险言论,调查了这么久就这?
所以蔚来官方到底是怎么说的?
蔚来最新回应说了啥?
蔚来刚举办的这场说明会,并没有广而告之,昨天选择了小范围直播的方式。
![]()
不过,有参会网友旁听了该会议,并把速记整理公开。
![]()
△出处来自用户“不严肃的克拉拉”
综合看下来,大概有以下几个要点:
1、当事人去年7月27日至今年2月13日在云端工程部产品设计团队实习,工作表现获得了团队同事及主管的认可,工作内容主要是收集其他部门需求、撰写产品定义等。NIO Day上和当事人有关联的内容为自动驾驶领航换电,她并未参与研发工作,所谓的发表专利,当事人是第四作者。
![]()
2、去年8月6日,徐某(同为实习生)约当事人外出后,试图对其实施性侵。当事人报警后,徐某被刑拘,8月18日被批捕;8月19日,蔚来与徐某解除实习关系。8月6日当天,两位实习生所在部门并未安排团建。
3、关于事发第一时间没内部通报,此时这一侵害事件尚未获得司法定论,蔚来合规委员会因此决定暂不对是否内部通报下结论。2022年11月21日,当事人告知HR,侵害者已被判刑,双方可以就内部通报一事进行讨论。经调查确认,HR并未就此事进行跟进,且没有给当事人反馈。
4、当事人未获留用的原因是所在岗位没有编制,且所在团队2023年一整年也没有其他校招和社招编制。
5、蔚来提到了性骚扰案例。2018年以来收到6起投诉,查实5起,解除劳动合同;另有一起为言辞不当,处理方式为口头训诫。
![]()
6、蔚来还对内部管理流程进行了反思,对当事人去年遭遇的同情,对因为没有编制当事人未能获得Offer的遗憾,以及提出了对内部管理方面的建议,例如需要明确告诉实习生转正名额和编制,建立更有效的举报通道,加强防性骚扰的教育。
7、最后回答了外界关心的两个问题,一个是HRBP有没有和当事人提过钱,答案是没有:蔚来HR确实打电话给当事人,想了解情况,但自报家门之后就被挂断电话,期间并没有提到钱的事。
另一个是HR到底有没有说过“她是一个有风险的人”“会影响公司形象”这句话,答案是到目前为止,调查组尚未发现相关证据,如有进一步信息,会继续调查。
![]()
8、通报结束后,蔚来价值委员会宣布成立反性骚扰小组,引入了外部律师事务所来接受员工投诉。最后HR负责人做了检讨,宣布了下一步HR价值观和能力提升计划,以及对实习生关爱、能力提升、管理等方面的措施。
蔚来实习生性侵事件始终
3月3日,某女生在小红书上爆料,其在入职蔚来的第一个月,被男同事潜入房间企图实施强奸,幸在经过两个多小时的斗智斗勇后,对方未能得逞。
![]()
△来自爆料女生小红书
根据爆料人的社交平台账户,当事人是清华本科生,曾在去年10月底发布了一则关于蔚来自动驾驶“云端工程—可视化方向实习岗”的招聘公告,曾用“最靠谱”“最温馨”等词来形容蔚来自动驾驶团队。
事后,该网友保存相关证据并报警,由于证据确凿,目前该男同事已因强奸罪入狱。
时隔多时后,其收到不会被公司留用的反馈。根据该女生所述,其在职期间业绩非常突出,所负责的产品为公司创造了巨大价值,但HR却称“她是一个有风险的人”“会影响公司形象”。
针对上述事件,蔚来在3月4日发布了以下说明:
![]()
但在这份声明发出之后,3月5日,当事人对于这一事件在社交平台上进行了最新回应:
不仅发布了长达数页的事件说明、时间线梳理、疑点回应等,还上传了聊天截图、实习证明照片、刑事判决书照片等证据。
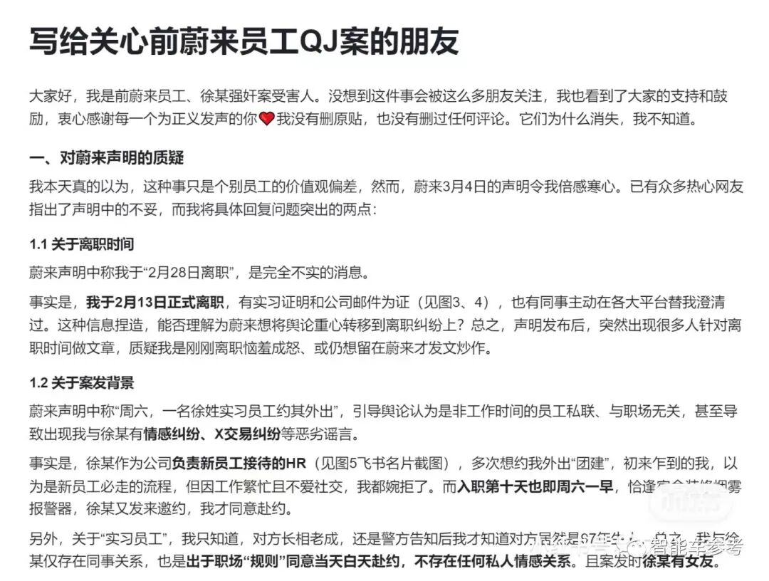
首先,当事人对蔚来的说明提出了两点质疑,主要关于离职时间和案发背景。
![]()
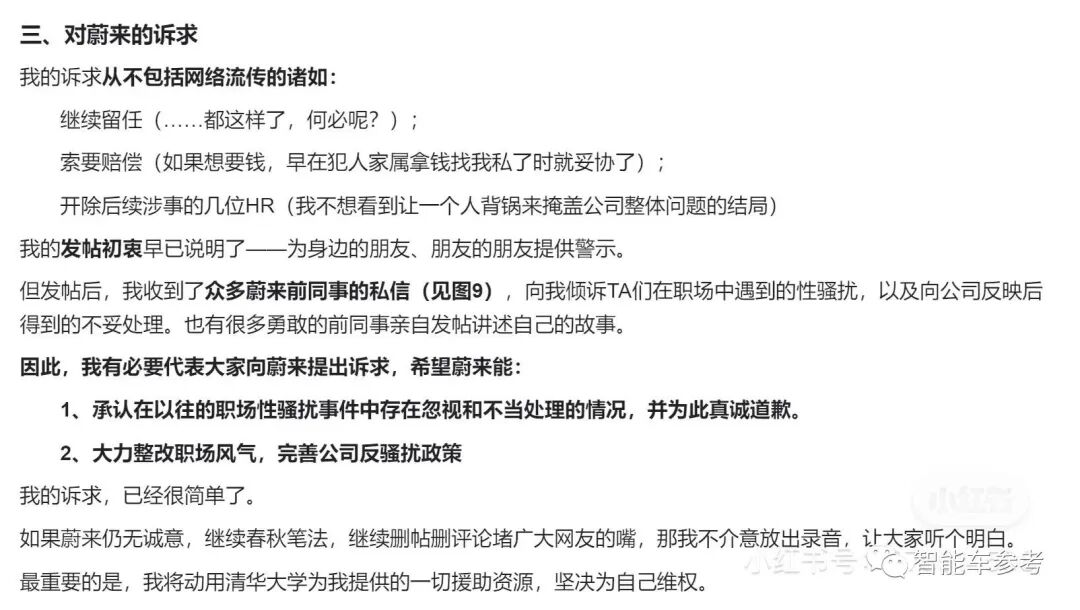
与此同时,当事人还公布了事件全过程的时间线:
![]()
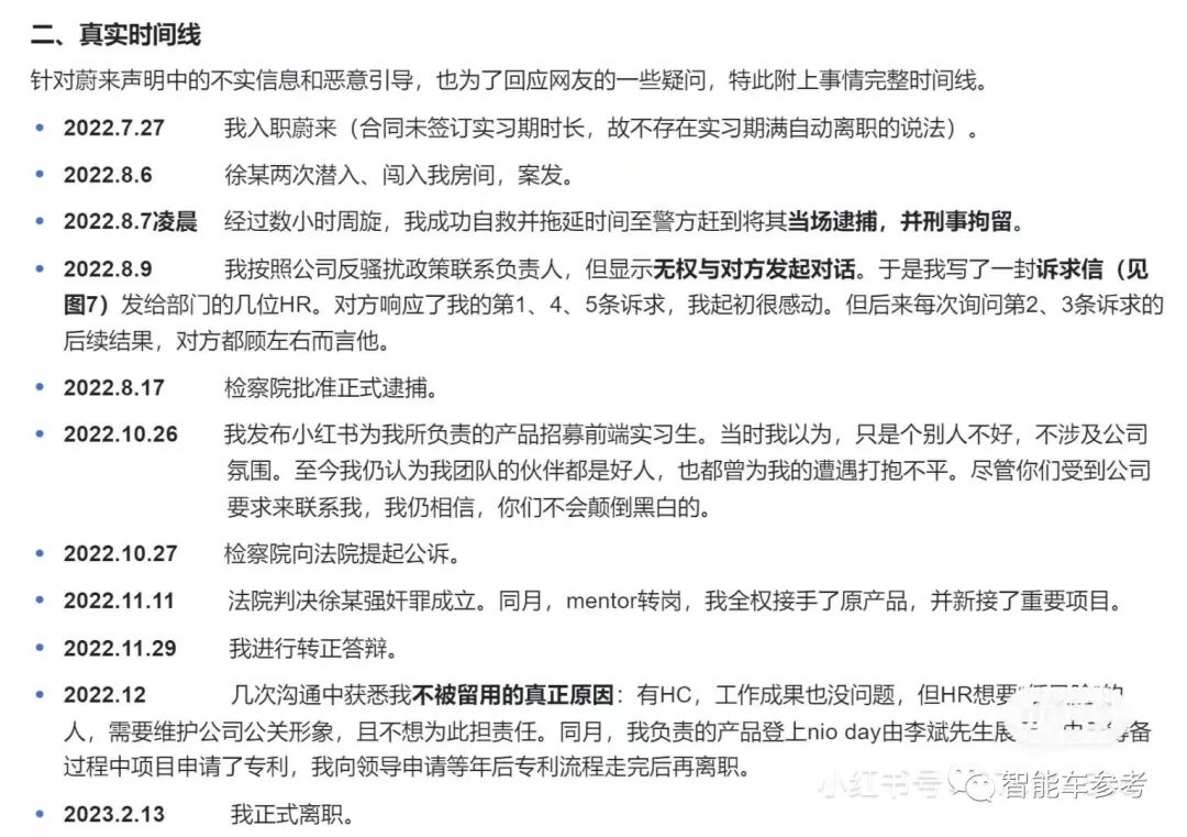
以及案发后当事人向公司提交的诉求信:
![]()
当事人当时表示,她对蔚来的诉求只有以下两点:
![]()
第一,承认在以往的职场性骚扰事件中存在忽视和不当处理的情况,并为此真诚道歉;
第二,大力整改职场风气,完善公司反骚扰政策。
这么看下来,你觉得蔚来最新的内部说明会,解决了这两点诉求吗?
前情传送门:
清华女生在蔚来遭性侵,HR以“影响公司形象”拒绝留用!官方回应了
— 联系作者 —
![]()
— 完 —
【智能车参考】原创内容,未经账号授权,禁止随意转载。
点这里👇关注我,记得标星,么么哒~
清华女生蔚来性侵事件发酵了17天,现在有了最新进展。
蔚来在沟通会中披露:当事人未获留用的真正原因是所在岗位没有编制,还说所在团队2023年一整年也没有其他校招和社招编制。
对于争议最大的HR到底有没有说过“她是一个有风险的人”、“会影响公司形象”这类话,蔚来给出的答案是:尚未发现。
然而,众多网友对蔚来这个回应并不满意:
如此冷冰冰,撇开性骚扰不谈。第一次从私企嘴里听到编制这个词。hr的风险言论,调查了这么久就这?
所以蔚来官方到底是怎么说的?
蔚来最新回应说了啥?
蔚来刚举办的这场说明会,并没有广而告之,昨天选择了小范围直播的方式。
不过,有参会网友旁听了该会议,并把速记整理公开。
△出处来自用户“不严肃的克拉拉”
综合看下来,大概有以下几个要点:
1、当事人去年7月27日至今年2月13日在云端工程部产品设计团队实习,工作表现获得了团队同事及主管的认可,工作内容主要是收集其他部门需求、撰写产品定义等。NIO Day上和当事人有关联的内容为自动驾驶领航换电,她并未参与研发工作,所谓的发表专利,当事人是第四作者。
2、去年8月6日,徐某(同为实习生)约当事人外出后,试图对其实施性侵。当事人报警后,徐某被刑拘,8月18日被批捕;8月19日,蔚来与徐某解除实习关系。8月6日当天,两位实习生所在部门并未安排团建。
3、关于事发第一时间没内部通报,此时这一侵害事件尚未获得司法定论,蔚来合规委员会因此决定暂不对是否内部通报下结论。2022年11月21日,当事人告知HR,侵害者已被判刑,双方可以就内部通报一事进行讨论。经调查确认,HR并未就此事进行跟进,且没有给当事人反馈。
4、当事人未获留用的原因是所在岗位没有编制,且所在团队2023年一整年也没有其他校招和社招编制。
5、蔚来提到了性骚扰案例。2018年以来收到6起投诉,查实5起,解除劳动合同;另有一起为言辞不当,处理方式为口头训诫。
6、蔚来还对内部管理流程进行了反思,对当事人去年遭遇的同情,对因为没有编制当事人未能获得Offer的遗憾,以及提出了对内部管理方面的建议,例如需要明确告诉实习生转正名额和编制,建立更有效的举报通道,加强防性骚扰的教育。
7、最后回答了外界关心的两个问题,一个是HRBP有没有和当事人提过钱,答案是没有:蔚来HR确实打电话给当事人,想了解情况,但自报家门之后就被挂断电话,期间并没有提到钱的事。
另一个是HR到底有没有说过“她是一个有风险的人”“会影响公司形象”这句话,答案是到目前为止,调查组尚未发现相关证据,如有进一步信息,会继续调查。
8、通报结束后,蔚来价值委员会宣布成立反性骚扰小组,引入了外部律师事务所来接受员工投诉。最后HR负责人做了检讨,宣布了下一步HR价值观和能力提升计划,以及对实习生关爱、能力提升、管理等方面的措施。
蔚来实习生性侵事件始终
3月3日,某女生在小红书上爆料,其在入职蔚来的第一个月,被男同事潜入房间企图实施强奸,幸在经过两个多小时的斗智斗勇后,对方未能得逞。
△来自爆料女生小红书
根据爆料人的社交平台账户,当事人是清华本科生,曾在去年10月底发布了一则关于蔚来自动驾驶“云端工程—可视化方向实习岗”的招聘公告,曾用“最靠谱”“最温馨”等词来形容蔚来自动驾驶团队。
事后,该网友保存相关证据并报警,由于证据确凿,目前该男同事已因强奸罪入狱。
时隔多时后,其收到不会被公司留用的反馈。根据该女生所述,其在职期间业绩非常突出,所负责的产品为公司创造了巨大价值,但HR却称“她是一个有风险的人”“会影响公司形象”。
针对上述事件,蔚来在3月4日发布了以下说明:
但在这份声明发出之后,3月5日,当事人对于这一事件在社交平台上进行了最新回应:
不仅发布了长达数页的事件说明、时间线梳理、疑点回应等,还上传了聊天截图、实习证明照片、刑事判决书照片等证据。
首先,当事人对蔚来的说明提出了两点质疑,主要关于离职时间和案发背景。
与此同时,当事人还公布了事件全过程的时间线:
以及案发后当事人向公司提交的诉求信:
当事人当时表示,她对蔚来的诉求只有以下两点:
第一,承认在以往的职场性骚扰事件中存在忽视和不当处理的情况,并为此真诚道歉;
第二,大力整改职场风气,完善公司反骚扰政策。
这么看下来,你觉得蔚来最新的内部说明会,解决了这两点诉求吗?
前情传送门:
清华女生在蔚来遭性侵,HR以“影响公司形象”拒绝留用!官方回应了
— 联系作者 —
— 完 —
【智能车参考】原创内容,未经账号授权,禁止随意转载。
点这里👇关注我,记得标星,么么哒~