邓思邈 发自 副驾寺智能车参考 | 公众号 AI4Auto
自动驾驶域控制器创业第一股,要来了。
知行科技,以中国第二大自动驾驶域控制器提供商的身份,提交招股书,正式冲刺港交所IPO。
2016年成立,国内最早一批做自动驾驶域控制器的公司,属于智能车浪潮红利的获得者。
总部设在“智驾之城”苏州,这里有图达通、智加科技、Momenta、九识智能……知行科技将有望是苏州引入的这些自动驾驶公司里的第一股。
![]()
理想卖得好,知行科技跟着受益;吉利极氪卖得好,知行科技也跟着受益。截至目前共交付超过10万台域控制器,市占率为26.2%,去年全年营收13.3亿元,同比增长644%。
然而这才刚刚开始——据公开数据显示,2022年中国乘用车自动驾驶域控制器渗透率达到4.5%,2030年将会达到72.8%。
造车和自动驾驶公司还不赚钱,但供应链明显已经很稳了。
知行科技核心数据
知行科技成立于2016年12月,专注于做乘用车自动驾驶域控制器。
2018年与Mobileye达成合作,产品最早于2020年开始量产交付。
![]()
招股书披露了知行科技近3年关键的经营数据。
首先是营收。
知行科技2020年、2021年、2022年收入分别为0.48亿元、1.78亿元、13.26亿元。
![]()
不难看出,知行科技营收从2022年开始大幅上涨,同比2021年增长644%。
其主要得益于吉利旗下极氪001的量产交付,该车智能驾驶域搭载的是知行科技和Mobileye合作的Supervision系统,包括两块EQ5H芯片组成的高算力自动驾驶控制器,可实现城区道路、高速高架场景下的导航辅助自动驾驶功能。
![]()
事实上,知行科技2022年全年13.26亿元的营收中,有96.4%的收入都是来自吉利,即对应12.775亿元。
2021年知行科技全年1.78亿元的营收中,有53.0%的收入来自吉利,即对应9450万元。
在研发支出上,也表现出逐年增长的趋势。
知行科技2020年、2021年、2022年研发投入分别为0.44亿元、0.55亿元、1.04亿元。
![]()
截至2022年年底,知行科技共有245名研发人员,占雇员总数的74%。
值得注意的是,即便有吉利这样的大客户,知行科技目前仍处于亏损状态。
不过亏损明显在改善——2020年、2021年、2022年净亏损分别为0.54亿元、4.64亿元、3.42亿元。
![]()
知行科技表示,未来将会持续进行产品研发、扩大产能、招募更多工程师和人才、增加销售及营销活动,受到多方面因素影响,未来可能会持续产生经营亏损及净亏损。
截至2022年12月31日,知行科技账上现金及现金等价物为3.66亿元。
什么撑起了知行科技IPO?
知行科技目前提供的产品及服务包括三大类:
自动驾驶域控制器、智能前视摄像头、自动驾驶相关研发服务。
其中自动驾驶域控制器为知行科技营收的主要来源,2022年该项业务占总营收的94.3%。
![]()
什么是自动驾驶域控制器?
自动驾驶域控制器是由硬件和软件组成的复杂系统,一般而言,软件占自动驾驶域控制器整体成本的20%至40%。而硬件包括SoC、微处理器、PCB、电阻器、电容器及结构部件,占总成本的约60%至80%。
![]()
其中,SoC是最有价值的部件,对自动驾驶域控制器的性能具有巨大影响,SoC占自动驾驶域控制器整体成本的20%至40%。
所以知行科技作为自动驾驶域控制器提供商,处于中游,向上需要向Mobileye、瑞萨电子、德州仪器、舜宇光学这样的组件提供商进行采购,向下主要面向的是汽车主机厂。
![]()
截至目前,知行科技合计共交付超过10万台自动驾驶域控制器。
从知行科技具体推出的产品来看,主要包括以下三类:
![]()
1、自动驾驶解决方案Supervision:与Mobileye合作推出,点对点辅助驾驶导航解决方案,该方案下配备11个摄像头,装备两个Mobileye的EyeQ®5H芯片。
2、IDC系列(自研的自动驾驶域控制器产品系列):将高速自动驾驶功能和低速自动泊车功能集成在一颗SoC中,提高系统工作效率的同时降低了产品成本。以面向中高端汽车的IDC Mid方案为例,知行科技的专有算法使得iDC Mid集成高速NOA、记忆泊车HPA、安全辅助等辅助驾驶功能。
3、IFC系列(L2级自动驾驶解决方案):包括车道居中、自适应巡航控制及各项安全辅助功能,如紧急车道保持、自动紧急制动功能。
![]()
截至目前,除了与吉利进行合作,被选定为极氪001、009车型的自动驾驶解决方案供应商,知行科技已还获得了来自其他汽车主机厂的定点函,包括上汽通用五菱、长城、奇瑞、东风及极星等。
![]()
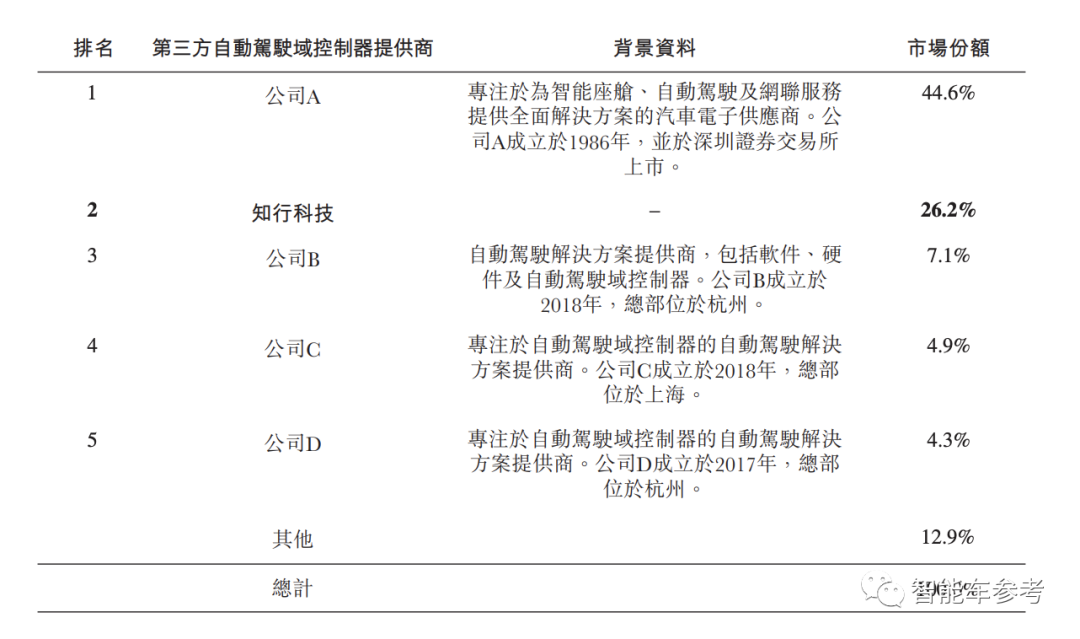
从行业地位来看,根据弗若斯特沙利文的资料,按2022年自动驾驶域控制器销售收入计,知行科技是中国第二大第三方自动驾驶域控制器提供商,市场份额为26.2%。
![]()
结合行业格局和图中给出的信息,可以进行推测:图中公司A为德赛西威,公司B为宏景智驾,公司C为创时智驾,公司D为福瑞泰克。
除此之外,弗若斯特沙利文的资料还表示,按2022年自动驾驶域控制器销售收入计(包含整车厂自研的域控制器),知行科技是中国第四大整体自动驾驶域控制器提供商,市场份额为8.6%。
而且就2021-2022年的自动驾驶域控制器销售增长率而言,知行科技是中国所有主流第三方自动驾驶域控制器供应商中,增长最快的公司。
![]()
所以单从自动驾驶域控制器来看,知行科技妥妥处于行业领先地位。
谁打造了知行科技?
公司核心人物主要包括3位,分别是创始人兼CEO宋阳、首席技术官卢玉坤、副总裁李双江。
![]()
他们曾经的就业轨迹十分相同:三人都曾任职于博世和百利得。
首先来看创始人兼CEO宋阳,本科毕业于北京机械工业学院的机电工程学专业,硕士毕业于中国科学技术大学的电子信息工程学专业。
![]()
在创立知行科技之前,宋阳早在2004年就加入博世,担任过被动安全工程部高级工程师、先进驾驶员辅助部部门经理;2014年至2016年期间,宋阳在百利得汽车主动安全系统公司担任总经理。
知行科技首席技术官是卢玉坤,本科毕业于南航信息工程学专业,后来在英国爱丁堡大学拿到了讯号处理和通讯学硕士学位。
![]()
在此之前,卢玉坤最早于2006年加入博世,担任研发部经理,主要负责负责汽车被动安全技术及驾驶辅助系统研发;后来于2015年加入百得利汽车,担任研发部工程经理;2016-2017年期间,卢玉坤在耐世特汽车系统公司负责自动驾驶技术研发。
知行科技副总裁为李双江,本硕都毕业于华中科技大学,本科学的是水利水电工程学专业,硕士读的是系统分析与整合学专业。
![]()
李双江曾经在博世担任软件部经理,专注自动驾驶软件及感应器研发;2015-2017年期间,李双江加入百得利汽车,担任主动安全部经理,主要负责自动驾驶软件及智能前置摄像机相关软件研发。
从公司目前的股权架构来看,宋阳为最大股东。
![]()
此外,公司的股东还包括自知一号、混改基金、李想背后的北京车和家等等。
而且根据资料显示,自从成立以来,知行科技一共完成了9轮融资,从Pre-A轮到C3轮融资,投资方包括明势资本、讯飞创投、建银国际、国中资本、元禾原点、招商启航、乾融控股、雅枫投资、德载厚资本、华强创投、永鑫方舟、上海刻瑞斯、中银粤财、粤财创投等等。
被资本和业界不断看好,也能说明知行科技背后的实力。
而如今伴随着冲刺IPO上市,知行科技希望让“人人拥有智能出行”的梦想,或许离现实更近一步了。
招股书传送门:
https://www1.hkexnews.hk/app/sehk/2023/105282/documents/sehk23040402304_c.pdf
— 联系作者 —
![]()
— 完 —
【智能车参考】原创内容,未经账号授权,禁止随意转载。
点这里👇关注我,记得标星,么么哒~
自动驾驶域控制器创业第一股,要来了。
知行科技,以中国第二大自动驾驶域控制器提供商的身份,提交招股书,正式冲刺港交所IPO。
2016年成立,国内最早一批做自动驾驶域控制器的公司,属于智能车浪潮红利的获得者。
总部设在“智驾之城”苏州,这里有图达通、智加科技、Momenta、九识智能……知行科技将有望是苏州引入的这些自动驾驶公司里的第一股。
理想卖得好,知行科技跟着受益;吉利极氪卖得好,知行科技也跟着受益。截至目前共交付超过10万台域控制器,市占率为26.2%,去年全年营收13.3亿元,同比增长644%。
然而这才刚刚开始——据公开数据显示,2022年中国乘用车自动驾驶域控制器渗透率达到4.5%,2030年将会达到72.8%。
造车和自动驾驶公司还不赚钱,但供应链明显已经很稳了。
知行科技核心数据
知行科技成立于2016年12月,专注于做乘用车自动驾驶域控制器。
2018年与Mobileye达成合作,产品最早于2020年开始量产交付。
招股书披露了知行科技近3年关键的经营数据。
首先是营收。
知行科技2020年、2021年、2022年收入分别为0.48亿元、1.78亿元、13.26亿元。
不难看出,知行科技营收从2022年开始大幅上涨,同比2021年增长644%。
其主要得益于吉利旗下极氪001的量产交付,该车智能驾驶域搭载的是知行科技和Mobileye合作的Supervision系统,包括两块EQ5H芯片组成的高算力自动驾驶控制器,可实现城区道路、高速高架场景下的导航辅助自动驾驶功能。
事实上,知行科技2022年全年13.26亿元的营收中,有96.4%的收入都是来自吉利,即对应12.775亿元。
2021年知行科技全年1.78亿元的营收中,有53.0%的收入来自吉利,即对应9450万元。
在研发支出上,也表现出逐年增长的趋势。
知行科技2020年、2021年、2022年研发投入分别为0.44亿元、0.55亿元、1.04亿元。
截至2022年年底,知行科技共有245名研发人员,占雇员总数的74%。
值得注意的是,即便有吉利这样的大客户,知行科技目前仍处于亏损状态。
不过亏损明显在改善——2020年、2021年、2022年净亏损分别为0.54亿元、4.64亿元、3.42亿元。
知行科技表示,未来将会持续进行产品研发、扩大产能、招募更多工程师和人才、增加销售及营销活动,受到多方面因素影响,未来可能会持续产生经营亏损及净亏损。
截至2022年12月31日,知行科技账上现金及现金等价物为3.66亿元。
什么撑起了知行科技IPO?
知行科技目前提供的产品及服务包括三大类:
自动驾驶域控制器、智能前视摄像头、自动驾驶相关研发服务。
其中自动驾驶域控制器为知行科技营收的主要来源,2022年该项业务占总营收的94.3%。
什么是自动驾驶域控制器?
自动驾驶域控制器是由硬件和软件组成的复杂系统,一般而言,软件占自动驾驶域控制器整体成本的20%至40%。而硬件包括SoC、微处理器、PCB、电阻器、电容器及结构部件,占总成本的约60%至80%。
其中,SoC是最有价值的部件,对自动驾驶域控制器的性能具有巨大影响,SoC占自动驾驶域控制器整体成本的20%至40%。
所以知行科技作为自动驾驶域控制器提供商,处于中游,向上需要向Mobileye、瑞萨电子、德州仪器、舜宇光学这样的组件提供商进行采购,向下主要面向的是汽车主机厂。
截至目前,知行科技合计共交付超过10万台自动驾驶域控制器。
从知行科技具体推出的产品来看,主要包括以下三类:
1、自动驾驶解决方案Supervision:与Mobileye合作推出,点对点辅助驾驶导航解决方案,该方案下配备11个摄像头,装备两个Mobileye的EyeQ®5H芯片。
2、IDC系列(自研的自动驾驶域控制器产品系列):将高速自动驾驶功能和低速自动泊车功能集成在一颗SoC中,提高系统工作效率的同时降低了产品成本。以面向中高端汽车的IDC Mid方案为例,知行科技的专有算法使得iDC Mid集成高速NOA、记忆泊车HPA、安全辅助等辅助驾驶功能。
3、IFC系列(L2级自动驾驶解决方案):包括车道居中、自适应巡航控制及各项安全辅助功能,如紧急车道保持、自动紧急制动功能。
截至目前,除了与吉利进行合作,被选定为极氪001、009车型的自动驾驶解决方案供应商,知行科技已还获得了来自其他汽车主机厂的定点函,包括上汽通用五菱、长城、奇瑞、东风及极星等。
从行业地位来看,根据弗若斯特沙利文的资料,按2022年自动驾驶域控制器销售收入计,知行科技是中国第二大第三方自动驾驶域控制器提供商,市场份额为26.2%。
结合行业格局和图中给出的信息,可以进行推测:图中公司A为德赛西威,公司B为宏景智驾,公司C为创时智驾,公司D为福瑞泰克。
除此之外,弗若斯特沙利文的资料还表示,按2022年自动驾驶域控制器销售收入计(包含整车厂自研的域控制器),知行科技是中国第四大整体自动驾驶域控制器提供商,市场份额为8.6%。
而且就2021-2022年的自动驾驶域控制器销售增长率而言,知行科技是中国所有主流第三方自动驾驶域控制器供应商中,增长最快的公司。
所以单从自动驾驶域控制器来看,知行科技妥妥处于行业领先地位。
谁打造了知行科技?
公司核心人物主要包括3位,分别是创始人兼CEO宋阳、首席技术官卢玉坤、副总裁李双江。
他们曾经的就业轨迹十分相同:三人都曾任职于博世和百利得。
首先来看创始人兼CEO宋阳,本科毕业于北京机械工业学院的机电工程学专业,硕士毕业于中国科学技术大学的电子信息工程学专业。
在创立知行科技之前,宋阳早在2004年就加入博世,担任过被动安全工程部高级工程师、先进驾驶员辅助部部门经理;2014年至2016年期间,宋阳在百利得汽车主动安全系统公司担任总经理。
知行科技首席技术官是卢玉坤,本科毕业于南航信息工程学专业,后来在英国爱丁堡大学拿到了讯号处理和通讯学硕士学位。
在此之前,卢玉坤最早于2006年加入博世,担任研发部经理,主要负责负责汽车被动安全技术及驾驶辅助系统研发;后来于2015年加入百得利汽车,担任研发部工程经理;2016-2017年期间,卢玉坤在耐世特汽车系统公司负责自动驾驶技术研发。
知行科技副总裁为李双江,本硕都毕业于华中科技大学,本科学的是水利水电工程学专业,硕士读的是系统分析与整合学专业。
李双江曾经在博世担任软件部经理,专注自动驾驶软件及感应器研发;2015-2017年期间,李双江加入百得利汽车,担任主动安全部经理,主要负责自动驾驶软件及智能前置摄像机相关软件研发。
从公司目前的股权架构来看,宋阳为最大股东。
此外,公司的股东还包括自知一号、混改基金、李想背后的北京车和家等等。
而且根据资料显示,自从成立以来,知行科技一共完成了9轮融资,从Pre-A轮到C3轮融资,投资方包括明势资本、讯飞创投、建银国际、国中资本、元禾原点、招商启航、乾融控股、雅枫投资、德载厚资本、华强创投、永鑫方舟、上海刻瑞斯、中银粤财、粤财创投等等。
被资本和业界不断看好,也能说明知行科技背后的实力。
而如今伴随着冲刺IPO上市,知行科技希望让“人人拥有智能出行”的梦想,或许离现实更近一步了。
招股书传送门:
https://www1.hkexnews.hk/app/sehk/2023/105282/documents/sehk23040402304_c.pdf
— 联系作者 —
— 完 —
【智能车参考】原创内容,未经账号授权,禁止随意转载。
点这里👇关注我,记得标星,么么哒~