继续操作前请注册或者登录。

惨淡收场!放开限购,也没用了!



作者:子非鱼
01
放开限购已成为主流
最近苏州、青岛放开限购的反复操作,闹得沸沸扬扬。
苏州方面在取消全域限购一天后,又重启了主城区的限购,要求非户籍人口购房仍需6个月社保。
而青岛在宣城放开二手房限购之后,又删除了这句话。
针对此事,我在前几天的文章中说过,两座城市遭遇政策的反复主要是因为触碰了红线。
与苏州、青岛同时放松限购的济南为何没有遭遇反复,因为济南保留了最后的底线。
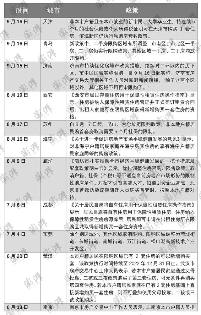
在苏州、青岛之前,放松限购的城市有很多。根据澎湃新闻统计,至少36个城市调整了限购政策。



完全放开限购的城市有很多,比如率先放开限购的福州,还有沈阳、廊坊,佛山与东莞只保留了最后一点颜面,基本也都放开了。
苏州虽然城市级别不高,但它是最牛地级市,是GDP超两万亿,人口超千万的最牛地级市,而青岛则是身兼计划单列市与副省级城市头衔,都非常有影响力。
这两座城市,前者直接放开所有新房和二手房的限购,外地人买房没有任何限制。后者的针对二手房完全放开。这显然触碰了“房住不炒”的红线。
在今年以来召开的多场重要会议上,中央虽然一再要求地方城市用足用好工具箱,稳定楼市,但始终强调着“房住不炒”。
02
放开限购的红线是什么
不是不让你放开限购,事实上,放开限购已经成为了主流趋势,但这层窗户纸不能捅破。
所以像苏州、青岛这样具备影响力的强二线城市,不能完全放开,你放开外围区的限购,核心区必须要保留,你也可以效仿南京、合肥等城市,把社保压缩至6个月,甚至可以允许一次性补缴,但最后的面子,得守住。
在苏州之前,福州早在三月份就完全放开了限购,市五区非户籍人口可以不用社保要求,当然限购套数还是被限制了。
此后沈阳也完全放开。
这两个城市的放开限购政策为何没有遭遇撤回?主要是因为福州、沈阳还算不上特别有影响力的强二线城市。
南京、武汉、合肥三座城市,限购实质上已经形同虚设,和放开没有什么差别。南京与合肥保留了核心区6个月社保要求,武汉保留了1年社保要求,但都允许补缴。
三座城市保留了限购之名,但在行放开限购之实。总之,是留住了最后的颜面。
所以,根据我的分析,各层级城市大体的救市红线应该是这样的:
1、一线城市,不允许放开任何区域的限购。
2、强二线城市,比如苏州、青岛、武汉、南京等这些城市,允许放开非核心区域,核心区域的限购必须保留,但限购的社保时间可以缩短至6个月。
南京、合肥、青岛、苏州、济南、天津、东莞的社保要求都降到了6个月。
以此看来,强二线城市核心区域限购的时间,6个月成为了主流。
3、强二线城市以下,可以全部放开限购。
一句话概括,强二线与一线,仍需要维持限购之名,至于社保要求的时间,调整的空间比较大。
认清了这几条红线,在放开成为主流的趋势下,接下来还会有更多城市加入到放开限购的浪潮之中。
毕竟当下所有城市的房子都难卖。毕竟降价已经成为主流趋势,房企都在扎堆降价甩货。
根据说财猫统计的60家上市房企上半年销售均价数据,有30家房企的均价在下跌,其中合生创展、蓝光发展加大幅度达到了36.59%、35.22%,相当于集体打65折出售。

然而,降价也没能改变房子卖不动的局面,所以接下来必然会有更大的措施出台,放松、放开限购必然是主流动作。
杭州、成都、厦门岛内后续社保要求可能会进一步缩短。
北上广深四大一线城市,任何一个区域都难放开限购,但社保可能会有所调整,预测会分区域调整,比如外围区的社保要求缩短。
03
放开限购顶用吗
放开限购顶用吗?没用。
这个论断,我在之前多篇文章中阐释过。
限购并不是阻碍成交量的主要原因。如果限购管用,2016至2020年这段限购最严厉的时间段内,南方主要城市的房子就不会遭遇大卖,它们的房价就不会穿越调控周期,继续大涨。
既然限购不是关键因素,那么取消限购,效果并不会明显。
从几个已经完全放开或者大幅放开限购的城市来看,的确如此。
比如福州,3月30日完全放开限购,成交量没有任何起色,8月份的成交量还创下了新低。统计局公布的房价,新房和二手房都在跌。

再比如4月末放开沈阳,中原地产数据显示,8月份商品房成交39万平方米,同比降42%,环比降5%。
再比如8月5日放开限购的北京卫星城廊坊,整个8月份量价依旧齐跌,没有任何作用。

再看只保留最后一点核心区域限购的东莞与佛山。
佛山6月2日放开了除禅城区祖庙街道、南海区桂城街道、顺德区大良街道三个街道的所有区域的限购,但成交量只在6月份有所增加,之后又蔫了。

东莞是在佛山之后的7月初跟进的,限购区域最终只保留了莞城、东城、南城、万江四个核心街道以及松山湖这个房价最高地,其余全部放开。
结果显示,新房起色不大,二手房有所起色。

以此来看,放开限购,无法形成洪荒之力,无法力挽狂澜。
要想实现逆转,要想复苏,让购买力复苏才是关键的关键。购买力下降是楼市转向的本质,也是影响未来楼市复苏的关键。
换句话说,购买力一天不恢复,无论是取消限购,还是降低首付,都不顶用。而购买力想要恢复,其前提是GDP增幅恢复、就业率恢复,这些都无法一蹴而就,需要时间。
转载、广告投放,请联系微信:593594349
欢迎点击关注“城市财经”↓
到顶部