“醉”译献 | 理想的剖宫产术后镇痛



作者:美国斯坦福大学医学院麻醉科Caitlin Dooley Sutton
译者:沈阳安联妇婴医院麻醉科 韩宁

本文关键词:
剖宫产,疼痛治疗,椎管内吗啡,多模式镇痛
本文要点:
1、有效的疼痛治疗是剖宫产术后管理的重中之重。严重的术后疼痛与顽固性疼痛的形成、阿片类药物的过量使用,机体功能恢复延迟有关,并增加产后抑郁症的风险。
2、鞘内注射吗啡是剖宫产后疼痛治疗的金标准,可提供良好的长时间术后镇痛。
3、多模式镇痛应包括计划性应用非甾体抗炎药和对乙酰氨基酚,备好阿片类药物用于严重的术后爆发性疼痛。
4、切口局麻药浸润和腹横肌平面阻滞在无法接受椎管内阿片类药物治疗或严重疼痛没有得到充分控制患者的多模式镇痛中起重要作用。
5、镇痛药可能会进入母乳喂养的婴儿体内,但是我们可以通过选择合适的药物和最佳的给药时机来使药物的转移减到最少。
前言
在过去的几十年中,美国的剖宫产比率一直在增长,现在已超过32%。接受剖宫产的产妇将避免手术期间和手术后遭受疼痛作为自己最优先级的选择,因此有效的术后镇痛至关重要。剖宫产术后疼痛的治疗对于产妇来说可能具有长期的影响,严重的急性术后疼痛与顽固性疼痛的形成、更多的阿片类药物使用、机体功能恢复延迟和产后抑郁症增加有关。有效地缓解剖宫产术后疼痛可以明确改善产妇术后活动的能力以及其与新生婴儿互动的能力。
应根据患者曾经的医疗和心理状态、慢性疼痛以及先前的手术后或产后经历来个体化确定其具体的术后镇痛方案,美国疼痛学会建议对术后疼痛的治疗计划应在术前就开始。 医师应通过多模式方法将重点放在个体化围手术期疼痛处理上。与其他手术相比,制定理想的剖宫产麻醉和镇痛方案更应考虑以下几个因素:
剖宫产手术的麻醉大多采用的是椎管内麻醉,全程是在清醒、未镇静的患者中进行;
由于对药物向宫内胎儿转移的担忧,超前镇痛药物的使用受到限制;
应充分考虑镇痛药可能转移至母乳喂养的新生儿;
为了更好地照护新生儿,保证母亲术后最佳的活动能力极为重要。
本文对为椎管内麻醉下接受剖宫产的产妇所提供的最佳术后镇痛多模式方案进行了总结。 这些镇痛方案适用于大多数产妇,但那些存在特殊医学情况的产妇需要特殊考虑。需要调整疼痛治疗方案的情况包括存在慢性疼痛、阻塞性睡眠呼吸暂停以及椎管内麻醉禁忌的产妇。 尽管强调了几个关键点,但是对这些特殊产妇的详细管理措施并不在本文讨论的范围。
椎管内用药
鞘内吗啡
硬膜外吗啡
鞘内氢吗啡酮
连续和患者自控硬膜外输注
椎管内非阿片辅助用药
ASA产科麻醉指南及美国疼痛学会临床实践指南均建议剖宫产手术中常规应用椎管内麻醉。剖宫产手术提倡应用椎管内麻醉,是因为其可降低产妇的风险并可改善新生儿的转归,而其另外一个优点也应该给予强调,那就是椎管内应用阿片类药物可实现极佳的术后镇痛效果。剖宫产术中麻醉的标准方案是由局部麻醉药和脂溶性阿片类药物(如芬太尼)组合使用构成的。尽管这两种药物都不能延长术后镇痛,但是它们可以在术后恢复的早期阶段提供合适的镇痛,直到长效的椎管内阿片类药物开始起效。椎管内应用吗啡的镇痛起效时间大约是60-90分钟。
鞘内吗啡
鞘内应用吗啡是剖宫产术后单次用药镇痛的金标准,可提供长达14-36小时的镇痛效果。对于所有产妇都适用的最佳鞘内吗啡应用剂量现阶段还不确定。剂量的变化似乎与镇痛时长更密切相关,而不是更好的镇痛效果及更少的阿片药物使用。最近的一项荟萃分析研究显示:鞘内应用更高剂量(>100微克)的吗啡可使镇痛时长平均延长4.5小时,而首次需要补充镇痛的时间分别是9.7-26.6小时(50-100微克),13.8-39.5小时(100-250微克)。组间比较,剖宫产术后第一个24小时的疼痛评分和阿片药使用量相似。但是,更高的吗啡应用剂量尽管可延长镇痛时长,但同时也会增加恶心、呕吐及瘙痒等副作用。这些副作用可以通过选择合适的鞘内吗啡剂量及合适的防治措施来最小化。接受低剂量鞘内吗啡的产妇,其恶心/呕吐及瘙痒的发生率更低。更为重要的是,在这项荟萃分析的所有研究中,没有1例患者被报告出现呼吸抑制。尽管合并有阻塞性睡眠呼吸暂停和病态肥胖的产妇具有潜在的呼吸抑制风险,但在这些患者中仍可使用鞘内吗啡和硬膜外吗啡。因为在提供更好的镇痛效果的同时,椎管内应用阿片类药物还是要比静脉应用这类药物引起呼吸抑制的风险更小。
硬膜外吗啡
尽管在美国大多数的择期剖宫产手术都是在单次腰麻下完成的,但是经常会有已进行分娩镇痛硬膜外导管留置的产妇要接受非计划剖宫产手术。对于这些患者,可以经硬膜外导管给予吗啡进行术后镇痛。最佳剂量是2-4mg,更大的剂量并不能提供更好的镇痛效果。有很多研究对硬膜外应用吗啡和鞘内应用吗啡进行了比较,结果发现两者镇痛效果和副作用相似。但是,我们通常更倾向于鞘内应用吗啡,因为这种方式比硬膜外应用吗啡用药量更小,因此潜在发生的新生儿药物转移的风险也更小。
鞘内氢吗啡酮
随着美国无防腐剂的吗啡注射液的短缺,麻醉医生近期积累了越来越多的鞘内应用氢吗啡酮的经验。一项最近的研究显示,鞘内吗啡与鞘内氢吗啡酮的剂量比为2:1。两种药物均可实现较高的患者满意率,而且恶心和瘙痒等副作用没有组间的差别。由于吗啡更为亲水性,因此预期它单次应用要比氢吗啡酮的镇痛时间更长。
连续硬膜外结合患者自控硬膜外给药
尽管连续硬膜外结合患者自控硬膜外给药技术也用于剖宫产术后镇痛,但是这种方式降低了产妇的活动能力,并可使术后的抗凝治疗复杂化,还增加了护理人员的工作负荷,也增加了医疗花费。所以,对于大多数年轻健康、需要快速康复的产妇来说,并不需要在剖宫产术后常规使用这种术后镇痛技术。这些基于硬膜外导管的镇痛技术更适合在特殊的情况下使用(如存在慢性疼痛的女性)。
椎管内非阿片类辅助用药
椎管内应用可乐定用于局麻药和阿片类药物的辅助,可以提升剖宫产术后镇痛的效果,但是更易发生低血压和过度镇静。药物黑框警告提醒:使用这种药物前要对该药物可能会导致生产中、产后及围术期的患者血流动力学不稳定给予特殊的考虑。可乐定适合备用于那些存在不可控术后疼痛风险的患者,如有术后疼痛控制不佳或慢性疼痛病史的患者。
新斯的明因为恶心发生率高而在过去并没有被建议在椎管内应用。由于缺乏明确的益处及安全证据不足,2016年美国疼痛学会术后镇痛指南中建议不要将新斯的明作为椎管内的辅助用药。
口服/静脉应用辅助镇痛药物:
对乙酰氨基酚
非甾体抗炎药NSAIDs
地塞米松
加巴喷丁
氯胺酮
其他阿片类药
尽管椎管内应用阿片类药物用于剖宫产术后镇痛效果已经非常好,但是很多女性仍需要额外追加镇痛药。补充的非阿片类药物用于改善镇痛效果并降低阿片类药物的副作用。通过补充非阿片类药物来最大程度地减少静脉或口服使用阿片类药物,这个特别重要。因为高达1/300未使用过阿片类药物的女性可能会在剖宫产后成为阿片类药物的长久使用者。通过多受体位点的不同机制,多模式镇痛要比单一模式镇痛镇痛效果更好、阿片类药物使用更少。
对乙酰氨基酚
对乙酰氨基酚广泛用于术后镇痛,可降低大约20%阿片类药物的用量。其镇痛效果好、副作用少的特点使其可以常规用于剖宫产术后的2-3天。美国FDA在2009年将对乙酰氨基酚每日的最大应用剂量从4000mg调整为3250mg。最好不使用阿片类/对乙酰氨基酚的复合片剂,以减少不必要的阿片类药物使用,并避免超过对乙酰氨基酚的推荐剂量。
非甾体抗炎镇痛药
NSAIDs是多模式术后镇痛的重要组成部分,可降低疼痛评分,特别是对内脏痛更为有效。NSAIDs可减少30-50%阿片类药物的需求量,因此可明确降低阿片类药物相关的副作用。非选择性NSAIDs的使用与手术出血增加相关。尽管没有证据显示出NSAIDs会导致心血管事件、胃肠道出血及引起术前肾功能正常的患者肾损伤,但我们对于高风险的患者(如存在肾损伤的子痫前期孕妇)仍要给予充分考虑。对于术中出血不多的健康患者,应该在术后常规立即给予NSAIDs。还没有研究对不同NSAIDs之间效能的差异进行评估,所以具体NSAIDs药物的选择要基于药物的可获得性和哺乳的安全性。
选择性环氧酶2(COX2)抑制剂(如塞来昔布)要比非选择性NSAIDs具有更低的胃肠道不良反应和出血风险。需要注意的是,还没有研究对这两种药物用于剖宫产术后镇痛时的效果进行比较。研究显示,COX2抑制剂用于剖宫产术后镇痛效果有限,所以其仅需备用于那些对非选择性NSAIDs不耐受的患者。
对乙酰氨基酚与NSAIDs联合使用
对乙酰氨基酚与NSAIDs一起使用时效果更好,所以应该联合用于没有禁忌症产妇的术后镇痛。按时间交替使用对乙酰氨基酚和NSAIDs增加了对患者的打扰,也会增加护理工作的负担,所以这两种药物应该在同一时间点(如每6小时)同时使用。与口服应用相比,静脉应用乙酰氨基酚与NSAIDs花费更高、镇痛效果提升不明显,所以不做推荐。而对于那些不适合口服药物或有恶心呕吐症状的患者,静脉给药是一个很好的选择。
地塞米松
糖皮质激素除其抗炎效应外,还具有止痛和抗呕吐特性。围术期单次使用地塞米松能够改善全麻下接受手术患者的术后镇痛效果,但是它能在术后的24小时稍微提高患者的血糖水平,所以应该避免在胰岛素抵抗患者中应用。围术期单次使用地塞米松并不能影响切口的愈合和感染率。对于接受椎管内麻醉、低剂量椎管内吗啡镇痛的剖宫产产妇来说,术前给予单次地塞米松能明显降低恶心呕吐的发生,并能增强术后第一天的镇痛效果。可用剂量为1.25-20mg,并没有确定最佳剂量。
加巴喷丁
尽管常用于治疗慢性疼痛,但加巴喷丁在急性术后疼痛阶段也具有镇痛作用,并可节省阿片类药物的用量。加巴喷丁还能减少阿片类药物相关的恶心和瘙痒,但是它也有自己的副作用,特别是镇静和眩晕等。最初,术前单次给予加巴喷丁600mg用以减小剖宫产术后痛并增加产妇的满意度,但后来对这种用药方式进行了调整。因为后来的研究并没有显示出它具有明显的镇痛作用。即时围术期2天的使用疗程,加巴喷丁也没有改善剖宫产术后的疼痛,却增加了镇静的副作用。
普瑞巴林用于剖宫产术后镇痛还没有被研究,开腹子宫切除术后使用75mg和150mg并不能减少阿片类药物的用量。围术期使用普瑞巴林会产生视觉失调和眩晕等副作用。
加巴喷丁是一种嗜神经药,脐静脉-母体静脉转移率较高,这也限制了它在剖宫产超前镇痛中的应用。由于缺乏其在剖宫产时能明确改善急性和慢性术后疼痛的证据,同时它还具有潜在的副作用及对新生儿的安全性的影响不明,因此不建议加巴喷丁常规用于剖宫产术后镇痛。对于有慢性疼痛或标准治疗方案不能缓解疼痛病史的患者,加巴喷丁可考虑作为多模式镇痛方案的一部分用于改善镇痛效果并减少阿片类药物的用量。
氯胺酮
低剂量的氯胺酮(10-15mg)在非产科手术和全麻下的剖宫产手术后的第一天内具有镇痛作用,并能减少阿片类药物的应用。对于接受腰麻下剖宫产手术,并使用鞘内吗啡镇痛的患者,单剂量的氯胺酮并不能提供任何镇痛的益处。但是氯胺酮对于没有使用鞘内吗啡的剖宫产术后患者具有改善术后镇痛效果的作用。有报道说低剂量氯胺酮罕见引起幻觉和噩梦,但眩晕、轻微头痛或视觉不适等这些副作用是常见的。术中给予10mg单次氯胺酮可以在术后2周阶段降低疼痛评分。对于存在术后发生慢性疼痛风险的患者,氯胺酮也有很重要的作用。
其他阿片类药物
剖宫产后当前述的椎管内阿片类药物和非阿片辅助药应用后仍然出现爆发痛时,可以考虑加用其他阿片类药物。尽管静脉使用效果比口服使用效果更好,但也会出现更多的副作用。因此,通常我们推荐口服使用。剖宫产术后常用的药物为羟考酮、氢可酮和曲马多。由于母体和新生儿药物基因/代谢方面的差异可影响药效和副作用的产生,因此我们不推荐使用可待因。静脉阿片类药物应该备用于那些极度疼痛或对口服用药不耐受的患者。当持续需要使用静脉阿片类药物时,为了实现更好的镇痛效果和达到更高的患者满意度,建议使用患者自控镇痛技术(不用背景剂量)。
局部麻醉
切口浸润
腹横肌平面及腰方肌阻滞
其他可供选择的局麻药
切口浸润
局麻药切口浸润是腹部手术常用的补充镇痛方法。一项对腹部手术使用切口浸润方式与硬膜外方式进行镇痛比较的荟萃分析显示,术后24-48小时两者疼痛评分相似(但数据有些混杂)。
切口浸润或TAP阻滞对全麻下接受剖宫产手术的产妇有益。但对于接受腰麻和椎管内吗啡的产妇,单次局麻药切口浸润其镇痛效果有限,因为手术时单次局麻药切口浸润其作用时长不可能超过椎管内阻滞的时长,而且它只能针对体表痛(对内脏痛无效),效果变异较大不够确切。
有建议使用导管进行局麻药切口持续浸润来代替单次浸润,这种方法用于术后镇痛可降低疼痛评分、减少阿片类药物用量、减少阿片相关的恶心呕吐达48小时。单独使用这项技术其镇痛效果低于椎管内吗啡或NSAIDs,所以建议可将其作为多模式镇痛计划的一部分,且为达到最佳的效果,导管应放置于筋膜下而不是皮下或筋膜上。
有几种药物可辅助用于局麻药切口浸润。将16mg地塞米松加入局麻药皮下滴注切口要比单独使用局麻药镇痛时间延长。双氯芬酸(48小时用300mg)滴入剖宫产切口,要比静脉使用相同剂量镇痛效果更好。750mg硫酸镁加入罗哌卡因皮下滴注要比单独使用局麻药镇痛时间延长且没有明显的副作用。将酮咯酸(48小时用30mg)加入局麻药切口滴注用于剖宫产术后镇痛可降低炎症介质的水平,并可减少疼痛评分和镇痛药物的使用。在将这些辅助药切口滴注技术作为标准进行推荐前,我们应该进一步做一下比较切口浸润用药和全身用药安全性的研究。
腹横肌平面和腰方肌阻滞
为剖宫产术后已接受鞘内吗啡镇痛的产妇常规行TAP阻滞并无明显的镇痛改善和减少阿片药物用量的益处。而对于那些在全麻或不能给予鞘内吗啡/硬膜外吗啡的椎管内麻醉下剖宫产的产妇,应用TAP阻滞能明显地改善术后疼痛并减少阿片类药物用量。TAP阻滞能实现与切口局部连续滴注局麻药相似的镇痛效果。单次TAP阻滞形成的感觉阻滞时长为6-12小时,平均镇痛时间9.5小时。TAP阻滞可有效地用于术后切口严重疼痛且常规镇痛及加用阿片类药物无效患者的术后镇痛补救。在应用TAP阻滞补充镇痛之前,麻醉医生应该对疼痛的性质和部位进行评估。因为与局麻药切口滴注一样,TAPB只对躯体切口疼痛有效,而对内脏痛无效。与鞘内吗啡相比,TAPB镇痛效果较差,但其阿片相关的副作用(如恶心)更少发生。
与全身用等剂量药物相比,TAPB加用舒芬太尼可降低剖宫产术后阿片类药物的需求,而加用芬太尼并不能改善镇痛效果。这些矛盾的结果提示,镇痛作用的改善可能是因为TAPB中加用的阿片类药物全身吸收导致的。TAPB时局麻药加用可乐定不能改善剖宫产术后短期和长期的镇痛效果。总之,近期的研究表明,在没有证明更安全有效前并不建议TAPB时加用辅助用药。TAPB局麻药容量越大,分布越广,镇痛效果越好。但是有几例剖宫产术后应用TAPB的报道,对其产生的局麻药毒性进行了关注。局麻药浓度有必要应该调整到避免超过推荐的最大剂量(如,每侧0.25%罗哌卡因10-25ml)。最近有一项研究评估发现,椎管内麻醉完成的剖宫产患者,没有给予鞘内吗啡,但是使用了包括对乙酰氨基酚和NSAIDS在内的多模式镇痛方案,剖宫产术后腰方肌阻滞可减少阿片类药物的需求并降低疼痛评分。
其他可选择的局麻药
切口浸润或TAPB使用脂质体布比卡因还没有在剖宫产手术中应用。但是与TAPB相比,开腹全子宫切除手术时切口筋膜下局部浸润脂质体布比卡因在术后6小时内静息与咳嗽时镇痛效果更佳。在推荐剖宫产术后常规应用脂质体布比卡因进行镇痛之前,脂质体布比卡因的有效性和安全性必须被确定。有报道称,剖宫产术后局部应用布比卡因浸透的可吸收凝胶海绵能降低患者的疼痛评分、减少镇痛药物的消耗且副作用低。
我们推荐的镇痛方案
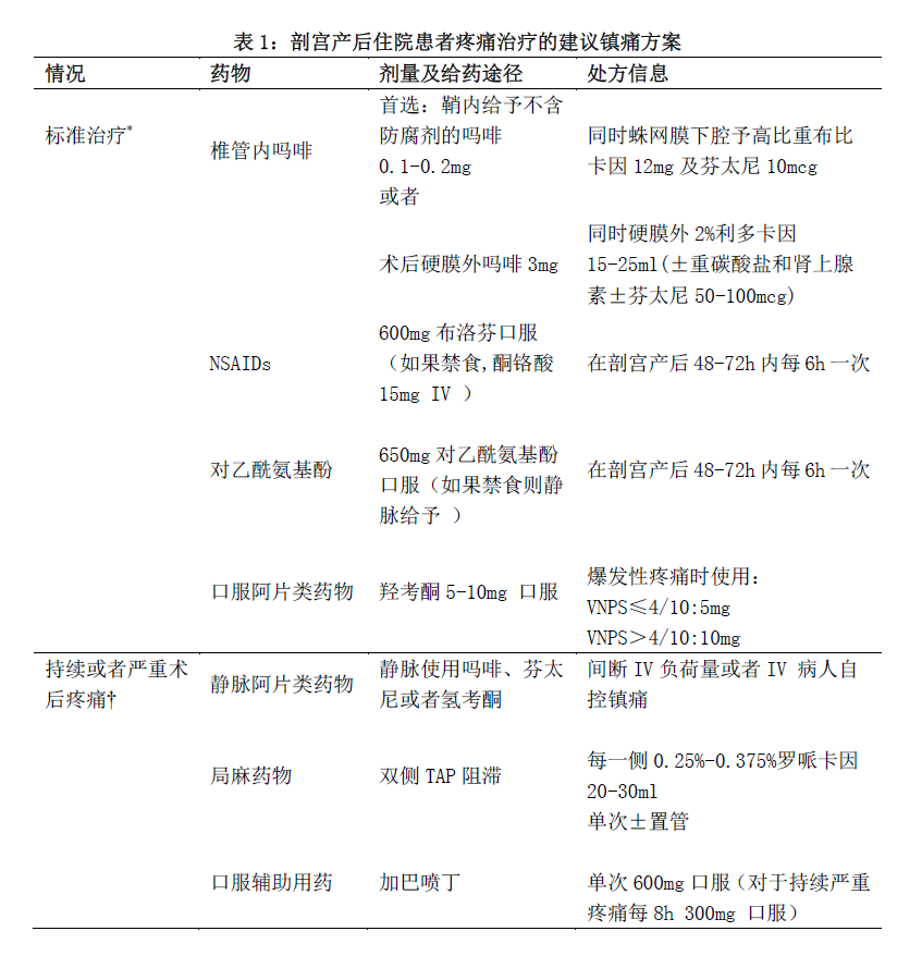
表1列出了我们建议的椎管内麻醉下常规剖宫产术后的镇痛方案。 镇痛方案包括针对大多数患者的标准方案,还有针对接受全身麻醉、有严重疼痛病史而对标准治疗无反应的患者或已有慢性疼痛诊断患者的修改方案。 与一刀切的万能方案相比,以患者为中心个体化的多模式镇痛方案可为产妇提供更好的镇痛效果和满意度。

表格依据加利福尼亚州,斯坦福大学,露西派克(Lucile Packard)儿童医院所使用的镇痛方案制定。
NSAIDs=非甾体类抗炎药物,PO= 口服,IV=静脉注射,NPO=禁食禁饮,对口服药物不耐受,或者呕吐;h=小时,TAP=腹横肌平面阻滞,VNPS=语言数字疼痛评分(0-10)。
*对于经鉴定术后具有严重疼痛风险的患者(如慢性疼痛和阿片受体耐受患者),考虑使用下列镇痛方法:
使用单次、缓释硬膜外吗啡(分娩完成后给予6-8mg)替代标准的单次椎管内吗啡。
术后应用病人自控硬膜外镇痛(使用局麻药和阿片类药物)。
局麻药切口滴注(筋膜下给予0.5%罗哌卡因或者布比卡因5ml/h剖宫产后维持48-72h)。
其他辅助用药:分娩出婴儿后使用亚麻醉剂量氯胺酮10-20mg IV和/或地塞米松5-10mg IV。
†大约有5-10%使用上述标准镇痛治疗方案(NSAIDs,对乙酰氨基酚,口服阿片类)的患者出现持续性加重或者剧烈爆发性疼痛时可能需要额外使用其他镇痛措施(如静脉注射阿片类药物、腹横肌平面阻滞或者使用加巴喷丁)。
母乳喂养方面的考虑
在美国,超过70%的妇女尝试母乳喂养,而且这一比例还在继续增加。良好的术后镇痛可促进母乳喂养的成功和母婴良好关系的建立,但镇痛药存在有转移至哺乳婴儿体内的可能。新生儿药物暴露通常以婴儿相对剂量(RID)表示。 RID考虑了孕产妇和新生儿的体重,RID大于10%通常被视为我们要关注的水平。
有几篇综述对药物通过母乳喂养发生转移的生理学和药代动力学进行了深入讨论。临床医生在治疗剖宫产术后疼痛时应对哺乳生理学有基本的了解。对于母乳喂养的产妇,应在术后镇痛药的使用上考虑以下几点原则:
首选适量阿片类药物的多模式镇痛,阿片类药物与母乳转移相关,并可能引起新生儿镇静。
母乳中的药物含量与孕产妇血液中的药物水平平行。临床医生应使用最低有效剂量,并在可能的情况下通过鞘内或硬膜外给予阿片类药物,而不是静脉内给药。
最好选择半衰期短、代谢物无活性且存在长期安全使用记录的药物。
亲脂性药物最有可能进入母乳,而蛋白结合度高的药物(如NSAIDs,局部麻醉药)发生药物转移有限。
母乳喂养时,使用口服生物利用度低的药物发生药物转移有限。
母乳喂养的时间应与母体血药浓度降到最低点时保持一致。如果可以在不影响母体镇痛需要的情况下实现这一目标,那将是最佳选择。
分娩后前几天的初乳量很小,因此与出生后几天相比,药物的转移量很小。
应告知产妇,镇痛药可能转移到母乳喂养的新生儿。
总结
剖宫产在全世界范围内正在增加,而有效的镇痛是剖宫产术后管理的重点。剖宫产术后产妇的疼痛治疗在外科领域极为特殊,因为剖宫产的麻醉大多都是在椎管内麻醉下完成的,超前镇痛药的使用会受到胎儿药物转移的限制,而给予母体的术后镇痛药则有可能转移到母乳喂养的新生儿体内,从而对新生儿产生不良的影响。除了缓解疼痛以外,理想的剖宫产术后管理还应包括对产妇的活动能力影响最小以及使身体机能快速康复这些目标。因此,我们建议的多模式镇痛应包括椎管内吗啡联合辅助口服非阿片类药物,如计划性应用非甾体抗炎药和对乙酰氨基酚,还要备好其他阿片类药物用于严重的爆发性疼痛。
-END-

“醉”译献 | 超声评估心脏骤停在无脉电活动中使用的标准化流程
“醉”译献 | Anesthesiology:剖宫产全身麻醉:有时是必要的,但最好避免
“醉”译献 | Anesthesiology:舒更葡糖钠减少成人非心脏手术后肺部并发症
“醉”译献 | 驱动压与跨肺压:我们要如何进行安全的机械通气?
“醉”译献 | 大手术的围术期液体治疗
“醉”译献 | 术中颈内静脉解剖变异综述:头颈外科医生的知识更新
“醉”译献 | 喉镜检查和(或)插管失败的预案及处理
“醉”译献 | 区域麻醉的未来发展方向:不只属于专家
“醉”译献 | 维生素C的镇痛作用,你了解吗?
“醉”译献 | 心胸麻醉与TTE:我们的立场是什么?
“醉”译献 | 术后谵妄:围手术期评估、降低风险和管理
“醉”译献|非心脏手术后轻度急性肾损伤与远期肾功能障碍相关:一项回顾性队列研究
“醉”译献|非心脏手术术后低血压与心肌损伤的关系
“醉”译献 | 手术室环境下的围手术期心脏骤停:文献综述
“醉”译献 | 单肺通气期间低氧血症的防治进展

声明
本微信公众号所刊载原创或转载内容不代表新青年麻醉论坛观点或立场。文中所涉及药物使用、疾病诊疗等内容仅供参考。

▼ 点击“阅读原文”查看更多精彩内容!
到顶部